Report Overview
Visitedpublic
2025-09-28 05:17:17
Tags
Submit Tags
URL
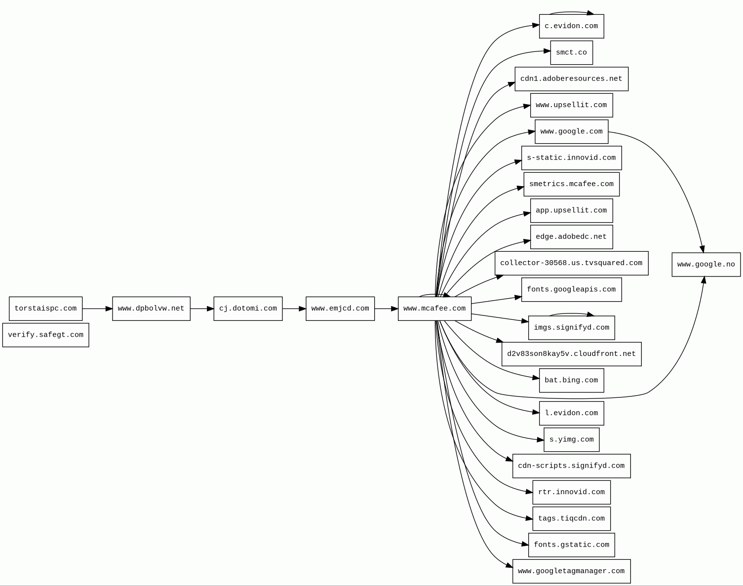
verify.safegt.com/1ae96db6-8e70-468d-a8cd-68b8bd5c3a2a?s1=83&s2=&s3=1168&creatid=&s5=&c=&clickid=52d20c3442254afbb1f317a02b122e57
Finishing URL
www.mcafee.com/consumer/en-us/ipz/checkout/2web/payment.html?culture=en-us&moguid=d3b88cf8-342b-4a1f-800f-c249b244d18a&tm_local_cart_ab_test_variant=tn_xs_small_screen_pop-up_q3_23&ccpubn=en-us:direct:aff:maf&SID=850373387&cjevent=597ea95f9c2a11f083d300e40a18ba74&affid=1494&csrc=cj&csrcl2=The+Affiliati+Network%2C+LLC&ccoe=direct&ccoel2=am&ccstype=partnerlinks_597ea95f9c2a11f083d300e40a18ba74&CID=242012&PID=101479495&ak=1
IP / ASN

172.67.168.128
Title
Antivirus Software and Internet Security For Your PC or Mac | McAfee
Detections
urlquery
0
Network Intrusion Detection
0
Threat Detection Systems
1
Host Summary
| Host | Rank | Registered | First Seen | Last Seen | Sent | Received | IP | Fingerprints |
|---|---|---|---|---|---|---|---|---|
cdn1.adoberesources.net | 62480 | 2019-10-08 | 2020-09-04 | 2025-09-22 | 436 B | 86 kB | ![]() 96.6.17.25 | |
www.upsellit.com | 55826 | 2005-01-15 | 2017-01-30 | 2025-09-22 | 848 B | 168 kB | ![]() 34.117.39.58 | |
fonts.gstatic.com | unknown | 2008-02-11 | 2014-04-02 | 2025-09-21 | 1.6 kB | 26 kB | ![]() 142.250.178.99 | |
collector-30568.us.tvsquared.com | 2015379 | 2011-12-09 | 2023-07-14 | 2025-09-22 | 3.9 kB | 43 kB | ![]() 3.13.213.82 | |
s.yimg.com | 4553 | 1997-05-14 | 2012-05-20 | 2025-09-21 | 856 B | 22 kB | ![]() 188.125.94.206 | |
c.evidon.com | 14473 | 2007-03-19 | 2017-03-09 | 2025-09-22 | 2.6 kB | 169 kB | ![]() 23.36.77.200 | |
rtr.innovid.com | 10319 | 2005-05-14 | 2012-10-10 | 2025-09-23 | 466 B | 278 B | ![]() 13.134.63.3 | |
www.dpbolvw.net | 638328 | 2004-04-06 | 2012-05-24 | 2025-09-22 | 522 B | 739 kB | ![]() 89.207.16.75 | ![]() |
www.google.com | 22 | 1997-09-15 | 2015-05-10 | 2025-09-21 | 19 kB | 23 kB | ![]() 142.250.178.36 | |
s-static.innovid.com | 16830 | 2005-05-14 | 2013-11-22 | 2025-09-23 | 468 B | 31 kB | ![]() 2.18.173.76 | |
cdn-scripts.signifyd.com | 51624 | 2010-11-25 | 2016-06-12 | 2025-09-22 | 863 B | 16 kB | ![]() 108.157.229.52 | |
app.upsellit.com | 112923 | 2005-01-15 | 2022-08-03 | 2025-09-22 | 494 B | 423 B | ![]() 66.226.1.69 | |
verify.safegt.com | unknown | 2014-12-17 | 2025-02-02 | 2025-02-02 | 597 B | 2.1 kB | ![]() 104.21.26.196 | |
tags.tiqcdn.com | 6802 | 2012-07-11 | 2013-01-15 | 2025-09-21 | 9.4 kB | 374 kB | ![]() 54.240.174.26 | |
bat.bing.com | 2924 | 1996-01-29 | 2014-04-08 | 2025-09-21 | 5.3 kB | 113 kB | ![]() 150.171.27.10 | |
www.google.no | 92680 | 2001-02-26 | 2012-06-26 | 2025-09-21 | 9.3 kB | 2.6 kB | ![]() 142.250.178.99 | |
smetrics.mcafee.com | unknown | 1992-08-05 | 2015-08-17 | 2025-09-26 | 7.2 kB | 1.2 kB | ![]() 63.140.62.200 | |
torstaispc.com 1 alert(s) on this Host | 1943825 | 2025-06-25 | 2025-08-11 | 2025-09-03 | 535 B | 739 kB | ![]() 52.203.233.43 | |
fonts.googleapis.com | 313 | 2005-01-25 | 2012-05-23 | 2025-09-21 | 471 B | 4.3 kB | ![]() 142.250.178.106 | |
cj.dotomi.com | 153371 | 2000-08-07 | 2014-02-07 | 2025-09-23 | 634 B | 739 kB | ![]() 89.207.16.75 | ![]() |
edge.adobedc.net | 20666 | 2018-11-27 | 2019-11-29 | 2025-09-21 | 603 B | 1.4 kB | ![]() 63.140.62.200 | |
www.googletagmanager.com | 283 | 2011-11-11 | 2012-10-04 | 2025-09-21 | 887 B | 713 kB | ![]() 142.250.178.104 | |
smct.co | 22664 | 2015-07-27 | 2015-10-20 | 2025-09-22 | 416 B | 424 B | ![]() 52.209.239.155 | |
verify.slidetosafety.com | unknown | 2012-12-27 | 2025-09-11 | 2025-09-22 | 687 B | 1.4 kB | ![]() 104.21.21.146 | |
www.emjcd.com | 116624 | 2004-04-06 | 2012-05-22 | 2025-09-23 | 747 B | 740 kB | ![]() 89.207.16.75 | ![]() |
imgs.signifyd.com | 42906 | 2010-11-25 | 2017-01-30 | 2025-09-22 | 16 kB | 660 kB | ![]() 91.235.133.113 | |
d2v83son8kay5v.cloudfront.net | unknown | 2008-04-25 | 2021-10-28 | 2025-09-23 | 1.1 kB | 559 B | ![]() 108.157.232.145 | |
www.mcafee.com | 147173 | 1992-08-05 | 2012-05-21 | 2025-09-22 | 111 kB | 4.2 MB | ![]() 184.25.11.41 | |
l.evidon.com | 16770 | 2007-03-19 | 2020-08-25 | 2025-09-23 | 1.8 kB | 579 B | ![]() 54.209.116.65 |
Nginx (Web servers, Reverse proxies)
Nginx is a web server that can also be used as a reverse proxy, load balancer, mail proxy and HTTP cache.Google Cloud CDN (CDN)
Cloud CDN uses Google's global edge network to serve content closer to users.Google Cloud (IaaS)
Google Cloud is a suite of cloud computing services.Apache Traffic Server (Web servers)
Apache Traffic Server is an open-source caching and proxying server that serves as an HTTP/1.1 and HTTP/2 reverse proxy with caching capabilities, load balancing, request routing, SSL termination, and support for advanced HTTP features.Amazon Web Services (PaaS)
Amazon Web Services (AWS) is a comprehensive cloud services platform offering compute power, database storage, content delivery and other functionality.Resin (Web servers)
Java (Programming languages)
Java is a class-based, object-oriented programming language that is designed to have as few implementation dependencies as possible.Amazon S3 (CDN)
Amazon S3 or Amazon Simple Storage Service is a service offered by Amazon Web Services (AWS) that provides object storage through a web service interface.Amazon CloudFront (CDN)
Amazon CloudFront is a fast content delivery network (CDN) service that securely delivers data, videos, applications, and APIs to customers globally with low latency, high transfer speeds.Cloudflare (CDN)
Cloudflare is a web-infrastructure and website-security company, providing content-delivery-network services, DDoS mitigation, Internet security, and distributed domain-name-server services.Ubuntu (Operating systems)
Ubuntu is a free and open-source operating system on Linux for the enterprise server, desktop, cloud, and IoT.Apache HTTP Server:2.4.62 (Web servers)
Apache is a free and open-source cross-platform web server software.Apache HTTP Server (Web servers)
Apache is a free and open-source cross-platform web server software.Akamai Bot Manager (Security)
Akamai Bot Manager detect bots using device fingerprinting bot signatures.Akamai (CDN)
Akamai is global content delivery network (CDN) services provider for media and software delivery, and cloud security solutions.Adobe Experience Manager (CMS)
Adobe Experience Manager (AEM) is a content management solution for building websites, mobile apps and forms.Node.js (Programming languages)
Node.js is an open-source, cross-platform, JavaScript runtime environment that executes JavaScript code outside a web browser.Express (Web frameworks, Web servers)
Express is a web application framework for Node.js, released as free and open-source software under the MIT License. It is designed for building web applications and APIs.Related reports
Threat Detection Systems
| Detection System | Indicator | Verdict | Alert |
|---|---|---|---|
| Hagezi Threat Feed | torstaispc.com | malicious | Sinkholed |
JavaScript (172)
| HASH | FROM | Size | First Seen | Last Seen | |
|---|---|---|---|---|---|
| fe364450e1391215f596d043488f989f | DocumentWrite | 15 B | 2023-03-07 | 2026-04-05 | |
Introduced by DocumentWrite First Seen 2023-03-07 Last Seen 2026-04-05 Times Seen 63306 Size 15 B (15 bytes) MD5 fe364450e1391215f596d043488f989f SHA1 d1848aa7b5cfd853609db178070771ad67d351e9 Loading... | |||||
HTTP Transactions (146)
| URL | IP | Response | Size |
|---|





