Report Overview
Visitedpublic
2025-11-02 09:53:43
Tags
Submit Tags
URL
antarvasnahd.com/ghar-ki-randiyan-parivaar-mai-sex/
Finishing URL
antarvasnahd.com/ghar-ki-randiyan-parivaar-mai-sex/
IP / ASN

104.21.52.214
Title
घर की रंडीया – परिवार मे सेक्स कहानी • Hindi Sex Stories
Detections
urlquery
0
Network Intrusion Detection
0
Threat Detection Systems
19
Host Summary
| Host | Rank | Registered | First Seen | Last Seen | Sent | Received | IP | Fingerprints |
|---|---|---|---|---|---|---|---|---|
accounts.google.com | 103 | 1997-09-15 | 2012-05-23 | 2025-10-26 | 1.8 kB | 6.9 kB | ![]() 142.251.9.84 | |
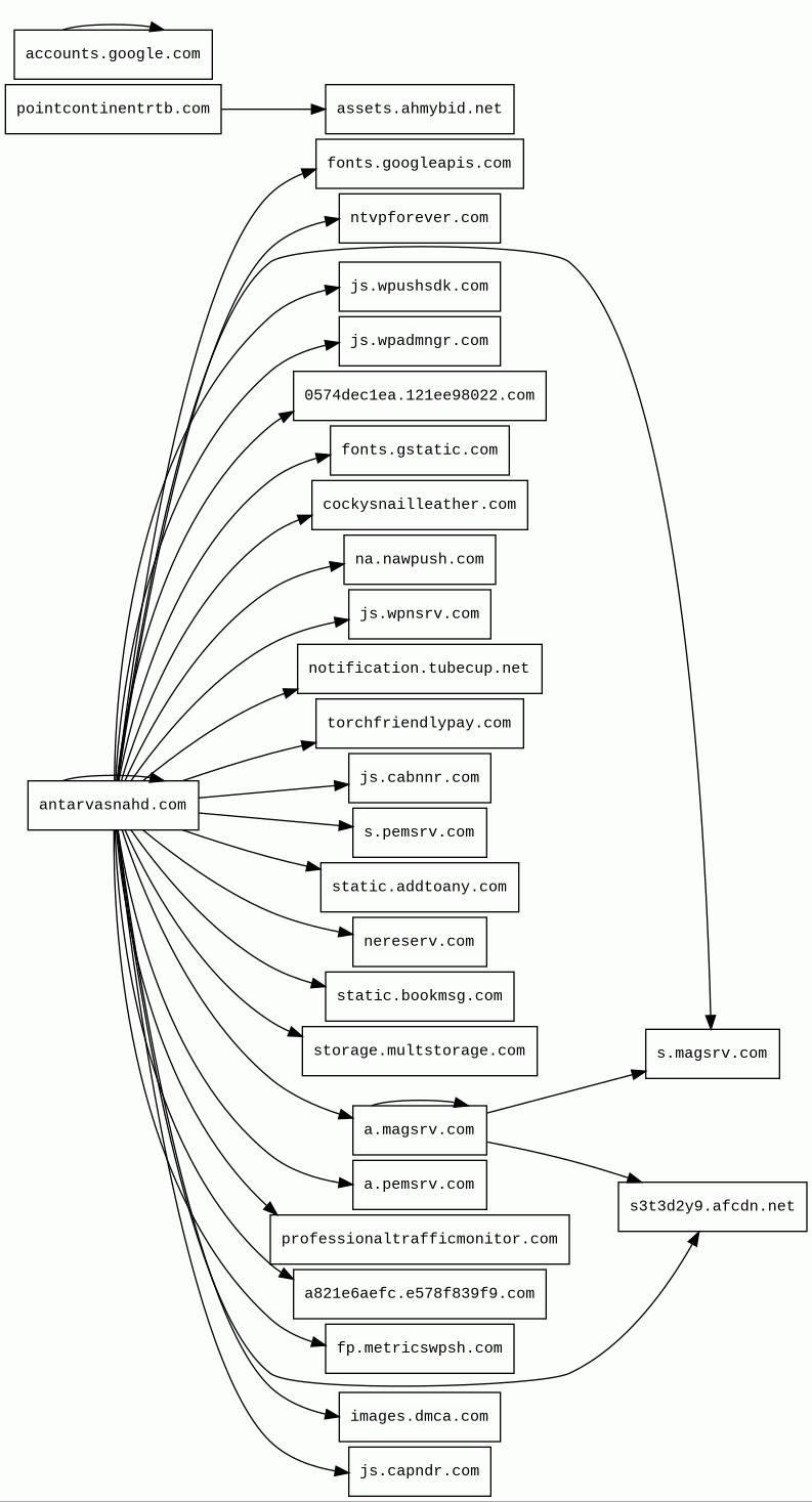
a821e6aefc.e578f839f9.com 1 alert(s) on this Host | unknown | 2025-10-03 | 2025-11-02 | 2025-11-02 | 839 B | 345 B | ![]() 45.133.44.53 | |
js.wpushsdk.com 2 alert(s) on this Host | 210235 | 2021-05-07 | 2021-05-07 | 2025-10-30 | 848 B | 855 kB | ![]() 45.133.44.52 | |
js.cabnnr.com | 185771 | 2021-08-30 | 2021-08-30 | 2025-10-28 | 430 B | 81 kB | ![]() 45.133.44.52 | |
js.wpnsrv.com | 667258 | 2020-01-09 | 2020-01-09 | 2025-11-02 | 409 B | 19 kB | ![]() 95.173.205.14 | ![]() |
a.pemsrv.com | 181476 | 2023-08-01 | 2023-08-05 | 2025-10-29 | 417 B | 106 kB | ![]() 95.173.205.15 | ![]() |
notification.tubecup.net | 250980 | 2008-09-26 | 2018-07-09 | 2025-10-29 | 580 B | 3.9 kB | ![]() 78.47.199.202 | |
antarvasnahd.com | 1043247 | 2016-09-13 | 2025-11-02 | 2025-11-02 | 11 kB | 333 kB | ![]() 172.67.204.27 | |
fp.metricswpsh.com 2 alert(s) on this Host | 154722 | 2021-10-29 | 2022-04-22 | 2025-10-27 | 1.1 kB | 823 B | ![]() 157.90.84.242 | |
torchfriendlypay.com 12 alert(s) on this Host | 191479 | 2024-09-01 | 2025-07-30 | 2025-10-27 | 6.5 kB | 22 kB | ![]() 172.240.108.76 | ![]() |
0574dec1ea.121ee98022.com 4 alert(s) on this Host | unknown | 2025-10-03 | 2025-11-02 | 2025-11-02 | 12 kB | 82 kB | ![]() 94.130.198.6 | |
s.magsrv.com 4 alert(s) on this Host | 47665 | 2023-08-01 | 2023-08-04 | 2025-10-27 | 2.8 kB | 5.8 kB | ![]() 95.211.229.248 | |
s3t3d2y9.afcdn.net 3 alert(s) on this Host | 36521 | 2022-06-27 | 2025-05-07 | 2025-10-27 | 1.6 kB | 40 kB | ![]() 95.173.205.15 | ![]() |
fonts.googleapis.com | 313 | 2005-01-25 | 2012-05-23 | 2025-10-26 | 533 B | 27 kB | ![]() 142.250.74.10 | |
js.wpadmngr.com 1 alert(s) on this Host | 77954 | 2021-06-02 | 2021-06-02 | 2025-10-27 | 424 B | 150 kB | ![]() 45.133.44.53 | |
fonts.gstatic.com | unknown | 2008-02-11 | 2014-04-02 | 2025-10-26 | 1.7 kB | 129 kB | ![]() 142.250.74.35 | |
a.magsrv.com 10 alert(s) on this Host | 51490 | 2023-08-01 | 2023-08-04 | 2025-10-27 | 2.4 kB | 376 kB | ![]() 95.173.205.15 | ![]() |
s.pemsrv.com | 104334 | 2023-08-01 | 2023-08-04 | 2025-10-27 | 441 B | 251 B | ![]() 95.211.229.248 | |
professionaltrafficmonitor.com | 16376 | 2025-01-23 | 2025-01-25 | 2025-10-26 | 455 B | 425 B | ![]() 18.195.233.184 | |
pointcontinentrtb.com | 16265 | 2024-10-14 | 2025-04-20 | 2025-11-01 | 1.7 kB | 16 kB | ![]() 148.251.159.17 | |
nereserv.com 2 alert(s) on this Host | 17097 | 2020-12-21 | 2020-12-21 | 2025-10-27 | 609 B | 322 B | ![]() 168.119.25.102 | |
storage.multstorage.com | 101055 | 2023-09-22 | 2023-09-22 | 2025-10-27 | 540 B | 0 B | ![]() 0.0.0.0 | |
cockysnailleather.com 3 alert(s) on this Host | 1498794 | 2023-09-23 | 2023-09-23 | 2025-10-25 | 453 B | 47 kB | ![]() 172.240.127.242 | ![]() |
static.addtoany.com | 28267 | 2006-03-10 | 2012-05-21 | 2025-10-26 | 2.4 kB | 82 kB | ![]() 172.66.171.172 | |
images.dmca.com | 84234 | 2000-05-18 | 2012-06-18 | 2025-10-28 | 933 B | 4.9 kB | ![]() 194.242.11.186 | |
js.capndr.com 1 alert(s) on this Host | 156902 | 2021-08-30 | 2021-08-30 | 2025-10-27 | 417 B | 399 B | ![]() 45.133.44.52 | |
static.bookmsg.com | 169473 | 2020-09-15 | 2020-11-24 | 2025-10-27 | 985 B | 2.3 kB | ![]() 45.133.44.24 | |
a.adspector.io | 213577 | 2023-06-02 | 2024-06-28 | 2025-10-28 | 492 B | 713 B | ![]() 104.21.15.59 | |
ntvpforever.com | 18811 | 2021-11-18 | 2021-11-19 | 2025-10-27 | 1.0 kB | 701 B | ![]() 168.119.25.102 | |
cdn.storageimagedisplay.com | 170153 | 2024-09-13 | 2024-09-13 | 2025-10-26 | 462 B | 36 kB | ![]() 45.133.44.2 | |
na.nawpush.com 1 alert(s) on this Host | 175362 | 2020-12-21 | 2020-12-23 | 2025-10-27 | 484 B | 2.8 kB | ![]() 45.133.44.25 | |
assets.ahmybid.net | 171628 | 2024-12-26 | 2024-12-28 | 2025-10-28 | 433 B | 16 kB | ![]() 45.133.44.25 |
OpenGSE (Web servers)
OpenGSE is a test suite used for testing servlet compliance. It is deployed by using WAR files that are deployed on the server engine.Java (Programming languages)
Java is a class-based, object-oriented programming language that is designed to have as few implementation dependencies as possible.Nginx:1.18.0 (Web servers, Reverse proxies)
Nginx is a web server that can also be used as a reverse proxy, load balancer, mail proxy and HTTP cache.CDN77 (CDN)
CDN77 is a content delivery network (CDN).Cloudflare (CDN)
Cloudflare is a web-infrastructure and website-security company, providing content-delivery-network services, DDoS mitigation, Internet security, and distributed domain-name-server services.WordPress (CMS, Blogs)
WordPress is a free and open-source content management system written in PHP and paired with a MySQL or MariaDB database. Features include a plugin architecture and a template system.WP Puzzle Basic (WordPress themes)
WP Puzzle Basic is fully responsive, clean and minimal WordPress theme.AddToAny (Widgets)
AddToAny is a universal sharing platform that can be integrated into a website by use of a web widget or plugin.jQuery (JavaScript libraries)
jQuery is a JavaScript library which is a free, open-source software designed to simplify HTML DOM tree traversal and manipulation, as well as event handling, CSS animation, and Ajax.All in One SEO:4.8.7.2 (SEO, WordPress plugins)
All in One SEO optimizes a WordPress website and its content for search engines.MySQL (Databases)
MySQL is an open-source relational database management system.PHP (Programming languages)
PHP is a general-purpose scripting language used for web development.Nginx:1.20.1 (Web servers, Reverse proxies)
Nginx is a web server that can also be used as a reverse proxy, load balancer, mail proxy and HTTP cache.Envoy (Reverse proxies)
Envoy is an open-source edge and service proxy, designed for cloud-native applications.Nginx:1.21.6 (Web servers, Reverse proxies)
Nginx is a web server that can also be used as a reverse proxy, load balancer, mail proxy and HTTP cache.Nginx (Web servers, Reverse proxies)
Nginx is a web server that can also be used as a reverse proxy, load balancer, mail proxy and HTTP cache.Nginx:1.24.0 (Web servers, Reverse proxies)
Nginx is a web server that can also be used as a reverse proxy, load balancer, mail proxy and HTTP cache.Microsoft ASP.NET (Web frameworks)
ASP.NET is an open-source, server-side web-application framework designed for web development to produce dynamic web pages.Bunny (CDN)
Related reports
Threat Detection Systems
| Detection System | Indicator | Verdict | Alert |
|---|---|---|---|
| Hagezi Threat Feed | a.magsrv.com | malicious | Sinkholed |
| Cloudflare DNS | a.magsrv.com | malicious | Sinkholed |
| Cloudflare DNS | fp.metricswpsh.com | malicious | Sinkholed |
| Cloudflare DNS | s3t3d2y9.afcdn.net | malicious | Sinkholed |
| Cloudflare DNS | js.capndr.com | malicious | Sinkholed |
| Cloudflare DNS | nereserv.com | malicious | Sinkholed |
| Hagezi Threat Feed | nereserv.com | malicious | Sinkholed |
| Cloudflare DNS | js.wpushsdk.com | malicious | Sinkholed |
| Quad9 DNS | torchfriendlypay.com | malicious | Sinkholed |
| Hagezi Threat Feed | torchfriendlypay.com | malicious | Sinkholed |
| Cloudflare DNS | torchfriendlypay.com | malicious | Sinkholed |
| Cloudflare DNS | js.wpadmngr.com | malicious | Sinkholed |
| DNS0 Zero | 0574dec1ea.121ee98022.com | malicious | Sinkholed |
| Hagezi Threat Feed | cockysnailleather.com | malicious | Sinkholed |
| Quad9 DNS | cockysnailleather.com | malicious | Sinkholed |
| DNS4EU | cockysnailleather.com | malicious | Sinkholed |
| Cloudflare DNS | s.magsrv.com | malicious | Sinkholed |
| Cloudflare DNS | na.nawpush.com | malicious | Sinkholed |
| DNS0 Zero | a821e6aefc.e578f839f9.com | malicious | Sinkholed |
JavaScript (29)
| HASH | FROM | Size | First Seen | Last Seen | |
|---|---|---|---|---|---|
| 76fb7b34ad940cc49ec704bcb8770083 | DocumentWrite | 113 B | 2025-11-02 | 2025-11-02 | |
Introduced by DocumentWrite First Seen 2025-11-02 Last Seen 2025-11-02 Times Seen 1 Size 113 B (113 bytes) MD5 76fb7b34ad940cc49ec704bcb8770083 SHA1 00ed7d5027955f4bc741d13279b4dc86e0d04b99 Loading... | |||||
HTTP Transactions (79)
| URL | IP | Response | Size |
|---|





