Report Overview
Visitedpublic
2025-09-10 16:44:58
Submit Tags
URL
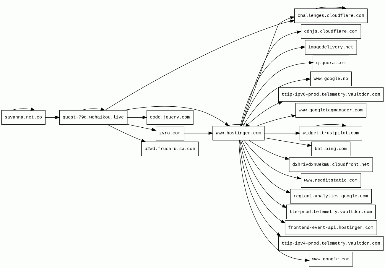
savanna.net.co/utt/tty/0364939612/0364939612/923ea93443dc1e45632660f32bd50574700020f2/Zm91bmRhdGlvbkBzbHVycG1haWwubmV0
Finishing URL
www.hostinger.com/website-builder
IP / ASN

50.6.4.254
Title
Website Builder | Create Your Website in Minutes with Ease
Suspicious - Anti-debugging code
Phishing - Tycoon Phishing Kit
Detections
urlquery
3
Network Intrusion Detection
0
Threat Detection Systems
0
Host Summary
| Host | Rank | Registered | First Seen | Last Seen | Sent | Received | IP | Fingerprints |
|---|---|---|---|---|---|---|---|---|
savanna.net.co | unknown | 2019-02-26 | 2025-08-26 | 2025-09-10 | 1.1 kB | 5.0 kB | ![]() 50.6.4.254 | |
tte-prod.telemetry.vaultdcr.com | 68371 | 2023-05-30 | 2024-06-19 | 2025-09-05 | 852 B | 828 B | ![]() 54.240.174.108 | |
frontend-event-api.hostinger.com | 1360357 | 2002-11-23 | 2023-12-09 | 2025-09-09 | 14 kB | 2.7 kB | ![]() 104.16.65.50 | |
d2hrivdxn8ekm8.cloudfront.net | unknown | 2008-04-25 | 2021-05-31 | 2025-09-04 | 1.4 kB | 28 kB | ![]() 54.230.245.16 | |
ttip-ipv4-prod.telemetry.vaultdcr.com | 69880 | 2023-05-30 | 2024-06-19 | 2025-09-07 | 634 B | 828 B | ![]() 3.167.2.63 | |
www.google.com | 22 | 1997-09-15 | 2015-05-10 | 2025-09-10 | 1.0 kB | 568 B | ![]() 142.250.74.68 | |
www.google.no | 92680 | 2001-02-26 | 2012-06-26 | 2025-09-10 | 921 B | 580 B | ![]() 142.250.74.131 | |
widget.trustpilot.com | 36063 | 2007-06-30 | 2017-02-01 | 2025-09-03 | 4.4 kB | 143 kB | ![]() 54.240.174.53 | |
zyro.com | 91807 | 1999-02-21 | 2013-07-31 | 2025-09-05 | 540 B | 451 kB | ![]() 172.64.144.203 | |
q.quora.com | 39022 | 2000-03-29 | 2017-05-08 | 2025-09-08 | 540 B | 506 B | ![]() 162.159.153.247 | |
region1.analytics.google.com | 22257 | 1997-09-15 | 2022-03-17 | 2025-09-10 | 1.5 kB | 851 B | ![]() 216.239.34.36 | |
u2wd.frucaru.sa.com | unknown | 2025-08-15 | 2025-09-10 | 2025-09-10 | 465 B | 572 B | ![]() 104.21.6.127 | |
bat.bing.com | 2924 | 1996-01-29 | 2014-04-08 | 2025-09-10 | 3.6 kB | 106 kB | ![]() 150.171.28.10 | |
challenges.cloudflare.com | 11393 | 2009-02-17 | 2021-10-20 | 2025-09-10 | 8.1 kB | 675 kB | ![]() 104.18.94.41 | |
www.redditstatic.com | 5235 | 2011-11-09 | 2012-06-30 | 2025-09-04 | 929 B | 69 kB | ![]() 151.101.193.140 | |
quest-79d.wohaikou.live 3 alert(s) on this Host | unknown | unknown | 2025-09-10 | 2025-09-10 | 1.8 kB | 18 kB | ![]() 104.21.112.1 | |
cdnjs.cloudflare.com | 1222 | 2009-02-17 | 2012-05-23 | 2025-09-10 | 496 B | 1.0 kB | ![]() 104.17.24.14 | |
www.hostinger.com | 31645 | 2002-11-23 | 2012-08-31 | 2025-09-09 | 49 kB | 9.9 MB | ![]() 104.16.65.50 | |
imagedelivery.net | 15876 | 2021-04-09 | 2021-09-20 | 2025-09-05 | 3.0 kB | 2.6 MB | ![]() 104.18.3.36 | |
ttip-ipv6-prod.telemetry.vaultdcr.com | 69622 | 2023-05-30 | 2024-06-19 | 2025-09-08 | 644 B | 828 B | ![]() 54.240.174.57 | |
www.googletagmanager.com | 283 | 2011-11-11 | 2012-10-04 | 2025-09-10 | 1.8 kB | 1.8 MB | ![]() 142.250.74.168 | |
code.jquery.com | 4915 | 2005-12-10 | 2012-05-21 | 2025-09-10 | 431 B | 90 kB | ![]() 151.101.66.137 |
Apache HTTP Server (Web servers)
Apache is a free and open-source cross-platform web server software.Azure Edge Network (Miscellaneous)
Azure Edge Network is a global network infrastructure provided by Microsoft Azure. It is designed to deliver content, applications, and services to end-users with low latency and high performance. The Azure Edge Network consists of a combination of Azure Content Delivery Network (CDN), Azure Front Door, and Azure Traffic Manager.Amazon S3 (CDN)
Amazon S3 or Amazon Simple Storage Service is a service offered by Amazon Web Services (AWS) that provides object storage through a web service interface.Amazon Web Services (PaaS)
Amazon Web Services (AWS) is a comprehensive cloud services platform offering compute power, database storage, content delivery and other functionality.Amazon CloudFront (CDN)
Amazon CloudFront is a fast content delivery network (CDN) service that securely delivers data, videos, applications, and APIs to customers globally with low latency, high transfer speeds.Cloudflare (CDN)
Cloudflare is a web-infrastructure and website-security company, providing content-delivery-network services, DDoS mitigation, Internet security, and distributed domain-name-server services.Kestrel (Web servers)
Microsoft ASP.NET (Web frameworks)
ASP.NET is an open-source, server-side web-application framework designed for web development to produce dynamic web pages.Cloudflare Bot Management (Security)
Cloudflare bot management solution identifies and mitigates automated traffic to protect websites from bad bots.Application Request Routing:3.0 (Load balancers)
Application Request Routing (ARR) is an extension to Internet Information Server (IIS), which enables an IIS server to function as a load balancer.IIS (Web servers)
Internet Information Services (IIS) is an extensible web server software created by Microsoft for use with the Windows NT family.Varnish (Caching)
Varnish is a reverse caching proxy.jQuery:3.6.0 (JavaScript libraries)
jQuery is a JavaScript library which is a free, open-source software designed to simplify HTML DOM tree traversal and manipulation, as well as event handling, CSS animation, and Ajax.jQuery CDN (CDN)
jQuery CDN is a way to include jQuery in your website without actually downloading and keeping it your website's folder.cdnjs (CDN)
cdnjs is a free distributed JS library delivery service.Amplitude (Analytics)
Amplitude is a web and mobile analytics solution with cross-platform user journey tracking, user behavior analysis and segmentation capabilities.Nuxt.js (JavaScript frameworks, Web frameworks, Web servers, Static site generator)
Nuxt is a Vue framework for developing modern web applications.Node.js (Programming languages)
Node.js is an open-source, cross-platform, JavaScript runtime environment that executes JavaScript code outside a web browser.Vue.js (JavaScript frameworks)
Vue.js is an open-source model–view–viewmodel JavaScript framework for building user interfaces and single-page applications.Nginx (Web servers, Reverse proxies)
Nginx is a web server that can also be used as a reverse proxy, load balancer, mail proxy and HTTP cache.Related reports
Threat Detection Systems
No alerts detected
JavaScript (164)
| HASH | FROM | Size | First Seen | Last Seen | |
|---|---|---|---|---|---|
| 086707e4369f60afedcafb16050a7618 | DocumentWrite | 39 B | 2023-03-07 | 2026-04-04 | |
Introduced by DocumentWrite First Seen 2023-03-07 Last Seen 2026-04-04 Times Seen 745210 Size 39 B (39 bytes) MD5 086707e4369f60afedcafb16050a7618 SHA1 8216b0cc6876cbd44f01c158e7dff3833ceccd41 Loading... | |||||
HTTP Transactions (120)
| URL | IP | Response | Size |
|---|
