Report Overview
Visitedpublic
2025-09-28 11:08:26
Tags
Submit Tags
URL
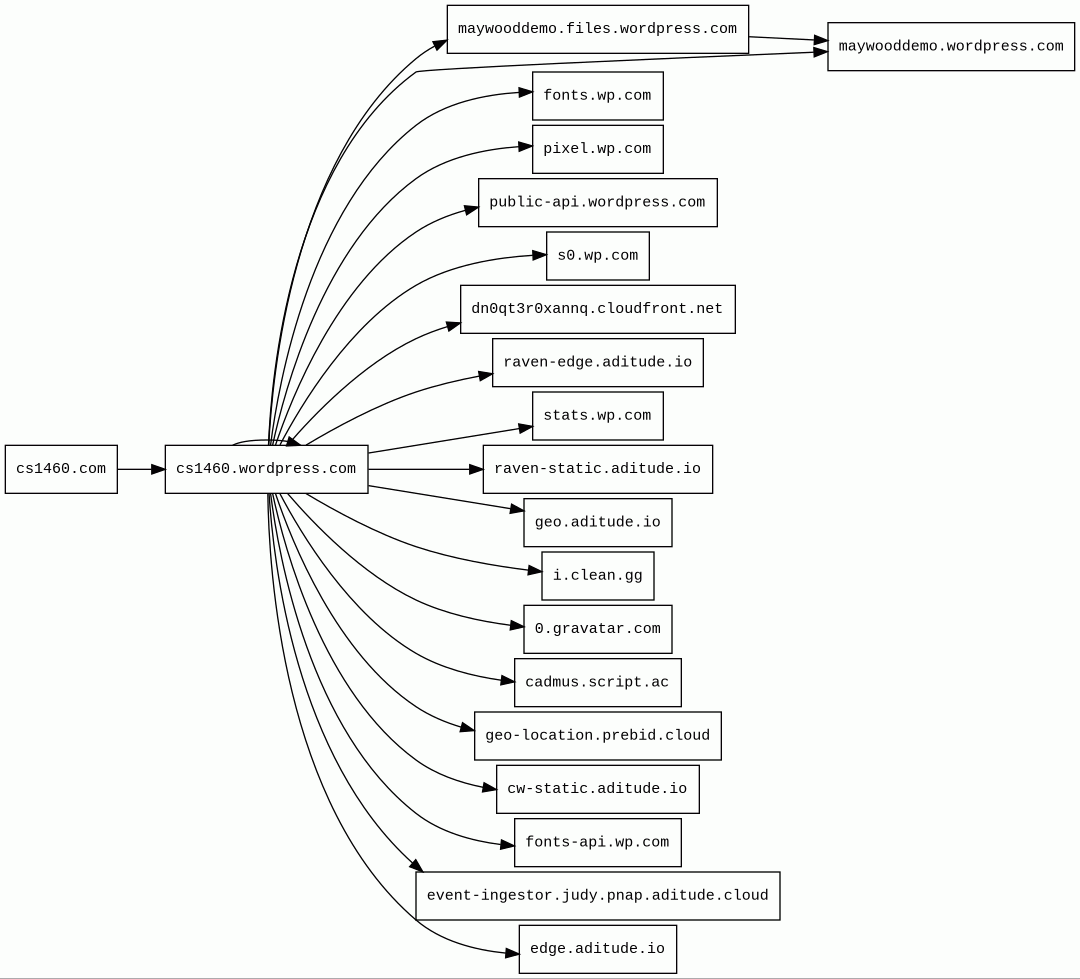
cs1460.com/
Finishing URL
cs1460.wordpress.com/
IP / ASN
192.0.78.25
#2635 AUTOMATTIC
Title
点标题

Detections

urlquery
0
Network Intrusion Detection
0
Threat Detection Systems
0

Host Summary

HostRankRegisteredFirst SeenLast Seen
edge.aditude.io
640872015-09-052023-03-142025-09-22
geo-location.prebid.cloud
575852022-01-272022-09-282025-09-22
geo.aditude.io
495102015-09-052024-11-212025-09-22
0.gravatar.com
672782004-07-152012-05-212025-09-21
maywooddemo.wordpress.com
unknown2000-03-032025-09-142025-09-14
cs1460.com
unknownunknownNo dataNo data
s0.wp.com
563271997-03-282017-01-302025-09-21
raven-edge.aditude.io
460822015-09-052024-06-272025-09-22
fonts.wp.com
1716121997-03-282022-11-282025-09-22
maywooddemo.files.wordpress.com
unknown2000-03-032019-11-202025-09-14
stats.wp.com
226601997-03-282017-01-302025-09-21
public-api.wordpress.com
557302000-03-032012-07-082025-09-22
i.clean.gg
107892018-04-012018-05-232025-09-22
cw-static.aditude.io
1763912015-09-052024-04-222025-09-22
fonts-api.wp.com
1662481997-03-282022-11-282025-09-22
pixel.wp.com
228241997-03-282017-01-302025-09-21
raven-static.aditude.io
491582015-09-052024-07-022025-09-22
dn0qt3r0xannq.cloudfront.net
unknown2008-04-252022-01-212025-09-22
cs1460.wordpress.com
unknown2000-03-032025-09-282025-09-28
cadmus.script.ac
183162020-03-182023-03-092025-09-23
event-ingestor.judy.pnap.aditude.cloud
512662021-12-292024-04-252025-09-22

Related reports

Threat Detection Systems
No alerts detected

JavaScript (50)

HTTP Transactions (66)

URLIPResponseSize