Report Overview
Visitedpublic
2026-01-09 21:21:04
Tags
Submit Tags
URL
besttobestdeals.blogspot.com.by/
Finishing URL
besttobestdeals.blogspot.com/
IP / ASN
216.58.207.225
#15169 GOOGLE
Title
Black Friday Xbox Deals 2022 - Walmart.com

Detections

urlquery
0
Network Intrusion Detection
0
Threat Detection Systems
1

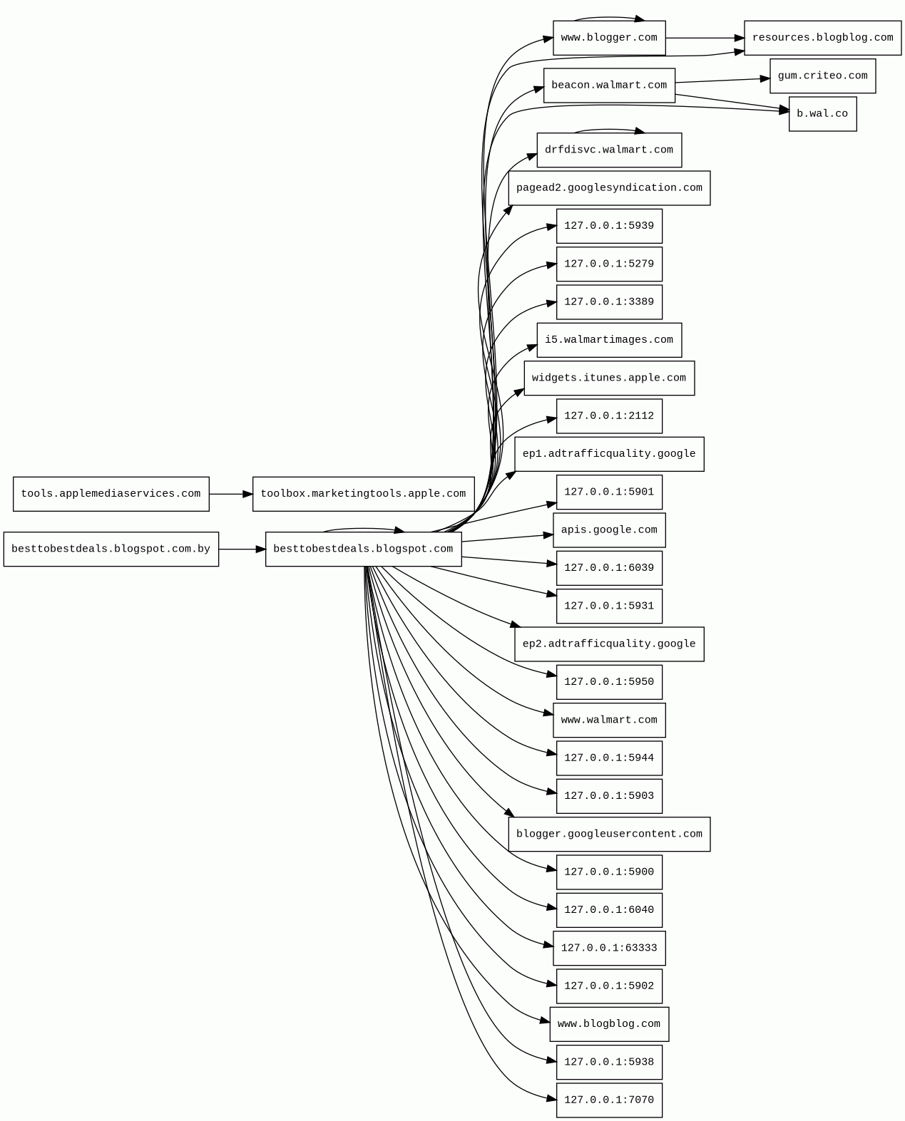
Host Summary

HostRankRegisteredFirst SeenLast Seen
i5.walmartimages.com
367592007-12-072014-07-302026-01-05
resources.blogblog.com
1776452000-09-152017-01-302026-01-05
pagead2.googlesyndication.com
6102003-01-212012-05-212026-01-05
besttobestdeals.blogspot.com.by
unknown2014-10-212026-01-092026-01-09
apis.google.com
10751997-09-152013-05-062026-01-04
ep1.adtrafficquality.google
30932023-11-172024-07-242026-01-04
127.0.0.1
unknownunknownNo dataNo data
drfdisvc.walmart.com
690131995-02-232013-06-102026-01-02
www.walmart.com
16441995-02-232012-05-212026-01-08
blogger.googleusercontent.com
43322008-11-172012-05-252026-01-05
www.blogger.com
95141999-06-222012-05-222026-01-05
besttobestdeals.blogspot.com
unknown2000-07-312014-11-292025-10-20
tools.applemediaservices.com
3575972018-11-132020-01-102026-01-02
toolbox.marketingtools.apple.com
2870401987-02-192024-09-102026-01-02
beacon.walmart.com
514161995-02-232015-11-092026-01-07
widgets.itunes.apple.com
33345021987-02-192012-07-152025-11-16
ep2.adtrafficquality.google
32292023-11-172024-08-132026-01-05
www.blogblog.com
3587462000-09-152012-05-222026-01-05
b.wal.co
566042011-09-212014-07-312026-01-06

Related reports

Threat Detection Systems
Detection SystemIndicatorVerdictAlert
DNS4EUbesttobestdeals.blogspot.commalicious
Sinkholed

JavaScript (194)

HTTP Transactions (262)

URLIPResponseSize