Report Overview
Visitedpublic
2025-07-10 04:13:30
Tags
Submit Tags
URL
av.vid4.uk/v/s/pabporn.com/clips/-4-218761/title/-%20Japan%20Ladies%20Public%20%20[28:04x720p]
Finishing URL
av.4ani.uk/mjp
IP / ASN

104.21.15.245
Title
Hot Videos 人気動画-ANIME-VIDEOS@AV4.us
Detections
urlquery
0
Network Intrusion Detection
0
Threat Detection Systems
0
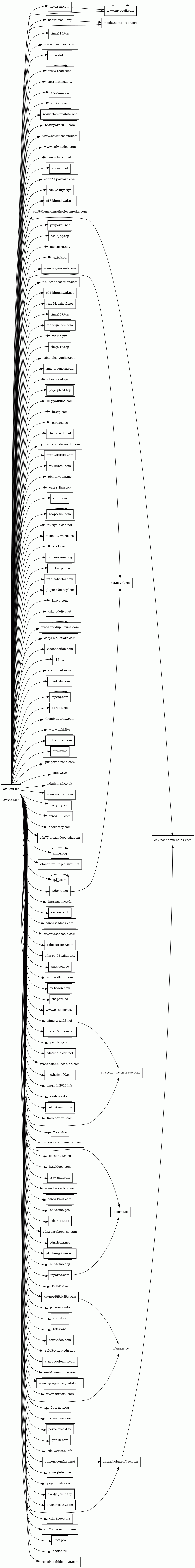
Host Summary
| Host | Rank | Registered | First Seen | Last Seen | Sent | Received | IP | Fingerprints |
|---|---|---|---|---|---|---|---|---|
aniru.org | unknown | 2020-02-20 | 2020-02-24 | 2025-07-07 | 1.8 kB | 96 kB | ![]() 172.67.135.62 | |
ottarr.net | unknown | unknown | No data | No data | 425 B | 685 B | ![]() 172.67.192.151 | |
img.youtube.com | 3087 | 2005-02-15 | 2012-05-30 | 2025-07-04 | 1.3 kB | 39 kB | ![]() 142.250.74.46 | |
www.bbwtubesexy.com | unknown | 2013-11-16 | 2017-02-28 | 2025-07-06 | 434 B | 172 B | ![]() 213.174.158.243 | |
multporn.net | 330205 | 2017-11-17 | 2017-12-14 | 2025-07-07 | 1.6 kB | 1.5 kB | ![]() 172.67.15.119 | |
cdn.wetwap.info | unknown | 2017-04-01 | 2025-06-06 | 2025-06-15 | 470 B | 12 kB | ![]() 172.67.147.79 | |
r34xyz.b-cdn.net | unknown | 2016-04-25 | 2023-02-21 | 2025-07-02 | 455 B | 85 kB | ![]() 138.199.37.225 | |
i.dailymail.co.uk | 7976 | 1996-08-01 | 2012-05-22 | 2025-07-06 | 488 B | 69 kB | ![]() 96.6.16.210 | |
xxl.devki.net | unknown | 2004-11-11 | 2025-07-07 | 2025-07-07 | 428 B | 881 B | ![]() 104.21.74.84 | |
timg215.top | unknown | 2025-03-25 | 2025-04-20 | 2025-07-02 | 958 B | 84 kB | ![]() 172.67.25.56 | |
feporno.com | unknown | 2016-03-01 | 2016-04-27 | 2025-07-07 | 911 B | 32 kB | ![]() 65.109.145.36 | |
ansuko.net | unknown | 2023-07-04 | 2023-07-04 | 2025-07-02 | 2.8 kB | 441 kB | ![]() 172.67.138.117 | |
x.devki.net | unknown | 2004-11-11 | 2025-06-15 | 2025-07-07 | 426 B | 908 B | ![]() 104.21.74.84 | |
pic.lbfage.cn | unknown | 2025-03-28 | 2025-06-07 | 2025-07-07 | 464 B | 0 B | ![]() 0.0.0.0 | |
xnxx.com.se | 856597 | unknown | 2019-11-05 | 2025-07-06 | 426 B | 1.1 kB | ![]() 45.152.162.25 | |
uzbak.ru | unknown | 2018-11-20 | 2018-12-31 | 2025-07-05 | 858 B | 40 kB | ![]() 51.83.213.151 | |
cdn.sextubeporno.com | unknown | 2021-02-13 | 2022-06-02 | 2025-06-28 | 458 B | 28 kB | ![]() 172.67.189.159 | |
www.blacktowhite.net | unknown | 2007-09-21 | 2014-01-17 | 2025-07-09 | 944 B | 21 kB | ![]() 192.243.63.82 | |
okashik.atype.jp | 860808 | 2005-11-20 | 2017-04-25 | 2025-07-07 | 877 B | 435 kB | ![]() 39.110.226.221 | |
ph.pornfactory.info | 669569 | 2015-12-17 | 2020-03-27 | 2025-06-28 | 473 B | 8.7 kB | ![]() 188.114.97.1 | |
inxx.pro | unknown | 2020-08-17 | 2023-08-17 | 2025-02-14 | 854 B | 18 kB | ![]() 162.251.110.75 | |
east-asia.uk | unknown | 2025-01-14 | 2025-06-17 | 2025-07-08 | 427 B | 0 B | ![]() 0.0.0.0 | |
nlt02.videosection.com | unknown | 2002-11-25 | 2022-07-28 | 2025-06-28 | 486 B | 34 kB | ![]() 172.67.69.60 | |
www.youjizz.com | 123168 | 2007-10-22 | 2012-05-22 | 2025-07-02 | 430 B | 4.7 kB | ![]() 66.254.114.242 | |
fmlb.netlbtu.com | 187701 | 2021-04-20 | 2021-09-14 | 2025-06-21 | 962 B | 0 B | ![]() 0.0.0.0 | |
cdn.devki.net | unknown | 2004-11-11 | 2025-06-15 | 2025-07-07 | 456 B | 33 kB | ![]() 104.21.74.84 | |
cdn1.hotmoza.tv | 562962 | unknown | 2018-01-22 | 2025-07-09 | 1.9 kB | 50 kB | ![]() 172.67.217.174 | |
cdn.yekuge.xyz 1 alert(s) on this Host | unknown | 2025-05-21 | 2025-05-22 | 2025-07-08 | 412 B | 53 kB | ![]() 104.21.95.9 | |
rule34.xyz | 84497 | 2018-02-21 | 2019-04-10 | 2025-07-07 | 425 B | 22 kB | ![]() 172.67.153.56 | |
rrawmnv.com | unknown | unknown | No data | No data | 426 B | 0 B | ![]() 0.0.0.0 | |
www.effedupmovies.com | 950383 | 2017-08-24 | 2018-01-06 | 2025-07-06 | 3.2 kB | 74 kB | ![]() 45.138.107.14 | |
www.twi-dl.net | unknown | 2024-05-15 | 2024-09-09 | 2025-07-09 | 429 B | 578 B | ![]() 104.21.64.1 | |
videosection.com | 112319 | 2002-11-25 | 2013-05-10 | 2025-07-07 | 431 B | 650 B | ![]() 190.2.144.180 | |
img.cdn2025.life | unknown | 2025-01-21 | 2025-04-22 | 2025-07-05 | 472 B | 21 kB | ![]() 107.167.21.106 | |
gif.acgnngca.com | unknown | 2024-10-20 | 2024-12-17 | 2025-07-07 | 6.0 kB | 126 kB | ![]() 104.21.16.1 | |
ottarr.z00.monster | unknown | 2019-08-26 | 2021-03-17 | 2025-07-03 | 455 B | 12 kB | ![]() 148.113.178.17 | |
1porno.blog | unknown | 2020-11-14 | 2020-11-14 | 2025-07-01 | 887 B | 96 kB | ![]() 51.75.34.66 | |
ymlporn1.net | 576645 | 2020-12-07 | 2020-12-11 | 2025-07-09 | 460 B | 8.8 kB | ![]() 172.67.148.52 | |
18j.tv | unknown | unknown | 2020-06-09 | 2025-07-06 | 421 B | 740 B | ![]() 188.114.96.1 | |
vidmo.pro | unknown | 2022-04-10 | 2019-07-12 | 2025-07-03 | 1.4 kB | 29 kB | ![]() 89.248.193.244 | |
69av.one | unknown | 2019-10-05 | 2019-12-02 | 2025-07-06 | 423 B | 581 B | ![]() 188.114.96.1 | |
4kincestporn.com | unknown | 2020-05-05 | 2020-05-05 | 2025-07-07 | 456 B | 7.7 kB | ![]() 104.21.64.1 | |
foto.haberler.com | 71434 | 1999-03-28 | 2017-01-29 | 2025-06-21 | 1.0 kB | 25 kB | ![]() 0.0.0.0 | |
it.xvideos.com | 996676 | 1997-12-30 | 2019-05-04 | 2025-06-28 | 429 B | 15 kB | ![]() 185.88.181.5 | |
www.sexsex2.com | unknown | 2023-04-17 | 2025-03-22 | 2025-07-07 | 430 B | 4.5 kB | ![]() 202.95.16.91 | |
www.xvideos.com | 11464 | 1997-12-30 | 2012-05-21 | 2025-07-08 | 430 B | 15 kB | ![]() 185.88.181.4 | |
www.w3schools.com | 17487 | 2000-03-21 | 2014-02-05 | 2025-07-04 | 428 B | 24 kB | ![]() 23.36.77.67 | |
www.kwai.com | 410749 | 2002-01-16 | 2014-12-08 | 2025-07-07 | 427 B | 19 kB | ![]() 95.101.11.43 | |
obmenvsemfiles.net | 535028 | 2020-06-19 | 2020-06-19 | 2025-07-06 | 4.4 kB | 173 kB | ![]() 82.192.80.149 | |
ds2.nashobmenfiles.com | unknown | 2018-08-19 | 2018-11-09 | 2025-07-07 | 1.2 kB | 19 kB | ![]() 85.17.28.50 | |
en.vidmo.pro | unknown | 2022-04-10 | 2022-04-11 | 2025-07-06 | 1.9 kB | 86 kB | ![]() 89.248.193.244 | |
zooporner.com | unknown | 2018-10-10 | 2019-01-27 | 2025-07-02 | 1.3 kB | 10 kB | ![]() 172.67.177.138 | |
youngtube.one | 774174 | 2019-01-29 | 2021-02-03 | 2025-07-03 | 428 B | 161 B | ![]() 216.172.61.44 | |
pornohub24.ru | unknown | 2015-12-18 | 2016-02-13 | 2025-07-02 | 1.4 kB | 127 kB | ![]() 193.163.7.2 | |
g.jjj.cam 2 alert(s) on this Host | unknown | 2017-04-11 | 2025-01-02 | 2025-07-03 | 816 B | 118 kB | ![]() 188.114.97.1 | |
rimg.aiyuncdn.com | unknown | 2025-02-03 | 2025-02-03 | 2025-07-07 | 930 B | 1.5 kB | ![]() 104.21.59.51 | |
fapdig.com | 474236 | 2017-03-03 | 2017-08-25 | 2025-07-03 | 1.3 kB | 16 kB | ![]() 104.21.80.1 | |
emb4.youngtube.one | 944005 | 2019-01-29 | 2019-05-30 | 2025-07-03 | 500 B | 14 kB | ![]() 213.174.142.70 | |
img.imghuo.cfd | unknown | 2024-07-16 | 2024-07-28 | 2025-07-02 | 896 B | 31 kB | ![]() 104.238.220.129 | |
fav-hentai.com | unknown | 2023-10-13 | 2023-10-14 | 2025-07-01 | 2.3 kB | 361 kB | ![]() 104.18.29.11 | |
xn--pro-9i9dx89g.com | unknown | unknown | 2021-04-18 | 2023-02-22 | 435 B | 603 B | ![]() 104.21.73.221 | |
zozovideo.com | unknown | 2017-09-02 | 2018-01-16 | 2025-07-08 | 1.4 kB | 88 kB | ![]() 139.162.102.64 | |
css.4jpg.top | unknown | 2024-03-07 | 2024-03-18 | 2025-07-02 | 345 B | 5.0 kB | ![]() 188.114.96.1 | |
chobit.cc | 360781 | 2013-06-13 | 2013-12-10 | 2025-06-28 | 424 B | 4.8 kB | ![]() 52.198.133.235 | |
media.dlsite.com | 472775 | 2000-08-29 | 2017-03-05 | 2025-07-06 | 4.6 kB | 974 kB | ![]() 54.240.174.70 | |
p15-kimg.kwai.net | unknown | 1999-10-05 | 2024-07-17 | 2025-07-06 | 646 B | 17 kB | ![]() 54.240.174.115 | |
mc.webvisor.org | 17571 | 2009-08-25 | 2017-08-16 | 2025-07-05 | 3.3 kB | 4.8 kB | ![]() 77.88.21.119 | |
thumb.aporntv.com | 609763 | 2014-10-07 | 2018-03-19 | 2025-07-08 | 1.6 kB | 22 kB | ![]() 104.26.0.238 | |
media.hentaifreak.org | unknown | 2015-12-28 | 2023-01-21 | 2025-07-05 | 1.4 kB | 78 kB | ![]() 144.178.205.176 | |
motherless.com | 95743 | 2005-11-19 | 2012-05-21 | 2025-07-08 | 429 B | 1.5 kB | ![]() 185.107.81.233 | |
av-baron.com | unknown | 2014-05-03 | 2025-07-03 | 2025-07-03 | 906 B | 61 kB | ![]() 150.95.59.35 | |
realincest.cc | unknown | 2022-01-10 | 2022-01-10 | 2025-07-06 | 454 B | 8.3 kB | ![]() 172.67.159.254 | |
cdntube.b-cdn.net | 434051 | 2016-04-25 | 2020-07-01 | 2025-07-05 | 2.4 kB | 49 kB | ![]() 194.242.11.186 | |
www.doki.live | unknown | 2017-08-07 | 2017-12-24 | 2025-06-28 | 428 B | 142 B | ![]() 124.156.235.9 | |
www.9188porn.xyz 3 alert(s) on this Host | unknown | 2025-02-21 | 2025-03-12 | 2025-07-02 | 1.4 kB | 0 B | ![]() 0.0.0.0 | |
cacrz.4jpg.top | unknown | 2024-03-07 | 2024-04-16 | 2025-07-02 | 856 B | 19 kB | ![]() 188.114.97.1 | |
i0.wp.com | 3021 | 1997-03-28 | 2013-09-17 | 2025-07-09 | 6.8 kB | 896 kB | ![]() 192.0.77.2 | |
d-hn-ca-231.dideo.tv | unknown | unknown | 2025-02-08 | 2025-03-29 | 1.6 kB | 0 B | ![]() 0.0.0.0 | |
cdn.jsdelivr.net | 439 | 2012-05-16 | 2012-09-30 | 2025-07-09 | 432 B | 222 kB | ![]() 151.101.1.229 | |
feporno.cc | unknown | 2025-05-03 | 2025-06-28 | 2025-07-07 | 425 B | 1.5 kB | ![]() 65.109.145.36 | |
nimg.ws.126.net | 108758 | 1998-02-28 | 2016-09-29 | 2025-07-04 | 527 B | 49 kB | ![]() 47.246.2.227 | |
cdnjs.cloudflare.com | 235 | 2009-02-17 | 2012-05-23 | 2025-07-09 | 442 B | 12 kB | ![]() 104.17.24.14 | |
baraag.net | 568104 | 2017-04-25 | 2018-12-04 | 2025-07-07 | 856 B | 3.5 kB | ![]() 185.178.208.171 | |
rrx1.com | unknown | 2022-08-11 | 2015-12-21 | 2025-06-25 | 427 B | 164 kB | ![]() 172.67.132.43 | |
www.redd.tube | unknown | 2022-05-03 | 2022-05-09 | 2025-07-05 | 1.2 kB | 2.9 kB | ![]() 104.26.15.75 | |
ds.nashobmenfiles.com | unknown | 2018-08-19 | 2018-09-06 | 2025-07-06 | 1.6 kB | 41 kB | ![]() 85.17.28.58 | |
www.syougakuseijridol.com | unknown | 2018-02-21 | 2020-06-28 | 2025-07-07 | 855 B | 373 kB | ![]() 153.122.205.7 | |
cdn.2beeg.me | 547240 | 2020-09-30 | 2020-12-19 | 2025-07-06 | 465 B | 11 kB | ![]() 104.21.32.77 | |
porno-incest.tv | unknown | unknown | 2019-08-26 | 2025-07-08 | 871 B | 393 kB | ![]() 185.162.11.82 | |
obmenvsem.org | 216361 | 2019-04-02 | 2019-04-04 | 2025-07-03 | 428 B | 15 kB | ![]() 82.192.80.133 | |
pizdauz.cc | unknown | 2019-11-26 | 2019-12-21 | 2025-07-07 | 849 B | 7.8 kB | ![]() 194.146.127.68 | |
lsbzytp.com | unknown | 2023-04-09 | 2023-05-07 | 2025-07-07 | 478 B | 208 kB | ![]() 173.249.235.21 | |
snapshot.ws.netease.com | unknown | 1998-04-09 | 2025-06-15 | 2025-07-07 | 381 B | 49 kB | ![]() 47.246.48.186 | |
rule34xyz.b-cdn.net | unknown | 2016-04-25 | 2021-04-09 | 2025-07-09 | 464 B | 38 kB | ![]() 185.59.220.198 | |
theporn.cc | 518046 | 2019-07-19 | 2019-07-20 | 2025-07-02 | 425 B | 579 B | ![]() 104.21.96.1 | |
static.bad.news | unknown | 2018-08-28 | 2025-05-21 | 2025-07-07 | 930 B | 63 kB | ![]() 104.26.12.211 | |
mydesii.com | unknown | 2024-05-27 | 2024-07-25 | 2025-07-05 | 474 B | 25 kB | ![]() 104.21.32.72 | |
www.googletagmanager.com | 75 | 2011-11-11 | 2012-10-04 | 2025-07-09 | 429 B | 267 kB | ![]() 142.250.74.168 | |
timg216.top | unknown | 2025-04-04 | 2025-05-11 | 2025-07-08 | 2.4 kB | 258 kB | ![]() 172.66.155.86 | |
www.mydesii.com | unknown | 2024-05-27 | 2025-02-21 | 2025-07-05 | 1.4 kB | 31 kB | ![]() 104.21.32.72 | |
cdn5-thumbs.motherlessmedia.com | 168882 | 2008-10-11 | 2018-12-23 | 2025-07-02 | 6.4 kB | 359 kB | ![]() 185.107.92.224 | |
obmenvsem.me | unknown | 2024-01-27 | 2024-04-12 | 2025-07-06 | 427 B | 15 kB | ![]() 82.192.80.133 | |
weav.xyz | unknown | 2018-06-24 | 2015-07-11 | 2025-07-02 | 423 B | 583 B | ![]() 104.21.64.1 | |
sorkab.com | unknown | 2018-06-30 | 2021-02-01 | 2025-07-02 | 877 B | 30 kB | ![]() 104.21.87.34 | |
jifangge.cc | unknown | 2024-12-11 | 2024-12-20 | 2025-06-24 | 427 B | 728 B | ![]() 172.67.150.170 | |
rule34vault.com | unknown | 2023-10-19 | 2023-11-11 | 2025-07-02 | 430 B | 22 kB | ![]() 104.21.48.1 | |
cdne-pics.youjizz.com | 133153 | 2007-10-22 | 2017-01-30 | 2025-07-02 | 5.4 kB | 275 kB | ![]() 64.210.135.116 | |
pits10.com | unknown | 2025-01-06 | 2025-05-21 | 2025-07-09 | 462 B | 54 kB | ![]() 154.214.5.46 | |
rule34.paheal.net | 339397 | 2006-02-23 | 2017-02-01 | 2025-07-03 | 942 B | 6.1 kB | ![]() 185.100.87.48 | |
pic.fsrxpm.cn | unknown | 2025-03-28 | 2025-05-27 | 2025-07-06 | 928 B | 643 kB | ![]() 43.152.140.79 | |
p16-kimg.kwai.net | unknown | 1999-10-05 | 2024-07-17 | 2025-07-07 | 646 B | 11 kB | ![]() 23.197.207.11 | |
jsjs.4jpg.top | unknown | 2024-03-07 | 2024-03-08 | 2025-07-02 | 413 B | 761 B | ![]() 188.114.97.1 | |
www.voyeurweb.com | unknown | 1998-06-10 | 2017-01-30 | 2025-07-07 | 432 B | 263 B | ![]() 65.108.75.120 | |
pic.yczyzr.cn | unknown | 2025-03-28 | 2025-06-10 | 2025-06-10 | 464 B | 0 B | ![]() 0.0.0.0 | |
cdn2.voyeurweb.com | unknown | 1998-06-10 | 2025-06-08 | 2025-07-06 | 1.0 kB | 744 B | ![]() 89.187.169.47 | |
www.dideo.ir | 603637 | unknown | 2016-09-30 | 2025-02-08 | 427 B | 0 B | ![]() 0.0.0.0 | |
fixedjs.jtube.top 2 alert(s) on this Host | unknown | 2024-03-07 | 2024-06-18 | 2025-07-08 | 782 B | 19 kB | ![]() 104.21.16.1 | |
acx4.com | 357510 | 2020-10-28 | 2015-09-25 | 2025-07-08 | 427 B | 99 kB | ![]() 104.21.50.201 | |
cf-st.sc-cdn.net | 629 | 2015-11-16 | 2017-09-03 | 2025-07-04 | 565 B | 9.0 kB | ![]() 3.163.248.4 | |
www.163.com | 25357 | 1997-09-15 | 2012-05-21 | 2025-06-29 | 426 B | 1.2 kB | ![]() 47.246.48.186 | |
sasisa.ru | 472964 | 2005-01-12 | 2016-04-26 | 2025-07-06 | 424 B | 0 B | ![]() 0.0.0.0 | |
www.nsfwnudes.com | unknown | 2020-02-28 | 2020-05-18 | 2025-07-07 | 902 B | 21 kB | ![]() 213.174.130.69 | |
rescdn.dokidokilive.com | unknown | 2016-07-08 | 2018-05-05 | 2025-06-28 | 1.5 kB | 314 kB | ![]() 163.53.19.13 | |
cloudflare-br-pic.kwai.net | unknown | 1999-10-05 | 2023-06-29 | 2025-07-03 | 1.7 kB | 69 kB | ![]() 104.18.51.191 | |
tvzvezda.ru | 169715 | 2005-02-03 | 2015-09-27 | 2025-07-07 | 426 B | 16 kB | ![]() 95.129.232.3 | |
en.vidmo.org | 490377 | 2012-10-07 | 2017-03-14 | 2025-07-06 | 427 B | 5.7 kB | ![]() 89.248.193.244 | |
hentaifreak.org | unknown | 2015-12-28 | 2015-12-29 | 2025-07-05 | 430 B | 1.7 kB | ![]() 172.67.156.97 | |
cdn77-pic.xvideos-cdn.com | 12833 | 2017-08-25 | 2018-09-06 | 2025-07-08 | 3.7 kB | 96 kB | ![]() 185.76.9.7 | |
www.twi-videos.net | unknown | 2021-07-05 | 2021-11-10 | 2025-07-09 | 433 B | 574 B | ![]() 172.67.181.85 | |
www.asiannudestube.com | unknown | 2019-10-16 | 2019-11-26 | 2025-06-28 | 883 B | 16 kB | ![]() 104.21.64.1 | |
porno-vk.info | unknown | 2019-08-08 | 2015-09-16 | 2025-06-16 | 434 B | 106 kB | ![]() 104.21.64.1 | |
en.chezcathy.com | unknown | 2007-03-03 | 2024-05-28 | 2025-07-02 | 431 B | 2.2 kB | ![]() 138.199.37.230 | |
theav.xyz | unknown | 2018-07-20 | 2018-08-26 | 2025-07-01 | 424 B | 585 B | ![]() 172.67.203.33 | |
gcore-pic.xvideos-cdn.com | unknown | 2017-08-25 | 2023-11-29 | 2025-07-04 | 1.1 kB | 32 kB | ![]() 185.244.209.62 | |
www.ifreshporn.com | unknown | 2020-10-18 | 2020-10-20 | 2025-07-06 | 433 B | 172 B | ![]() 46.229.174.195 | |
timg207.top | unknown | 2025-01-14 | 2025-02-03 | 2025-07-05 | 475 B | 66 kB | ![]() 172.67.25.56 | |
img.hgimg00.com | unknown | 2024-09-14 | 2024-09-20 | 2025-07-08 | 477 B | 76 kB | ![]() 208.69.102.211 | |
piganimalsex.icu | unknown | 2021-05-07 | 2021-05-07 | 2025-07-04 | 877 B | 10 kB | ![]() 104.21.48.1 | |
cdn77-t.pornoxo.com | unknown | 2009-01-21 | 2025-04-19 | 2025-06-30 | 508 B | 23 kB | ![]() 95.173.205.15 | |
pix.porno-zona.com | unknown | 2007-12-20 | 2020-03-27 | 2025-06-25 | 473 B | 15 kB | ![]() 172.67.216.229 | |
www.porn2018.com | unknown | 2015-11-02 | 2025-07-10 | 2025-07-10 | 431 B | 172 B | ![]() 213.174.158.245 | |
chezcathy.com | unknown | 2007-03-03 | 2012-05-29 | 2025-07-08 | 878 B | 34 kB | ![]() 138.199.37.230 | |
fmtu.sltututu.com | unknown | 2024-11-14 | 2024-11-15 | 2025-07-07 | 479 B | 0 B | ![]() 0.0.0.0 | |
mcdn2.tvzvezda.ru | unknown | 2005-02-03 | 2024-09-10 | 2025-07-07 | 495 B | 90 kB | ![]() 95.129.232.3 | |
page.phic4.top | unknown | 2024-03-07 | 2024-03-28 | 2025-07-02 | 810 B | 1.4 kB | ![]() 172.67.190.9 | |
ajax.googleapis.com | 12905 | 2005-01-25 | 2012-05-22 | 2025-07-09 | 878 B | 176 kB | ![]() 142.250.74.138 | |
i1.wp.com | 6037 | 1997-03-28 | 2012-09-27 | 2025-07-04 | 2.4 kB | 218 kB | ![]() 192.0.77.2 | |
p21-kimg.kwai.net | unknown | 1999-10-05 | 2024-07-10 | 2025-07-02 | 647 B | 17 kB | ![]() 104.18.51.191 | |
meetcdn.com | unknown | 2023-09-25 | 2023-09-26 | 2025-07-07 | 430 B | 18 kB | ![]() 104.21.80.1 |
Related reports
Threat Detection Systems
Public InfoSec YARA rules
No alerts detected
OpenPhish
No alerts detected
PhishTank
No alerts detected
Quad9 DNS
| Scan Date | Severity | Indicator | Alert |
|---|---|---|---|
| 2025-07-10 | medium | 9188porn.xyz | Sinkholed |
ThreatFox
No alerts detected
JavaScript (168)
| HASH | FROM | Size | First Seen | Last Seen | |
|---|---|---|---|---|---|
| 8da66cae5fc09ad0ad54710cd4960dbd | DocumentWrite | 88 B | 2023-03-07 | 2026-03-29 | |
Introduced by DocumentWrite First Seen 2023-03-07 Last Seen 2026-03-29 Times Seen 2420 Size 88 B (88 bytes) MD5 8da66cae5fc09ad0ad54710cd4960dbd SHA1 01ef404d9c252491d6f0cd6900cce145d4b76db1 Loading... | |||||
| 33e50c65bc34e7205dd72147375dd7ee | DocumentWrite | 228 B | 2024-11-18 | 2025-11-13 | |
Introduced by DocumentWrite First Seen 2024-11-18 Last Seen 2025-11-13 Times Seen 682 Size 228 B (228 bytes) MD5 33e50c65bc34e7205dd72147375dd7ee SHA1 45d7704eefa9421415ddfe589dba26be6f3e0a1e Loading... | |||||
| f9f3518f9e6b5a671984e06f095c4a5f | DocumentWrite | 33 B | 2024-05-20 | 2025-08-17 | |
Introduced by DocumentWrite First Seen 2024-05-20 Last Seen 2025-08-17 Times Seen 79 Size 33 B (33 bytes) MD5 f9f3518f9e6b5a671984e06f095c4a5f SHA1 e8a1e37c0475e6216879b7578c926b87fe1d4e2b Loading... | |||||
| 2badd01f80cd03eb7ffce90487ab3f71 | DocumentWrite | 43 B | 2023-03-07 | 2026-03-29 | |
Introduced by DocumentWrite First Seen 2023-03-07 Last Seen 2026-03-29 Times Seen 2350 Size 43 B (43 bytes) MD5 2badd01f80cd03eb7ffce90487ab3f71 SHA1 1d0af7cc184466c7d86216085ea60242daeb1eb4 Loading... | |||||
| edc24b7d2fc7536422daee6621435edf | DocumentWrite | 55 B | 2024-04-16 | 2026-03-29 | |
Introduced by DocumentWrite First Seen 2024-04-16 Last Seen 2026-03-29 Times Seen 2321 Size 55 B (55 bytes) MD5 edc24b7d2fc7536422daee6621435edf SHA1 71fd4875b509449d820e6a3dd7d83e5f6c31fac8 Loading... | |||||
HTTP Transactions (323)
| URL | IP | Response | Size |
|---|













