Report Overview
Visitedpublic
2026-04-15 19:00:43
Tags
Submit Tags
URL
refinishedbathsolutions.com/
Finishing URL
refinishedbathsolutions.com/
IP / ASN

23.227.38.69
Title
Best Bathtub Refinishing Kits - Odorless Long Lasting Formula – Refinished Bath Solutions
Detections
urlquery
0
Network Intrusion Detection
0
Threat Detection Systems
1
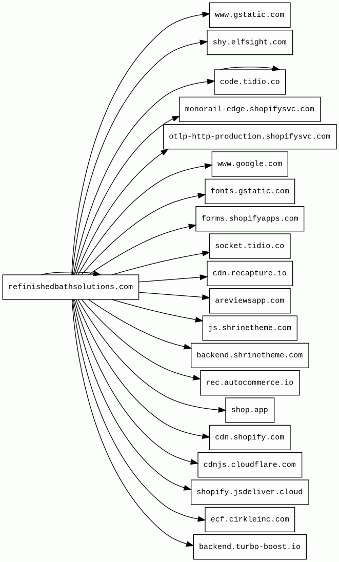
Host Summary
| Host | Rank | Registered | First Seen | Last Seen | Sent | Received | IP | Fingerprints |
|---|---|---|---|---|---|---|---|---|
rec.autocommerce.io | 1668243 | 2016-12-12 | 2017-11-24 | 2026-04-05 | 484 B | 0 B | ![]() 0.0.0.0 | |
fonts.gstatic.com | unknown | 2008-02-11 | 2014-04-02 | 2026-04-12 | 644 B | 359 kB | ![]() 192.178.25.3 | |
forms.shopifyapps.com | 158250 | 2008-06-12 | 2022-09-26 | 2026-04-10 | 1.2 kB | 3.6 kB | ![]() 185.146.173.20 | |
shopify.jsdeliver.cloud | 166125 | 2023-06-11 | 2023-06-16 | 2026-04-11 | 436 B | 3.3 kB | ![]() 104.26.8.72 | |
areviewsapp.com | 97036 | 2018-04-02 | 2018-05-15 | 2026-04-12 | 445 B | 17 kB | ![]() 172.67.68.97 | |
socket.tidio.co | 107322 | 2014-06-01 | 2017-11-23 | 2026-04-09 | 753 B | 161 B | ![]() 52.16.57.59 | |
refinishedbathsolutions.com | 5122985 | unknown | No data | No data | 52 kB | 1.9 MB | ![]() 23.227.38.69 | |
monorail-edge.shopifysvc.com | 11124 | 2017-09-29 | 2019-08-29 | 2026-04-13 | 514 B | 1.2 kB | ![]() 34.120.110.54 | |
shop.app | 3567 | 2018-05-01 | 2020-04-15 | 2026-04-13 | 976 B | 5.8 kB | ![]() 185.146.173.20 | |
shy.elfsight.com | 339957 | 2012-07-09 | 2017-10-04 | 2026-04-11 | 472 B | 10 kB | ![]() 172.66.174.217 | |
cdn.recapture.io | 773693 | 2015-06-22 | 2015-10-21 | 2026-04-15 | 507 B | 27 kB | ![]() 104.26.8.115 | |
cdn.shopify.com | 3587 | 2005-03-11 | 2012-06-22 | 2026-04-13 | 7.3 kB | 335 kB | ![]() 23.227.39.200 | |
code.tidio.co | 120056 | 2014-06-01 | 2014-11-27 | 2026-04-08 | 5.3 kB | 1.6 MB | ![]() 172.67.73.221 | |
www.google.com | 22 | 1997-09-15 | 2015-05-10 | 2026-04-12 | 431 B | 1.7 kB | ![]() 142.251.157.119 | |
ecf.cirkleinc.com | 2034145 | 2017-01-27 | 2020-03-13 | 2026-04-02 | 456 B | 89 kB | ![]() 104.26.8.69 | |
backend.turbo-boost.io | unknown | 2023-05-08 | 2024-06-11 | 2025-11-23 | 538 B | 0 B | ![]() 0.0.0.0 | |
www.gstatic.com | 146047 | 2008-02-11 | 2012-05-29 | 2026-04-12 | 518 B | 869 kB | ![]() 142.251.142.227 | |
otlp-http-production.shopifysvc.com | 28477 | 2017-09-29 | 2022-09-22 | 2026-04-15 | 2.1 kB | 1.5 kB | ![]() 34.160.147.240 | |
cdnjs.cloudflare.com | 1222 | 2009-02-17 | 2012-05-23 | 2026-04-12 | 1.0 kB | 135 kB | ![]() 104.17.25.14 | |
js.shrinetheme.com 1 alert(s) on this Host | 217352 | 2023-03-11 | 2023-12-03 | 2026-04-08 | 442 B | 206 kB | ![]() 104.26.1.114 | |
backend.shrinetheme.com | 248150 | 2023-03-11 | 2024-07-13 | 2026-04-08 | 1.1 kB | 1.2 kB | ![]() 172.67.68.24 |
Cloudflare (CDN)
Cloudflare is a web-infrastructure and website-security company, providing content-delivery-network services, DDoS mitigation, Internet security, and distributed domain-name-server services.Shopify (Ecommerce, CMS)
Shopify is a subscription-based software that allows anyone to set up an online store and sell their products. Shopify store owners can also sell in physical locations using Shopify POS, a point-of-sale app and accompanying hardware.Bootstrap:2 (UI frameworks)
Bootstrap is a free and open-source CSS framework directed at responsive, mobile-first front-end web development. It contains CSS and JavaScript-based design templates for typography, forms, buttons, navigation, and other interface components.Tidio (Live chat)
Tidio is a customer communication product. It provides multi-channel support so users can communicate with customers on the go. Live chat, messenger, or email are all supported.Google Cloud CDN (CDN)
Cloud CDN uses Google's global edge network to serve content closer to users.Google Cloud (IaaS)
Google Cloud is a suite of cloud computing services.Amazon S3 (CDN)
Amazon S3 or Amazon Simple Storage Service is a service offered by Amazon Web Services (AWS) that provides object storage through a web service interface.Amazon Web Services (PaaS)
Amazon Web Services (AWS) is a comprehensive cloud services platform offering compute power, database storage, content delivery and other functionality.hCaptcha (Security)
hCaptcha is an anti-bot solution that protects user privacy and rewards websites.PayPal (Payment processors)
PayPal is an online payments system that supports online money transfers and serves as an electronic alternative to traditional paper methods like checks and money orders.Related reports
Threat Detection Systems
| Detection System | Indicator | Verdict | Alert |
|---|---|---|---|
| Nextron YARA rules | js.shrinetheme.com/js/v2/main.js?version=1 | malware | Unique code from Jetriz, Swid & Jeniva of the Tetris framework |
JavaScript (84)
No JavaScripts
HTTP Transactions (101)
| URL | IP | Response | Size |
|---|



