Report Overview
Visitedpublic
2026-03-18 17:40:35
Tags
Submit Tags
URL
halal-profithub.com/
Finishing URL
halal-profithub.com/
IP / ASN

178.32.82.177
Title
halal-profithub.com
Detections
urlquery
0
Network Intrusion Detection
0
Threat Detection Systems
0
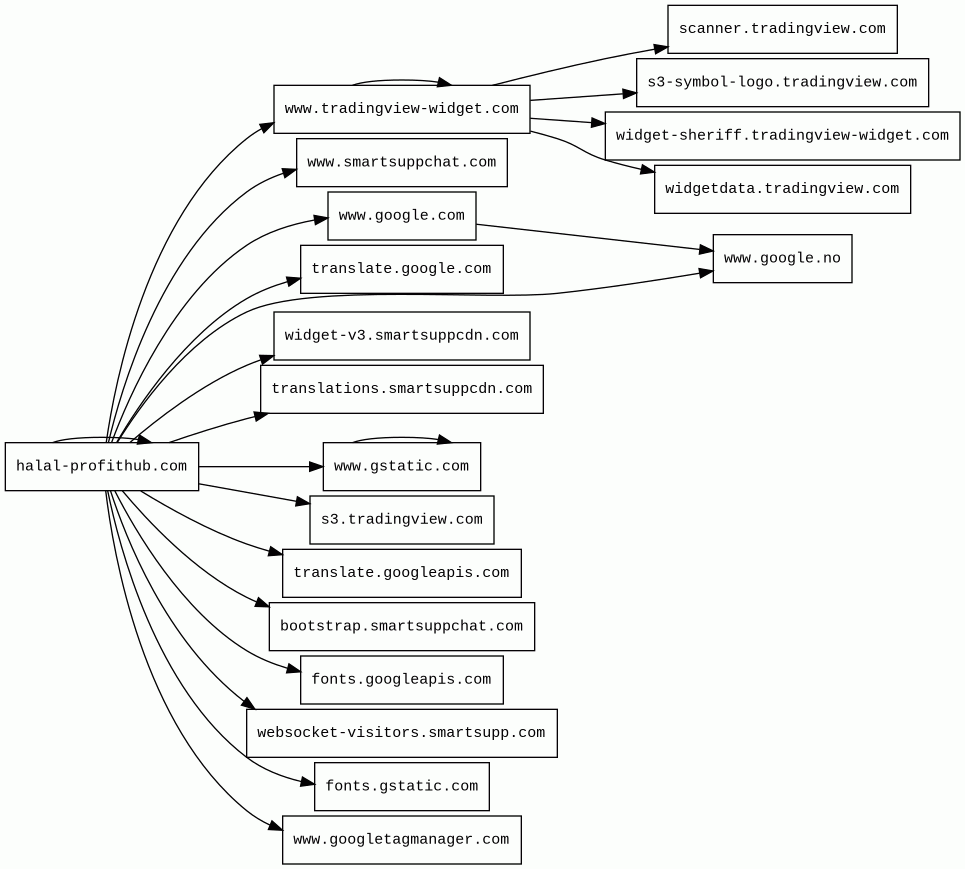
Host Summary
| Host | Rank | Registered | First Seen | Last Seen | Sent | Received | IP | Fingerprints |
|---|---|---|---|---|---|---|---|---|
translations.smartsuppcdn.com | 560346 | 2018-11-20 | 2022-11-04 | 2026-03-12 | 498 B | 7.7 kB | ![]() 185.76.9.27 | ![]() |
fonts.googleapis.com | 313 | 2005-01-25 | 2012-05-23 | 2026-03-15 | 541 B | 15 kB | ![]() 142.251.38.106 | |
translate.googleapis.com | 6317 | 2005-01-25 | 2012-05-31 | 2026-03-16 | 3.1 kB | 421 kB | ![]() 142.251.38.106 | |
s3-symbol-logo.tradingview.com | 110931 | 2010-03-20 | 2020-11-23 | 2026-03-13 | 7.1 kB | 24 kB | ![]() 194.242.11.186 | |
www.google.com | 22 | 1997-09-15 | 2015-05-10 | 2026-03-15 | 4.8 kB | 5.4 kB | ![]() 142.251.151.119 | |
widgetdata.tradingview.com | 179381 | 2010-03-20 | 2015-02-20 | 2026-03-13 | 2.1 kB | 672 B | ![]() 92.223.127.184 | |
s3.tradingview.com | 165395 | 2010-03-20 | 2018-06-24 | 2026-03-13 | 1.4 kB | 43 kB | ![]() 194.242.11.186 | |
www.google.no | 92680 | 2001-02-26 | 2012-06-26 | 2026-03-15 | 1.7 kB | 615 B | ![]() 142.251.143.131 | |
widget-v3.smartsuppcdn.com | 532262 | 2018-11-20 | 2022-10-03 | 2026-03-12 | 1.4 kB | 325 kB | ![]() 185.76.9.11 | ![]() |
www.smartsuppchat.com | 491650 | 2014-02-02 | 2017-01-30 | 2026-03-12 | 424 B | 19 kB | ![]() 185.76.9.11 | ![]() |
halal-profithub.com | unknown | 2025-10-02 | 2026-03-18 | 2026-03-18 | 47 kB | 4.7 MB | ![]() 178.32.82.177 | ![]() ![]() ![]() |
www.gstatic.com | 146047 | 2008-02-11 | 2012-05-29 | 2026-03-15 | 3.2 kB | 70 kB | ![]() 172.217.20.163 | |
websocket-visitors.smartsupp.com | 411464 | 2012-08-25 | 2021-07-12 | 2026-03-12 | 608 B | 224 B | ![]() 63.181.246.200 | |
translate.google.com | 609 | 1997-09-15 | 2012-05-30 | 2026-03-16 | 950 B | 83 kB | ![]() 172.217.20.174 | |
scanner.tradingview.com | 111106 | 2010-03-20 | 2016-08-02 | 2026-03-17 | 530 B | 1.6 kB | ![]() 3.167.2.64 | |
www.googletagmanager.com | 283 | 2011-11-11 | 2012-10-04 | 2026-03-15 | 442 B | 375 kB | ![]() 142.251.143.136 | |
www.tradingview-widget.com | 196495 | 2020-06-05 | 2021-04-08 | 2026-03-12 | 53 kB | 3.0 MB | ![]() 194.242.11.186 | ![]() |
widget-sheriff.tradingview-widget.com | 206730 | 2020-06-05 | 2024-02-01 | 2026-03-13 | 1.6 kB | 1.8 kB | ![]() 52.84.50.72 | |
fonts.gstatic.com | unknown | 2008-02-11 | 2014-04-02 | 2026-03-15 | 2.6 kB | 42 kB | ![]() 172.217.19.227 | |
bootstrap.smartsuppchat.com | 425291 | 2014-02-02 | 2018-01-29 | 2026-03-11 | 531 B | 1.6 kB | ![]() 3.67.122.104 |
CDN77 (CDN)
CDN77 is a content delivery network (CDN).Amazon Web Services (PaaS)
Amazon Web Services (AWS) is a comprehensive cloud services platform offering compute power, database storage, content delivery and other functionality.Bunny (CDN)
Nginx (Web servers, Reverse proxies)
Nginx is a web server that can also be used as a reverse proxy, load balancer, mail proxy and HTTP cache.jQuery (JavaScript libraries)
jQuery is a JavaScript library which is a free, open-source software designed to simplify HTML DOM tree traversal and manipulation, as well as event handling, CSS animation, and Ajax.YouTube (Video players)
YouTube is a video sharing service where users can create their own profile, upload videos, watch, like and comment on other videos.Magnific Popup (JavaScript libraries)
Magnific Popup is a responsive lightbox & dialog script with focus on performance and providing best experience for user with any device.OWL Carousel (JavaScript libraries)
OWL Carousel is an enabled jQuery plugin that lets you create responsive carousel sliders.Google Analytics (Analytics)
Google Analytics is a free web analytics service that tracks and reports website traffic.Modernizr (JavaScript libraries)
Modernizr is a JavaScript library that detects the features available in a user's browser.Bootstrap (UI frameworks)
Bootstrap is a free and open-source CSS framework directed at responsive, mobile-first front-end web development. It contains CSS and JavaScript-based design templates for typography, forms, buttons, navigation, and other interface components.Amazon CloudFront (CDN)
Amazon CloudFront is a fast content delivery network (CDN) service that securely delivers data, videos, applications, and APIs to customers globally with low latency, high transfer speeds.PayPal (Payment processors)
PayPal is an online payments system that supports online money transfers and serves as an electronic alternative to traditional paper methods like checks and money orders.dc.js (JavaScript graphics, JavaScript libraries)
A multi-dimensional charting library built to work natively with crossfilter and rendered using d3.jsRelated reports
Threat Detection Systems
No alerts detected
JavaScript (95)
| HASH | FROM | Size | First Seen | Last Seen | |
|---|---|---|---|---|---|
| 58457ad0a4dcca91039381fe81af1999 | DocumentWrite | 3.0 kB | 2026-03-16 | 2026-03-19 | |
Introduced by DocumentWrite First Seen 2026-03-16 Last Seen 2026-03-19 Times Seen 195 Size 3.0 kB (3011 bytes) MD5 58457ad0a4dcca91039381fe81af1999 SHA1 bafb0f472c9d80a1018831ed627a815735d7bf5c Loading... | |||||
| 8577c3c3289129c2e1ac6ad928469a64 | DocumentWrite | 470 B | 2026-03-17 | 2026-03-19 | |
Introduced by DocumentWrite First Seen 2026-03-17 Last Seen 2026-03-19 Times Seen 115 Size 470 B (470 bytes) MD5 8577c3c3289129c2e1ac6ad928469a64 SHA1 7d69e0c1fb3b0345f3b997a04595b56552b5901e Loading... | |||||
| 23e83807b8a0ad20800c75c4ff66c9cf | DocumentWrite | 470 B | 2026-03-17 | 2026-03-19 | |
Introduced by DocumentWrite First Seen 2026-03-17 Last Seen 2026-03-19 Times Seen 122 Size 470 B (470 bytes) MD5 23e83807b8a0ad20800c75c4ff66c9cf SHA1 d5478995c63cb3d98f0d83152cd96c65af36ea8a Loading... | |||||
HTTP Transactions (252)
| URL | IP | Response | Size |
|---|









