Report Overview
Visitedpublic
2023-11-05 12:03:45
Tags
Submit Tags
URL
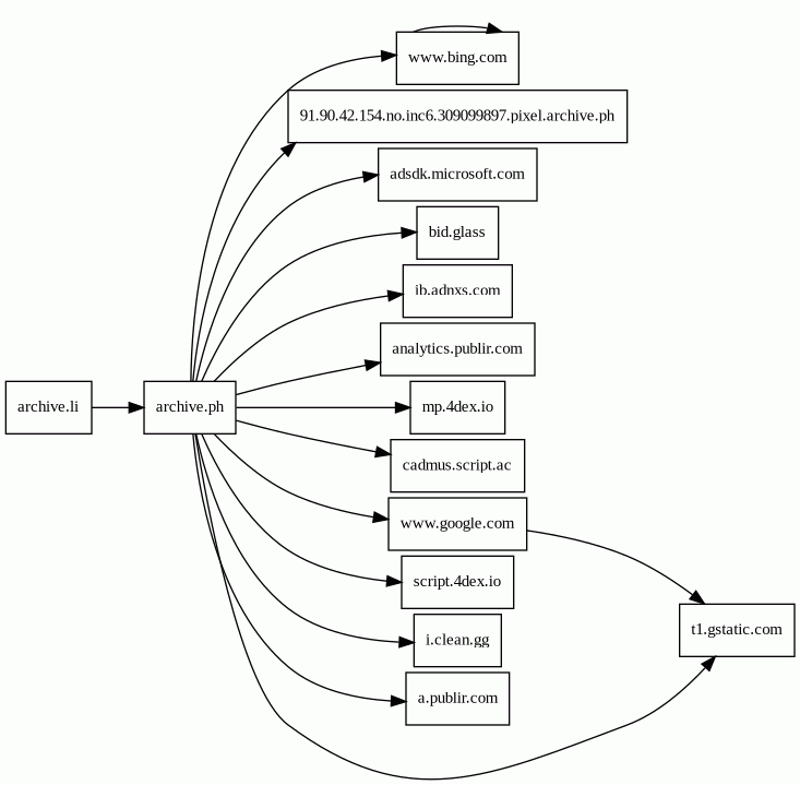
archive.li/LYsZz
Finishing URL
archive.ph/LYsZz
IP / ASN

192.210.214.166
Title
Live2ch FAQ&Tips
Detections
urlquery
0
Network Intrusion Detection
0
Threat Detection Systems
0
Host Summary
| Host | Rank | Registered | First Seen | Last Seen | Sent | Received | IP | Fingerprints |
|---|---|---|---|---|---|---|---|---|
analytics.publir.com | 277532 | 2012-02-16 | 2021-10-27 13:36:00 | 2023-11-05 02:15:37 | 501 B | 976 B | ![]() 104.21.54.182 | |
script.4dex.io | 2135 | 2018-04-02 | 2018-07-23 12:04:27 | 2023-11-05 05:21:50 | 818 B | 26 kB | ![]() 104.26.9.169 | |
i.clean.gg | 1411 | 2018-04-01 | 2018-05-24 00:36:18 | 2023-11-05 05:21:51 | 476 B | 508 B | ![]() 34.95.69.49 | |
91.90.42.154.no.inc6.309099897.pixel.archive.ph | unknown | unknown | No data | No data | 446 B | 0 B | ![]() 0.0.0.0 | |
cadmus.script.ac | unknown | 2020-03-18 | 2023-03-09 13:55:25 | 2023-11-05 05:21:50 | 413 B | 136 kB | ![]() 104.18.23.145 | |
archive.ph | 209248 | unknown | 2018-12-31 02:25:10 | 2023-11-05 02:02:55 | 474 B | 406 kB | ![]() 23.137.248.133 | |
archive.li | unknown | unknown | 2016-04-26 01:43:49 | 2023-10-17 23:02:19 | 472 B | 274 B | ![]() 192.210.214.166 | |
ib.adnxs.com | 241 | 2008-05-27 | 2012-05-20 21:01:49 | 2023-11-04 18:12:37 | 468 B | 6.9 kB | ![]() 37.252.171.53 | |
www.bing.com | 91 | 1996-01-29 | 2012-05-21 17:02:58 | 2018-11-01 22:19:15 | 3.2 kB | 11 kB | ![]() 95.101.10.200 | |
mp.4dex.io | 2629 | 2018-04-02 | 2019-01-03 14:51:11 | 2023-11-05 05:15:55 | 463 B | 586 B | ![]() 172.64.153.78 | |
a.publir.com | 33995 | 2012-02-16 | 2017-06-25 09:55:08 | 2023-11-05 02:15:37 | 816 B | 603 kB | ![]() 104.21.54.182 | |
adsdk.microsoft.com | unknown | 1991-05-02 | 2023-04-20 09:43:53 | 2023-11-05 03:23:20 | 442 B | 94 kB | ![]() 13.107.213.53 | |
www.google.com | 7 | 1997-09-15 | 2015-05-10 13:11:19 | 2023-11-04 10:20:57 | 442 B | 821 B | ![]() 142.250.74.132 | |
t1.gstatic.com | unknown | 2008-02-11 | 2013-05-07 00:57:20 | 2023-11-05 02:23:17 | 1.0 kB | 2.0 kB | ![]() 142.250.74.68 | |
bid.glass | 195922 | 2017-10-04 | 2017-11-21 09:41:52 | 2023-11-05 02:15:38 | 486 B | 304 B | ![]() 64.20.35.44 |
Related reports
Threat Detection Systems
Public InfoSec YARA rules
No alerts detected
OpenPhish
No alerts detected
PhishTank
No alerts detected
mnemonic secure dns
No alerts detected
Quad9 DNS
No alerts detected
ThreatFox
No alerts detected
JavaScript (17)
| HASH | FROM | Size | First Seen | Last Seen | |
|---|---|---|---|---|---|
| 722b7d8d07cbb2964850f8a234f219e3 | DocumentWrite | 12 kB | 2024-08-20 | 2024-08-20 | |
Introduced by DocumentWrite First Seen 2024-08-20 Last Seen 2024-08-20 Times Seen 1 Size 12 kB (11797 bytes) MD5 722b7d8d07cbb2964850f8a234f219e3 SHA1 706f74d089bbba7a8d3618b0ba1b2522db1bf350 Loading... | |||||
| d9141165ef4de102120828daf5a22ace | DocumentWrite | 1.1 kB | 2024-08-20 | 2024-08-20 | |
Introduced by DocumentWrite First Seen 2024-08-20 Last Seen 2024-08-20 Times Seen 1 Size 1.1 kB (1138 bytes) MD5 d9141165ef4de102120828daf5a22ace SHA1 c0edb4a0c7ee2fd0f91825a77e94980e3d89c8f7 Loading... | |||||
HTTP Transactions (22)
| URL | IP | Response | Size |
|---|


