Report Overview
Visitedpublic
2026-01-21 22:34:57
Tags
Submit Tags
URL
doctorjayce.com
Finishing URL
doctorjayce.com/
IP / ASN

183.111.139.233
Title
닥터가 추천하는 닥터제이스
Detections
urlquery
0
Network Intrusion Detection
0
Threat Detection Systems
1
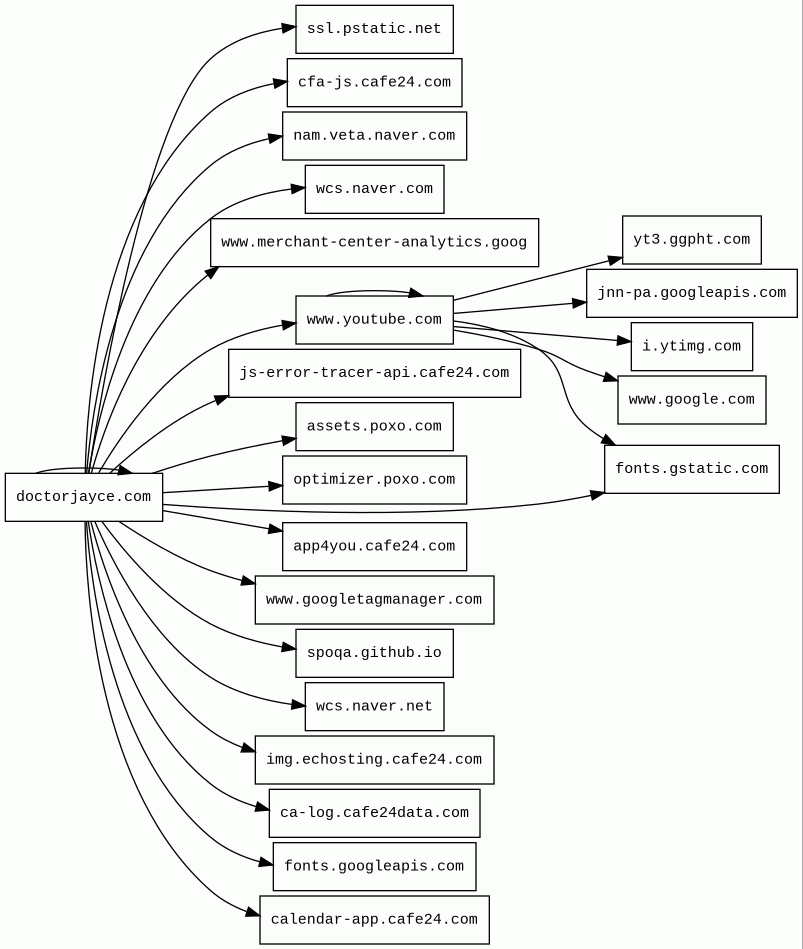
Host Summary
| Host | Rank | Registered | First Seen | Last Seen | Sent | Received | IP | Fingerprints |
|---|---|---|---|---|---|---|---|---|
www.merchant-center-analytics.goog | 26729 | 2022-07-22 | 2022-09-16 | 2026-01-19 | 1.0 kB | 849 B | ![]() 172.217.19.238 | |
doctorjayce.com | unknown | unknown | No data | No data | 24 kB | 4.8 MB | ![]() 183.111.139.230 | ![]() |
fonts.gstatic.com | unknown | 2008-02-11 | 2014-04-02 | 2026-01-18 | 20 kB | 731 kB | ![]() 172.217.21.163 | |
js-error-tracer-api.cafe24.com | 1409701 | 1999-05-21 | 2020-12-30 | 2026-01-14 | 863 B | 938 B | ![]() 203.245.1.130 | |
www.googletagmanager.com | 283 | 2011-11-11 | 2012-10-04 | 2026-01-18 | 434 B | 349 kB | ![]() 142.250.178.40 | |
calendar-app.cafe24.com | 1936840 | 1999-05-21 | 2024-08-21 | 2026-01-15 | 482 B | 522 B | ![]() 14.128.158.241 | |
img.echosting.cafe24.com | 1595674 | 1999-05-21 | 2017-01-29 | 2026-01-16 | 462 B | 1.5 kB | ![]() 23.36.77.66 | |
app4you.cafe24.com | 2154369 | 1999-05-21 | 2019-06-26 | 2026-01-14 | 3.0 kB | 150 kB | ![]() 203.245.21.209 | |
fonts.googleapis.com | 313 | 2005-01-25 | 2012-05-23 | 2026-01-18 | 1.5 kB | 520 kB | ![]() 216.58.211.10 | |
yt3.ggpht.com | 1275 | 2008-01-16 | 2014-01-15 | 2026-01-18 | 523 B | 1.9 kB | ![]() 142.250.74.1 | |
i.ytimg.com | 436 | 2007-12-11 | 2012-10-03 | 2026-01-18 | 447 B | 4.9 kB | ![]() 142.250.74.22 | |
spoqa.github.io | 2137459 | 2013-03-08 | 2014-01-09 | 2026-01-18 | 456 B | 4.4 kB | ![]() 185.199.110.153 | |
nam.veta.naver.com | 61307 | 1997-09-12 | 2023-01-11 | 2026-01-21 | 441 B | 404 B | ![]() 203.104.162.225 | |
jnn-pa.googleapis.com | 1579 | 2005-01-25 | 2021-11-16 | 2026-01-19 | 1.2 kB | 1.2 kB | ![]() 142.250.74.138 | |
wcs.naver.net | 80102 | 1998-12-12 | 2012-10-23 | 2026-01-21 | 411 B | 30 kB | ![]() 23.36.76.106 | |
assets.poxo.com | unknown | 1999-10-01 | 2025-09-11 | 2026-01-16 | 414 B | 25 kB | ![]() 54.240.174.90 | |
optimizer.poxo.com | 1659592 | 1999-10-01 | 2022-11-22 | 2026-01-16 | 464 B | 58 kB | ![]() 54.240.174.90 | |
www.google.com | 22 | 1997-09-15 | 2015-05-10 | 2026-01-18 | 455 B | 60 kB | ![]() 142.250.74.100 | |
cfa-js.cafe24.com | 1632063 | 1999-05-21 | 2021-02-25 | 2026-01-16 | 1.4 kB | 49 kB | ![]() 203.245.1.130 | |
www.youtube.com 1 alert(s) on this Host | 286 | 2005-02-15 | 2013-04-13 | 2026-01-18 | 4.6 kB | 3.8 MB | ![]() 142.250.74.110 | |
ca-log.cafe24data.com | 1669696 | 2020-12-28 | 2025-02-27 | 2026-01-14 | 1.1 kB | 2.4 kB | ![]() 210.114.23.165 | |
wcs.naver.com | 75690 | 1997-09-12 | 2012-10-03 | 2026-01-21 | 480 B | 890 B | ![]() 125.209.233.21 | |
ssl.pstatic.net | 71086 | 2011-09-06 | 2012-10-18 | 2026-01-21 | 446 B | 76 kB | ![]() 23.36.77.25 |
OpenResty (Web servers)
OpenResty is a web platform based on nginx which can run Lua scripts using its LuaJIT engine.Nginx (Web servers, Reverse proxies)
Nginx is a web server that can also be used as a reverse proxy, load balancer, mail proxy and HTTP cache.YouTube (Video players)
YouTube is a video sharing service where users can create their own profile, upload videos, watch, like and comment on other videos.Google Analytics (Analytics)
Google Analytics is a free web analytics service that tracks and reports website traffic.Fastly (CDN)
Fastly is a cloud computing services provider. Fastly's cloud platform provides a content delivery network, Internet security services, load balancing, and video & streaming services.Varnish (Caching)
Varnish is a reverse caching proxy.GitHub Pages (PaaS)
GitHub Pages is a static site hosting service.Amazon CloudFront (CDN)
Amazon CloudFront is a fast content delivery network (CDN) service that securely delivers data, videos, applications, and APIs to customers globally with low latency, high transfer speeds.Amazon Web Services (PaaS)
Amazon Web Services (AWS) is a comprehensive cloud services platform offering compute power, database storage, content delivery and other functionality.Amazon S3 (CDN)
Amazon S3 or Amazon Simple Storage Service is a service offered by Amazon Web Services (AWS) that provides object storage through a web service interface.Related reports
Threat Detection Systems
| Detection System | Indicator | Verdict | Alert |
|---|---|---|---|
| Private YARA rules | www.youtube.com/s/player/d6afc319/player_ias.vflset/en_US/base.js | audit | Hunting_JS_WebAssembly |
JavaScript (150)
No JavaScripts
HTTP Transactions (110)
| URL | IP | Response | Size |
|---|



