Report Overview
Visitedpublic
2025-03-07 15:40:01
Tags
Submit Tags
URL
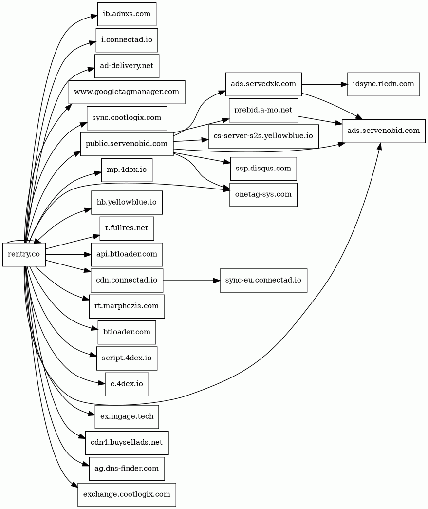
rentry.co/sctlinks
Finishing URL
rentry.co/sctlinks
IP / ASN

104.26.2.16
Title
website - https://scouted-today.pk/
Detections
urlquery
0
Network Intrusion Detection
0
Threat Detection Systems
0
Host Summary
| Host | Rank | Registered | First Seen | Last Seen | Sent | Received | IP | Fingerprints |
|---|---|---|---|---|---|---|---|---|
ads.servedxk.com | unknown | 2024-09-27 | 2024-12-05 | 2025-03-04 | 1.0 kB | 1.4 kB | ![]() 45.55.125.114 | |
api.btloader.com | 1320 | 2020-10-06 | 2020-10-14 | 2025-03-05 | 1.1 kB | 622 B | ![]() 130.211.23.194 | |
ib.adnxs.com | 241 | 2008-05-27 | 2012-05-20 | 2025-02-28 | 479 B | 1.0 kB | ![]() 185.89.210.244 | |
ssp.disqus.com | 7563 | 2006-12-07 | 2021-02-08 | 2025-03-02 | 513 B | 137 B | ![]() 3.94.234.221 | |
exchange.cootlogix.com | unknown | 2017-08-21 | 2022-07-05 | 2025-03-05 | 1.0 kB | 692 B | ![]() 167.99.22.191 | |
script.4dex.io | 2135 | 2018-04-02 | 2018-07-23 | 2025-03-01 | 848 B | 65 kB | ![]() 104.26.8.169 | |
public.servenobid.com | 3493 | 2019-04-26 | 2019-10-29 | 2025-03-02 | 526 B | 10 kB | ![]() 143.204.55.62 | |
t.fullres.net | unknown | 2024-03-14 | 2024-04-12 | 2025-03-02 | 492 B | 178 B | ![]() 152.42.150.143 | |
ag.dns-finder.com | unknown | 2024-07-18 | 2025-01-24 | 2025-03-02 | 429 B | 0 B | ![]() 0.0.0.0 | |
onetag-sys.com | 1840 | 2015-04-05 | 2015-04-08 | 2025-03-05 | 2.2 kB | 1.0 kB | ![]() 51.89.9.251 | |
hb.yellowblue.io | 10827 | 2020-06-21 | 2020-10-24 | 2025-03-01 | 479 B | 1.3 kB | ![]() 143.204.55.65 | |
i.connectad.io | 7392 | 2016-06-16 | 2017-09-06 | 2025-03-06 | 474 B | 413 B | ![]() 104.22.54.206 | |
mp.4dex.io | 2629 | 2018-04-02 | 2019-01-03 | 2025-03-07 | 471 B | 685 B | ![]() 104.18.34.178 | |
c.4dex.io | 6587 | 2018-04-02 | 2018-12-24 | 2025-03-04 | 2.0 kB | 1.0 kB | ![]() 35.241.34.106 | |
ad-delivery.net | 1341 | 2017-05-03 | 2017-06-22 | 2025-03-05 | 881 B | 3.0 kB | ![]() 172.67.69.19 | |
sync-eu.connectad.io | 2822 | 2016-06-16 | 2018-02-26 | 2025-03-02 | 547 B | 247 B | ![]() 104.22.54.206 | |
www.googletagmanager.com | 75 | 2011-11-11 | 2012-10-04 | 2025-03-05 | 430 B | 326 kB | ![]() 142.250.74.136 | |
cs-server-s2s.yellowblue.io | 15553 | 2020-06-21 | 2020-11-23 | 2025-03-04 | 669 B | 137 B | ![]() 34.201.184.251 | |
btloader.com | 169057 | 2020-10-06 | 2020-10-22 | 2025-03-05 | 428 B | 78 kB | ![]() 172.67.41.60 | |
cdn4.buysellads.net | 14158 | 2008-09-24 | 2017-09-14 | 2025-03-01 | 431 B | 739 kB | ![]() 159.65.211.77 | |
ads.servenobid.com | 1764 | 2019-04-26 | 2019-05-19 | 2025-03-04 | 1.4 kB | 1.7 kB | ![]() 143.244.197.139 | |
sync.cootlogix.com | unknown | 2017-08-21 | 2022-08-31 | 2025-03-02 | 568 B | 508 B | ![]() 159.65.216.188 | |
cdn.connectad.io | 4292 | 2016-06-16 | 2018-02-12 | 2025-03-02 | 531 B | 1.6 kB | ![]() 104.22.54.206 | |
rt.marphezis.com | unknown | 2015-07-14 | 2023-02-23 | 2025-03-01 | 473 B | 439 B | ![]() 188.166.203.175 | |
rentry.co | 152632 | 2017-05-04 | 2018-02-12 | 2025-02-27 | 2.4 kB | 372 kB | ![]() 104.26.3.16 | |
ex.ingage.tech | 15627 | 2018-07-26 | 2020-09-04 | 2025-03-01 | 1.0 kB | 1.6 kB | ![]() 104.18.26.216 | |
prebid.a-mo.net | 1148 | 2017-09-08 | 2020-07-14 | 2025-02-28 | 541 B | 299 B | ![]() 163.5.194.34 |
Related reports
Threat Detection Systems
Public InfoSec YARA rules
No alerts detected
OpenPhish
No alerts detected
PhishTank
No alerts detected
Quad9 DNS
No alerts detected
ThreatFox
No alerts detected
JavaScript (14)
No JavaScripts
HTTP Transactions (43)
| URL | IP | Response | Size |
|---|




