Report Overview
Visitedpublic
2023-09-26 10:38:36
Tags
Submit Tags
URL
sonidoclave-sonidoclave.blogspot.com/2011/11/el-sonido-como-fenomeno-fisico.html
Finishing URL
sonidoclave-sonidoclave.blogspot.com/2011/11/el-sonido-como-fenomeno-fisico.html
IP / ASN

172.217.21.161
Title
SONIDOCLAVE: El sonido como fenómeno físico.
Detections
urlquery
0
Network Intrusion Detection
0
Threat Detection Systems
0
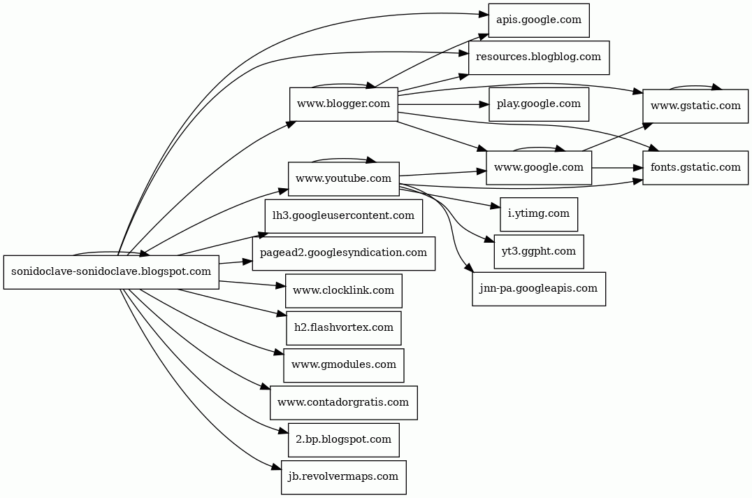
Host Summary
| Host | Rank | Registered | First Seen | Last Seen | Sent | Received | IP | Fingerprints |
|---|---|---|---|---|---|---|---|---|
jnn-pa.googleapis.com | 2640 | 2005-01-25 | 2021-11-16 07:12:21 | 2023-09-25 21:12:14 | 1.8 kB | 34 kB | ![]() 216.58.207.202 | |
yt3.ggpht.com | 203 | 2008-01-16 | 2014-01-15 17:55:17 | 2023-09-25 18:12:04 | 487 B | 3.3 kB | ![]() 142.250.74.161 | |
ocsp.pki.goog | 175 | 2016-06-13 | 2018-07-01 08:43:07 | 2023-09-25 18:12:03 | 7.7 kB | 16 kB | ![]() 142.250.74.131 | |
lh3.googleusercontent.com | 66 | 2008-11-17 | 2012-05-22 09:35:05 | 2023-09-25 18:12:06 | 5.9 kB | 29 kB | ![]() 142.250.74.97 | |
jb.revolvermaps.com | unknown | 2008-07-20 | 2016-01-12 15:06:32 | 2023-09-19 05:57:12 | 842 B | 801 B | ![]() 185.44.104.99 | |
pagead2.googlesyndication.com | 101 | 2003-01-21 | 2021-02-20 16:52:05 | 2023-09-26 00:25:53 | 454 B | 704 B | ![]() 142.250.74.34 | |
fonts.gstatic.com | unknown | 2008-02-11 | 2014-09-09 02:40:21 | 2023-09-25 22:05:36 | 2.6 kB | 81 kB | ![]() 142.250.74.163 | |
www.blogger.com | 8975 | 1999-06-22 | 2012-05-22 09:35:03 | 2023-09-25 18:32:09 | 14 kB | 371 kB | ![]() 142.250.74.169 | |
2.bp.blogspot.com 2 alert(s) on this Host | 11071 | 2000-07-31 | 2012-05-21 15:44:19 | 2023-09-25 21:26:49 | 1.1 kB | 31 kB | ![]() 142.250.74.161 | |
play.google.com | 34 | 1997-09-15 | 2013-05-31 01:24:35 | 2023-09-25 23:38:40 | 1.1 kB | 1.6 kB | ![]() 142.250.74.78 | |
www.gstatic.com | unknown | 2008-02-11 | 2016-07-26 11:37:06 | 2023-09-26 00:10:21 | 2.4 kB | 589 kB | ![]() 142.250.74.99 | |
h2.flashvortex.com | unknown | 2004-04-20 | 2017-02-01 13:43:43 | 2020-12-30 11:35:25 | 1.9 kB | 0 B | ![]() 0.0.0.0 | |
www.gmodules.com | 209139 | 2005-11-30 | 2012-05-22 16:47:20 | 2023-09-25 07:10:37 | 1.2 kB | 0 B | ![]() 0.0.0.0 | |
apis.google.com | 105 | 1997-09-15 | 2013-05-06 22:20:21 | 2023-09-25 18:14:00 | 2.0 kB | 154 kB | ![]() 172.217.21.174 | |
resources.blogblog.com | 13274 | 2000-09-15 | 2017-01-30 05:47:40 | 2023-09-25 18:32:10 | 10 kB | 22 kB | ![]() 142.250.74.169 | |
www.clocklink.com | 335157 | 2003-09-20 | 2017-01-29 19:10:59 | 2023-09-23 09:26:36 | 423 B | 1.8 kB | ![]() 216.230.241.100 | |
www.youtube.com | 90 | 2005-02-15 | 2013-04-13 09:43:20 | 2023-09-25 18:12:02 | 6.1 kB | 1.1 MB | ![]() 172.217.21.174 | |
www.google.com | 7 | 1997-09-15 | 2015-05-10 13:11:19 | 2023-09-20 20:05:47 | 2.3 kB | 71 kB | ![]() 142.250.74.132 | |
sonidoclave-sonidoclave.blogspot.com 4 alert(s) on this Host | unknown | 2000-07-31 | 2015-10-31 10:22:20 | 2018-02-06 09:02:34 | 2.1 kB | 40 kB | ![]() 172.217.21.161 | |
i.ytimg.com | 109 | 2007-12-11 | 2012-10-03 19:11:04 | 2023-09-25 22:43:51 | 437 B | 33 kB | ![]() 142.250.74.118 | |
www.contadorgratis.com | unknown | 2022-12-16 | 2012-08-21 04:35:09 | 2023-09-11 23:42:16 | 479 B | 1.1 kB | ![]() 0.0.0.0 |
Related reports
Network Intrusion Detection Systems
Suricata /w Emerging Threats Pro
No alerts detected
Threat Detection Systems
Public InfoSec YARA rules
No alerts detected
OpenPhish
No alerts detected
PhishTank
No alerts detected
mnemonic secure dns
No alerts detected
Quad9 DNS
| Scan Date | Severity | Indicator | Alert |
|---|---|---|---|
| 2023-09-26 | medium | sonidoclave-sonidoclave.blogspot.com | Sinkholed |
| 2023-09-26 | medium | sonidoclave-sonidoclave.blogspot.com | Sinkholed |
| 2023-09-26 | medium | bp.blogspot.com | Sinkholed |
| 2023-09-26 | medium | bp.blogspot.com | Sinkholed |
| 2023-09-26 | medium | sonidoclave-sonidoclave.blogspot.com | Sinkholed |
| 2023-09-26 | medium | sonidoclave-sonidoclave.blogspot.com | Sinkholed |
ThreatFox
No alerts detected
JavaScript (193)
| HASH | FROM | Size | First Seen | Last Seen | |
|---|---|---|---|---|---|
| 4dc9690325ed40f075f45ee7874189b9 | DocumentWrite | 166 B | 2024-08-21 | 2024-08-21 | |
Introduced by DocumentWrite First Seen 2024-08-21 Last Seen 2024-08-21 Times Seen 1 Size 166 B (166 bytes) MD5 4dc9690325ed40f075f45ee7874189b9 SHA1 b3f86295ec7c5ffca09770c64f5f302be15c8411 Loading... | |||||
HTTP Transactions (119)
| URL | IP | Response | Size |
|---|

