Report Overview
Visitedpublic
2026-03-27 23:10:36
Tags
Submit Tags
URL
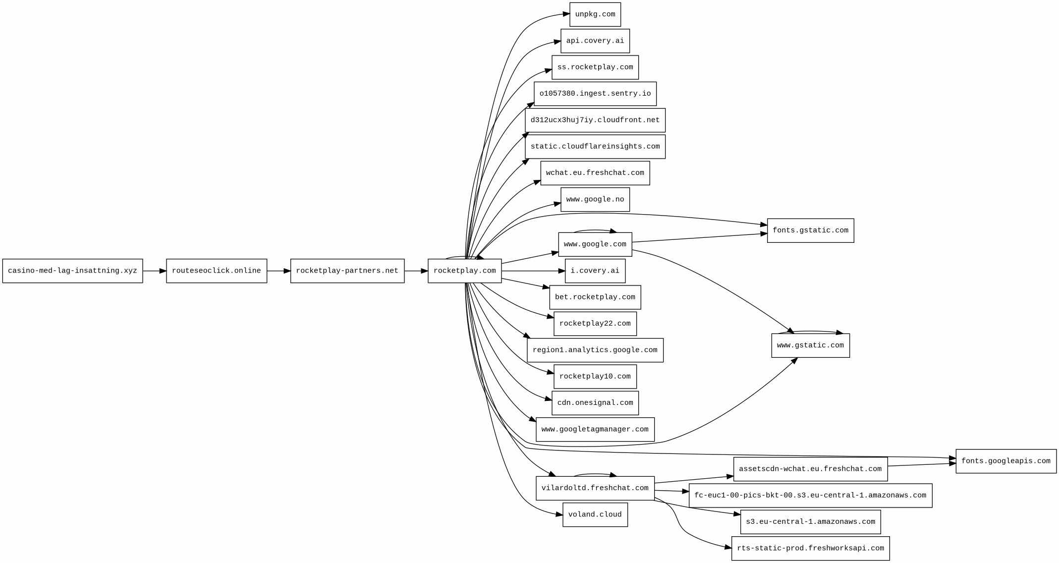
casino-med-lag-insattning.xyz/
Finishing URL
rocketplay.com/en/registration?stag=227232_69c70e4d9fd055293e187eaa&affb_id=241&click_id=1sjos4fm5i2k&sub_id_1=casino-med-lag-insattning.xyz%252F&tracking_link=http%3A%2F%2Frocketplay-partners.net%2Faamzsrxbs&webmaster_id=5
IP / ASN

172.67.211.193
Title
Registration RocketPlay - Online Casino
Detections
urlquery
0
Network Intrusion Detection
0
Threat Detection Systems
3
Host Summary
| Host | Rank | Registered | First Seen | Last Seen | Sent | Received | IP | Fingerprints |
|---|---|---|---|---|---|---|---|---|
o1057380.ingest.sentry.io | unknown | 2012-04-07 | 2023-09-30 | 2026-03-27 | 639 B | 522 B | ![]() 34.160.81.0 | |
casino-med-lag-insattning.xyz 1 alert(s) on this Host | unknown | 2026-03-03 | 2026-03-27 | 2026-03-27 | 498 B | 19 kB | ![]() 104.21.85.222 | |
fonts.gstatic.com | unknown | 2008-02-11 | 2014-04-02 | 2026-03-22 | 2.2 kB | 154 kB | ![]() 172.217.19.227 | |
i.covery.ai | 5796470 | 2017-12-16 | 2020-10-24 | 2026-03-27 | 2.5 kB | 3.2 kB | ![]() 18.195.145.34 | |
voland.cloud | 2008835 | 2023-01-04 | 2023-01-24 | 2026-03-06 | 1.4 kB | 1.9 kB | ![]() 172.67.203.114 | |
rocketplay10.com | unknown | 2020-07-22 | 2022-01-10 | 2026-03-06 | 531 B | 1.4 kB | ![]() 104.18.16.74 | |
routeseoclick.online 2 alert(s) on this Host | unknown | 2025-06-05 | 2025-08-16 | 2026-03-06 | 533 B | 20 kB | ![]() 104.21.54.64 | |
d312ucx3huj7iy.cloudfront.net | unknown | 2008-04-25 | 2024-10-26 | 2026-03-27 | 421 B | 444 kB | ![]() 54.192.209.178 | |
www.google.com | 22 | 1997-09-15 | 2015-05-10 | 2026-03-22 | 7.6 kB | 190 kB | ![]() 142.251.150.119 | |
static.cloudflareinsights.com | 4073 | 2019-08-30 | 2019-09-24 | 2026-03-22 | 506 B | 32 kB | ![]() 104.16.79.73 | |
ss.rocketplay.com | unknown | 2012-05-26 | 2020-08-18 | 2026-03-27 | 1.4 kB | 540 B | ![]() 104.18.26.225 | |
fonts.googleapis.com | 313 | 2005-01-25 | 2012-05-23 | 2026-03-22 | 1.0 kB | 18 kB | ![]() 142.251.38.106 | |
www.googletagmanager.com | 283 | 2011-11-11 | 2012-10-04 | 2026-03-22 | 886 B | 976 kB | ![]() 142.251.143.136 | |
wchat.eu.freshchat.com | 540357 | 2001-07-05 | 2017-12-11 | 2026-03-19 | 422 B | 71 kB | ![]() 3.65.44.176 | ![]() |
region1.analytics.google.com | 22257 | 1997-09-15 | 2022-03-17 | 2026-03-22 | 3.1 kB | 1.7 kB | ![]() 216.239.34.36 | |
www.gstatic.com | 146047 | 2008-02-11 | 2012-05-29 | 2026-03-22 | 2.4 kB | 2.7 MB | ![]() 142.250.178.67 | |
rts-static-prod.freshworksapi.com | 64035 | 2017-03-15 | 2020-04-09 | 2026-03-27 | 445 B | 88 kB | ![]() 108.157.214.34 | |
cdn.onesignal.com | 31060 | 2011-09-10 | 2015-04-22 | 2026-03-25 | 425 B | 11 kB | ![]() 104.16.160.145 | |
unpkg.com | 1093 | 2016-01-06 | 2016-01-07 | 2026-03-22 | 870 B | 13 kB | ![]() 104.18.0.22 | ![]() |
api.covery.ai | 5855359 | 2017-12-16 | 2019-01-08 | 2026-03-27 | 1.2 kB | 1.3 kB | ![]() 3.75.124.171 | |
vilardoltd.freshchat.com | unknown | 2001-07-05 | 2023-11-08 | 2026-03-27 | 4.8 kB | 233 kB | ![]() 172.66.0.145 | ![]() |
fc-euc1-00-pics-bkt-00.s3.eu-central-1.amazonaws.com | 464036 | 2005-08-18 | 2022-04-09 | 2026-03-27 | 2.5 kB | 138 kB | ![]() 52.219.170.250 | |
www.google.no | 92680 | 2001-02-26 | 2012-06-26 | 2026-03-22 | 694 B | 580 B | ![]() 142.250.178.67 | |
s3.eu-central-1.amazonaws.com | 2522810 | 2005-08-18 | 2014-11-23 | 2026-03-21 | 1.7 kB | 72 kB | ![]() 52.219.169.209 | |
rocketplay-partners.net | 5293017 | 2023-10-12 | 2025-08-16 | 2026-03-06 | 580 B | 20 kB | ![]() 172.67.178.57 | |
rocketplay.com | 227228 | 2012-05-26 | 2020-09-24 | 2026-03-06 | 93 kB | 5.0 MB | ![]() 104.18.26.225 | |
assetscdn-wchat.eu.freshchat.com | 433781 | 2001-07-05 | 2018-12-10 | 2026-03-25 | 6.5 kB | 3.0 MB | ![]() 52.84.50.117 | |
bet.rocketplay.com | unknown | 2012-05-26 | 2026-03-27 | 2026-03-27 | 2.3 kB | 20 kB | ![]() 172.64.152.85 | |
rocketplay22.com | 2031173 | 2023-06-22 | 2025-08-21 | 2026-03-27 | 531 B | 1.4 kB | ![]() 104.18.6.30 |
Nginx (Web servers, Reverse proxies)
Nginx is a web server that can also be used as a reverse proxy, load balancer, mail proxy and HTTP cache.Google Cloud CDN (CDN)
Cloud CDN uses Google's global edge network to serve content closer to users.Google Cloud (IaaS)
Google Cloud is a suite of cloud computing services.Cloudflare (CDN)
Cloudflare is a web-infrastructure and website-security company, providing content-delivery-network services, DDoS mitigation, Internet security, and distributed domain-name-server services.Node.js (Programming languages)
Node.js is an open-source, cross-platform, JavaScript runtime environment that executes JavaScript code outside a web browser.Express (Web frameworks, Web servers)
Express is a web application framework for Node.js, released as free and open-source software under the MIT License. It is designed for building web applications and APIs.Amazon Web Services (PaaS)
Amazon Web Services (AWS) is a comprehensive cloud services platform offering compute power, database storage, content delivery and other functionality.Amazon CloudFront (CDN)
Amazon CloudFront is a fast content delivery network (CDN) service that securely delivers data, videos, applications, and APIs to customers globally with low latency, high transfer speeds.Amazon S3 (CDN)
Amazon S3 or Amazon Simple Storage Service is a service offered by Amazon Web Services (AWS) that provides object storage through a web service interface.Cloudflare Bot Management (Security)
Cloudflare bot management solution identifies and mitigates automated traffic to protect websites from bad bots.Envoy (Reverse proxies)
Envoy is an open-source edge and service proxy, designed for cloud-native applications.Fly.io (PaaS)
Fly is a platform for running full stack apps and databases.PHP:8.2.30 (Programming languages)
PHP is a general-purpose scripting language used for web development.PHP:8.0.3 (Programming languages)
PHP is a general-purpose scripting language used for web development.Vue.js (JavaScript frameworks)
Vue.js is an open-source model–view–viewmodel JavaScript framework for building user interfaces and single-page applications.Cloudflare Browser Insights (Analytics, RUM)
Cloudflare Browser Insights is a tool that measures the performance of websites from the perspective of users.Related reports
Threat Detection Systems
| Detection System | Indicator | Verdict | Alert |
|---|---|---|---|
| DNS4EU | routeseoclick.online | malicious | Sinkholed |
| Cloudflare DNS | routeseoclick.online | malicious | Sinkholed |
| DNS4EU | casino-med-lag-insattning.xyz | malicious | Sinkholed |
JavaScript (179)
No JavaScripts
HTTP Transactions (163)
| URL | IP | Response | Size |
|---|



