Report Overview
Visitedpublic
2023-09-20 04:01:00
Tags
Submit Tags
URL
cbibky.com/video-16?h=waWQiOjEwMDk5OTIsInNpZCI6MTE3ODE5Mywid2lkIjo0NDY1ODEsInNyYyI6Mn0=eyJ&clickid=89d740tvc1f&si1=intent://cbibky.com/video-16?h=waWQiOjEwMDk5OTIsInNpZCI6MTE3ODE5Mywid2lkIjo0NDY1ODEsInNyYyI6Mn0=eyJ&clickid=89d740tvc1f&si1=intent://cbibky.com/video-16?h=waWQiOjEwMDk5OTIsInNpZCI6MTE3ODE5Mywid2lkIjo0NDY1ODEsInNyYyI6Mn0=eyJ&clickid=89d740tvc1f&si1=intent://cbibky.com/video-16?h=waWQiOjEwMDk5OTIsInNpZCI6MTE3ODE5Mywid2lkIjo0NDY1ODEsInNyYyI6Mn0=eyJ&clickid=89d740tvc1f&si1=
Finishing URL
welcome.unibet.com/nu/pop/sportsbook/multisports/index.html?mktid=1:127656177:87019218-37950&btag=127656177_94AE0C5EA1184DAEA36F8F764379630A&bid=37950&campaignId=2799402&pid=87019218
IP / ASN

88.208.45.26
Title
Unibet
Detections
urlquery
0
Network Intrusion Detection
0
Threat Detection Systems
0
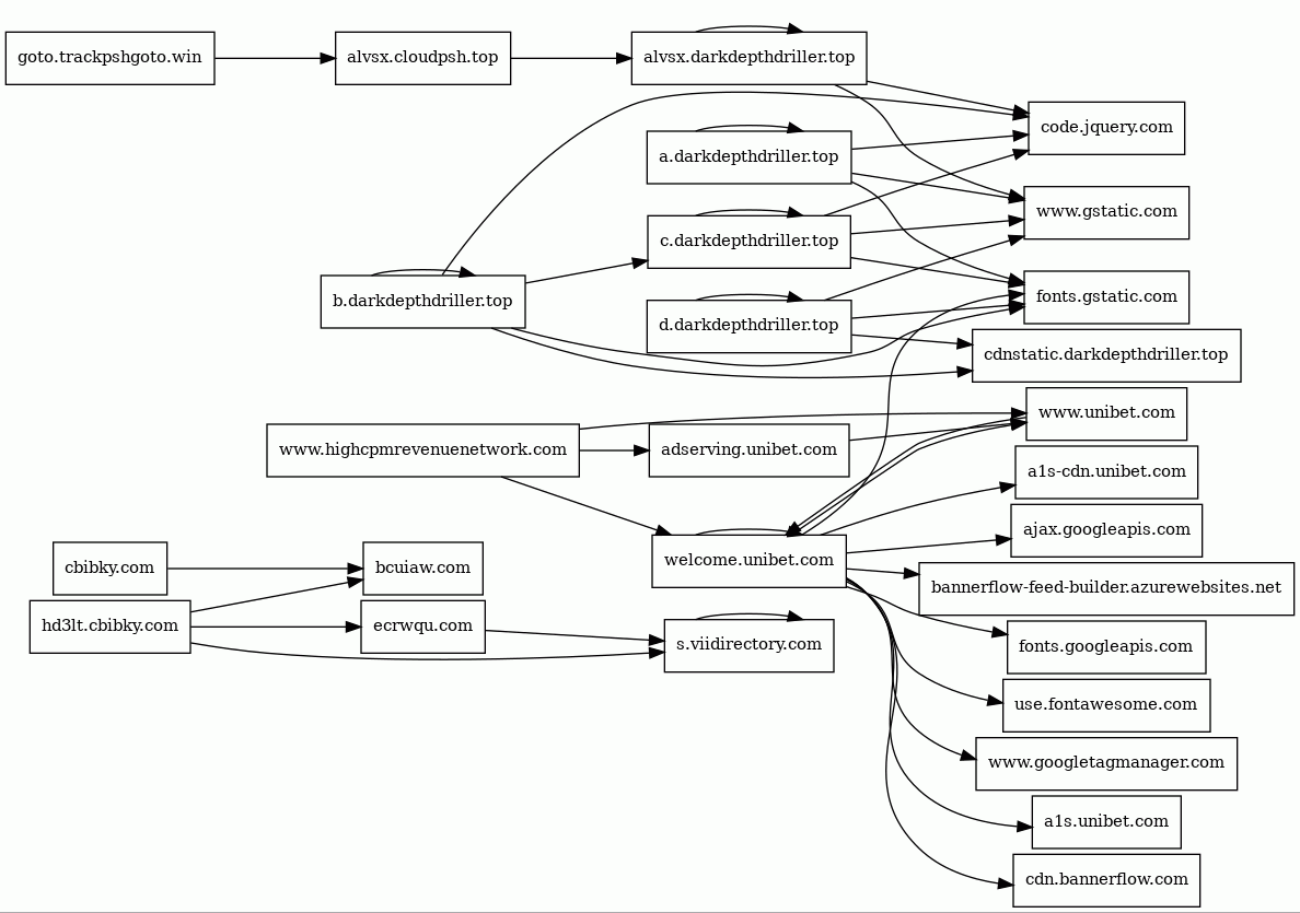
Host Summary
| Host | Rank | Registered | First Seen | Last Seen | Sent | Received | IP | Fingerprints |
|---|---|---|---|---|---|---|---|---|
goto.trackpshgoto.win | unknown | 2023-02-17 | 2023-02-19 19:00:41 | 2023-09-19 04:34:18 | 591 B | 1.3 kB | ![]() 20.113.188.243 | |
www.highcpmrevenuenetwork.com 1 alert(s) on this Host | unknown | 2022-12-23 | 2022-12-23 15:30:56 | 2023-09-20 04:42:09 | 1.9 kB | 947 B | ![]() 192.243.61.227 | |
fonts.googleapis.com | 8877 | 2005-01-25 | 2013-06-10 22:14:26 | 2023-09-19 19:23:54 | 445 B | 7.0 kB | ![]() 142.250.74.106 | |
cdn.bannerflow.com | 23819 | 2008-06-03 | 2018-02-22 13:57:21 | 2023-09-19 18:47:52 | 1.4 kB | 33 kB | ![]() 104.17.127.249 | |
bannerflow-feed-builder.azurewebsites.net | 659103 | 2012-01-24 | 2017-11-23 14:27:15 | 2023-09-19 21:12:21 | 596 B | 5.5 kB | ![]() 104.40.147.180 | |
s.viidirectory.com | unknown | 2023-08-10 | 2023-09-07 11:44:03 | 2023-09-19 19:27:55 | 3.2 kB | 21 kB | ![]() 185.196.197.130 | |
www.googletagmanager.com | 75 | 2011-11-11 | 2013-05-22 04:07:37 | 2023-09-19 19:48:43 | 425 B | 91 kB | ![]() 142.250.74.168 | |
a1s.unibet.com | 297625 | 1997-12-11 | 2017-01-30 01:44:42 | 2023-09-19 20:44:47 | 1.4 kB | 2.5 kB | ![]() 85.184.96.5 | |
www.unibet.com | 318338 | 1997-12-11 | 2014-04-29 03:07:51 | 2023-09-19 20:44:47 | 8.1 kB | 106 kB | ![]() 85.184.96.0 | |
ajax.googleapis.com | 12905 | 2005-01-25 | 2013-08-16 11:51:31 | 2023-09-19 22:24:04 | 435 B | 31 kB | ![]() 172.217.21.170 | |
fonts.gstatic.com | unknown | 2008-02-11 | 2014-09-09 02:40:21 | 2023-09-19 22:18:27 | 3.8 kB | 115 kB | ![]() 216.58.207.227 | |
welcome.unibet.com | 242429 | 1997-12-11 | 2017-01-30 06:39:28 | 2023-09-19 21:40:12 | 30 kB | 292 kB | ![]() 172.64.144.152 | |
a.darkdepthdriller.top | unknown | 2023-09-19 | 2023-09-19 09:02:15 | 2023-09-19 09:02:15 | 2.6 kB | 19 kB | ![]() 172.67.163.218 | |
c.darkdepthdriller.top | unknown | unknown | No data | No data | 2.6 kB | 47 kB | ![]() 172.67.163.218 | |
adserving.unibet.com | 98000 | 1997-12-11 | 2015-05-26 08:56:53 | 2023-09-19 21:40:12 | 586 B | 1.4 kB | ![]() 13.107.246.53 | |
ocsp.pki.goog | 175 | 2016-06-13 | 2018-07-01 08:43:07 | 2023-09-19 18:12:02 | 3.0 kB | 6.3 kB | ![]() 142.250.74.131 | |
d.darkdepthdriller.top | unknown | unknown | No data | No data | 1.9 kB | 30 kB | ![]() 172.67.163.218 | |
bcuiaw.com 2 alert(s) on this Host | unknown | 2023-07-31 | 2023-07-31 21:17:58 | 2023-09-19 21:19:03 | 1.1 kB | 368 B | ![]() 185.162.85.3 | |
ecrwqu.com 1 alert(s) on this Host | 577459 | 2021-11-09 | 2021-11-09 21:59:02 | 2023-09-19 09:55:43 | 551 B | 2.5 kB | ![]() 185.162.85.1 | |
alvsx.cloudpsh.top | unknown | 2023-01-18 | 2023-01-23 00:24:08 | 2023-09-19 07:24:12 | 578 B | 615 B | ![]() 5.75.133.219 | |
use.fontawesome.com | 942 | 2012-10-18 | 2017-01-30 05:43:25 | 2023-09-19 18:20:22 | 1.0 kB | 131 kB | ![]() 172.64.102.11 | |
alvsx.darkdepthdriller.top | unknown | 2023-09-19 | 2023-09-19 09:55:45 | 2023-09-20 00:19:07 | 3.9 kB | 91 kB | ![]() 172.67.163.218 | |
www.gstatic.com | unknown | 2008-02-11 | 2016-07-26 11:37:06 | 2023-09-19 21:40:14 | 3.1 kB | 70 kB | ![]() 142.250.74.35 | |
b.darkdepthdriller.top | unknown | unknown | No data | No data | 1.9 kB | 28 kB | ![]() 172.67.163.218 | |
code.jquery.com | 634 | 2005-12-10 | 2012-05-21 19:28:02 | 2023-09-19 19:07:29 | 1.7 kB | 120 kB | ![]() 151.101.2.137 | |
cdnstatic.darkdepthdriller.top | unknown | unknown | No data | No data | 1.4 kB | 44 kB | ![]() 172.67.163.218 | |
a1s-cdn.unibet.com | 283505 | 1997-12-11 | 2014-04-23 17:07:51 | 2023-09-19 20:44:47 | 1.4 kB | 1.7 kB | ![]() 85.184.96.5 |
Related reports
Threat Detection Systems
Public InfoSec YARA rules
No alerts detected
OpenPhish
No alerts detected
PhishTank
No alerts detected
mnemonic secure dns
No alerts detected
Quad9 DNS
| Scan Date | Severity | Indicator | Alert |
|---|---|---|---|
| 2023-09-19 | medium | bcuiaw.com | Sinkholed |
| 2023-09-19 | medium | bcuiaw.com | Sinkholed |
| 2023-09-19 | medium | ecrwqu.com | Sinkholed |
| 2023-09-19 | medium | highcpmrevenuenetwork.com | Sinkholed |
ThreatFox
No alerts detected
JavaScript (39)
| HASH | FROM | Size | First Seen | Last Seen | |
|---|---|---|---|---|---|
| ac798ac2b2c9559c3e64b701f845c78e | DocumentWrite | 50 B | 2023-03-07 | 2025-09-11 | |
Introduced by DocumentWrite First Seen 2023-03-07 Last Seen 2025-09-11 Times Seen 5811 Size 50 B (50 bytes) MD5 ac798ac2b2c9559c3e64b701f845c78e SHA1 288602cbfebecea88ca238ce32c92d133bf59bff Loading... | |||||
HTTP Transactions (94)
| URL | IP | Response | Size |
|---|




