Report Overview
Visitedpublic
2026-04-18 02:19:57
Tags
Submit Tags
URL
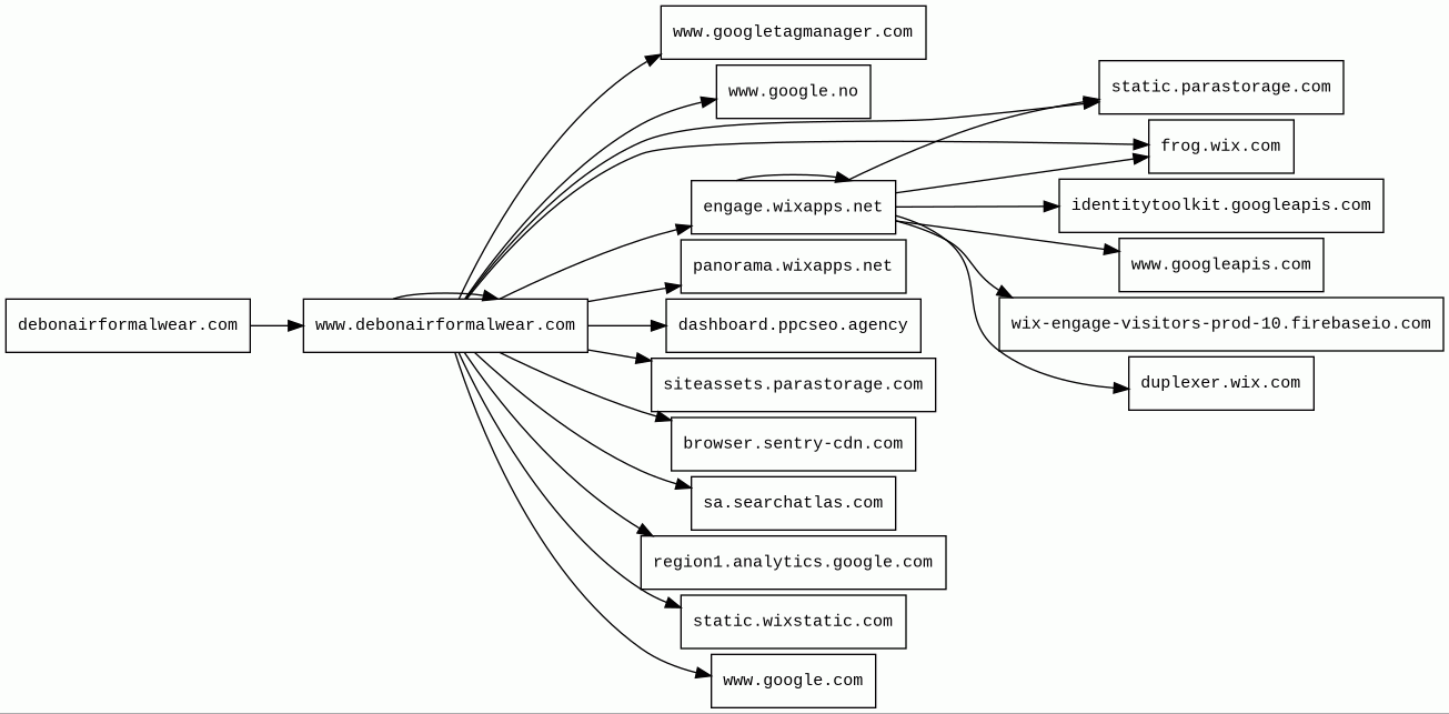
debonairformalwear.com
Finishing URL
www.debonairformalwear.com/
IP / ASN

185.230.63.107
Title
Wedding Suits That Make Memories | Debonair
Detections
urlquery
0
Network Intrusion Detection
0
Threat Detection Systems
0
Host Summary
| Host | Rank | Registered | First Seen | Last Seen | Sent | Received | IP | Fingerprints |
|---|---|---|---|---|---|---|---|---|
www.google.com | 22 | 1997-09-15 | 2015-05-10 | 2026-04-12 | 6.6 kB | 4.0 kB | ![]() 142.251.150.119 | |
siteassets.parastorage.com | 46094 | 2010-05-03 | 2018-06-12 | 2026-04-13 | 10 kB | 1.1 MB | ![]() 34.49.229.81 | |
www.googletagmanager.com | 283 | 2011-11-11 | 2012-10-04 | 2026-04-12 | 447 B | 514 kB | ![]() 142.250.74.8 | |
region1.analytics.google.com | 22257 | 1997-09-15 | 2022-03-17 | 2026-04-12 | 998 B | 860 B | ![]() 216.239.34.36 | |
wix-engage-visitors-prod-10.firebaseio.com | 1410413 | 2012-10-15 | 2017-05-07 | 2026-04-13 | 3.6 kB | 894 B | ![]() 35.190.39.113 | |
static.wixstatic.com | 40290 | 2013-04-10 | 2013-06-07 | 2026-04-13 | 7.3 kB | 186 kB | ![]() 3.167.2.39 | |
duplexer.wix.com | 92068 | 1995-05-12 | 2020-04-26 | 2026-04-16 | 1.2 kB | 166 B | ![]() 184.34.92.135 | |
identitytoolkit.googleapis.com | 28137 | 2005-01-25 | 2019-01-03 | 2026-04-15 | 2.4 kB | 4.0 kB | ![]() 142.250.178.42 | |
static.parastorage.com | 42718 | 2010-05-03 | 2012-08-03 | 2026-04-13 | 83 kB | 9.7 MB | ![]() 34.49.229.81 | ![]() |
engage.wixapps.net | 152400 | 2013-06-05 | 2017-03-19 | 2026-04-14 | 22 kB | 40 kB | ![]() 34.149.206.255 | |
sa.searchatlas.com | 266609 | 2000-11-25 | 2024-06-05 | 2026-04-16 | 572 B | 37 kB | ![]() 104.26.6.146 | |
dashboard.ppcseo.agency | unknown | unknown | 2026-04-18 | 2026-04-18 | 454 B | 56 kB | ![]() 34.148.211.207 | |
panorama.wixapps.net | 45110 | 2013-06-05 | 2023-01-18 | 2026-04-13 | 5.5 kB | 8.5 kB | ![]() 34.149.206.255 | |
frog.wix.com | 43168 | 1995-05-12 | 2016-04-07 | 2026-04-13 | 15 kB | 8.2 kB | ![]() 54.166.189.100 | |
www.debonairformalwear.com | unknown | 1997-11-12 | 2026-04-18 | 2026-04-18 | 18 kB | 3.2 MB | ![]() 34.160.37.117 | |
browser.sentry-cdn.com | 23677 | 2018-05-30 | 2018-07-13 | 2026-04-13 | 496 B | 3.8 kB | ![]() 151.101.194.217 | |
debonairformalwear.com | unknown | 1997-11-12 | 2026-01-18 | 2026-01-18 | 491 B | 2.4 MB | ![]() 185.230.63.107 | |
www.google.no | 92680 | 2001-02-26 | 2012-06-26 | 2026-04-12 | 676 B | 580 B | ![]() 216.58.201.195 | |
www.googleapis.com | 311 | 2005-01-25 | 2012-06-27 | 2026-04-16 | 1.2 kB | 2.5 kB | ![]() 142.250.178.42 |
Varnish:6.0 (Caching)
Varnish is a reverse caching proxy.Wix (CMS, Blogs)
Wix provides cloud-based web development services, allowing users to create HTML5 websites and mobile sites.React (JavaScript frameworks)
React is an open-source JavaScript library for building user interfaces or UI components.Nginx (Web servers, Reverse proxies)
Nginx is a web server that can also be used as a reverse proxy, load balancer, mail proxy and HTTP cache.Amazon CloudFront (CDN)
Amazon CloudFront is a fast content delivery network (CDN) service that securely delivers data, videos, applications, and APIs to customers globally with low latency, high transfer speeds.Amazon Web Services (PaaS)
Amazon Web Services (AWS) is a comprehensive cloud services platform offering compute power, database storage, content delivery and other functionality.OpenResty:1.27.1.2 (Web servers)
OpenResty is a web platform based on nginx which can run Lua scripts using its LuaJIT engine.Varnish (Caching)
Varnish is a reverse caching proxy.Google Cloud (IaaS)
Google Cloud is a suite of cloud computing services.Google Cloud CDN (CDN)
Cloud CDN uses Google's global edge network to serve content closer to users.Envoy (Reverse proxies)
Envoy is an open-source edge and service proxy, designed for cloud-native applications.Moment.js (JavaScript libraries)
Moment.js is a free and open-source JavaScript library that removes the need to use the native JavaScript Date object directly.Cloudflare (CDN)
Cloudflare is a web-infrastructure and website-security company, providing content-delivery-network services, DDoS mitigation, Internet security, and distributed domain-name-server services.Caddy (Web servers)
Google Analytics (Analytics)
Google Analytics is a free web analytics service that tracks and reports website traffic.Fastly (CDN)
Fastly is a cloud computing services provider. Fastly's cloud platform provides a content delivery network, Internet security services, load balancing, and video & streaming services.Related reports
Threat Detection Systems
No alerts detected
JavaScript (133)
No JavaScripts
HTTP Transactions (255)
| URL | IP | Response | Size |
|---|

