Report Overview
Visitedpublic
2026-03-04 02:27:40
Tags
Submit Tags
URL
ahetk9-rk.myshopify.com/
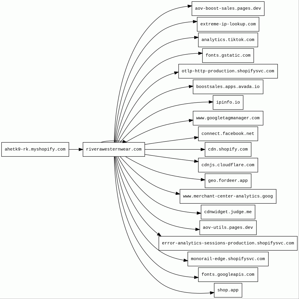
Finishing URL
riverawesternwear.com/
IP / ASN

23.227.38.74
Title
Rivera Western Wear | Cuadra, Ariat, Stetson, and more
Detections
urlquery
0
Network Intrusion Detection
2
Threat Detection Systems
0
Host Summary
| Host | Rank | Registered | First Seen | Last Seen | Sent | Received | IP | Fingerprints |
|---|---|---|---|---|---|---|---|---|
connect.facebook.net | 1088 | 2004-04-01 | 2012-05-22 | 2026-02-27 | 1.9 kB | 525 kB | ![]() 31.13.72.12 | |
extreme-ip-lookup.com | 19564 | 2016-06-24 | 2016-07-04 | 2026-02-26 | 509 B | 690 B | ![]() 45.82.64.92 | |
monorail-edge.shopifysvc.com | 11124 | 2017-09-29 | 2019-08-29 | 2026-03-02 | 1.9 kB | 3.4 kB | ![]() 34.120.87.25 | |
ahetk9-rk.myshopify.com | unknown | 2006-03-03 | 2026-03-04 | 2026-03-04 | 492 B | 755 kB | ![]() 23.227.38.74 | |
ipinfo.io | 1327 | 2013-04-23 | 2013-12-16 | 2026-02-25 | 486 B | 572 B | ![]() 34.117.59.81 | |
cdnjs.cloudflare.com | 1222 | 2009-02-17 | 2012-05-23 | 2026-03-01 | 952 B | 5.6 kB | ![]() 104.17.24.14 | |
otlp-http-production.shopifysvc.com | 28477 | 2017-09-29 | 2022-09-22 | 2026-02-25 | 1.0 kB | 748 B | ![]() 34.160.147.240 | |
www.merchant-center-analytics.goog | 26729 | 2022-07-22 | 2022-09-16 | 2026-03-02 | 1.0 kB | 855 B | ![]() 142.250.178.110 | |
aov-boost-sales.pages.dev | unknown | 2020-09-02 | 2025-10-02 | 2026-03-02 | 469 B | 491 kB | ![]() 172.66.44.85 | |
analytics.tiktok.com | 4379 | 1996-07-21 | 2020-02-29 | 2026-02-28 | 471 B | 5.8 kB | ![]() 23.33.119.75 | |
riverawesternwear.com | 1369450 | unknown | No data | No data | 170 kB | 4.1 MB | ![]() 23.227.38.32 | |
www.googletagmanager.com | 283 | 2011-11-11 | 2012-10-04 | 2026-03-01 | 883 B | 813 kB | ![]() 142.251.142.232 | |
fonts.googleapis.com | 313 | 2005-01-25 | 2012-05-23 | 2026-03-01 | 581 B | 7.8 kB | ![]() 142.250.74.10 | |
cdnwidget.judge.me | 47728 | 2008-08-19 | 2025-03-13 | 2026-03-02 | 461 B | 714 B | ![]() 194.59.250.118 | |
aov-utils.pages.dev | unknown | 2020-09-02 | 2025-09-27 | 2026-03-02 | 445 B | 51 kB | ![]() 172.66.44.87 | |
shop.app | 3567 | 2018-05-01 | 2020-04-15 | 2026-03-02 | 1.0 kB | 5.5 kB | ![]() 185.146.173.20 | |
boostsales.apps.avada.io | 743563 | 2018-11-13 | 2020-09-03 | 2026-02-28 | 479 B | 12 kB | ![]() 151.101.1.195 | |
cdn.shopify.com | 3587 | 2005-03-11 | 2012-06-22 | 2026-03-02 | 9.5 kB | 1.8 MB | ![]() 23.227.39.200 | |
error-analytics-sessions-production.shopifysvc.com | 24150 | 2017-09-29 | 2024-12-03 | 2026-03-02 | 1.3 kB | 1.1 kB | ![]() 34.73.251.59 | ![]() |
geo.fordeer.app | 1828054 | 2023-12-19 | 2025-02-13 | 2026-02-28 | 550 B | 1.3 kB | ![]() 104.26.0.61 | |
fonts.gstatic.com | unknown | 2008-02-11 | 2014-04-02 | 2026-03-01 | 1.1 kB | 94 kB | ![]() 216.58.207.195 |
Nginx (Web servers, Reverse proxies)
Nginx is a web server that can also be used as a reverse proxy, load balancer, mail proxy and HTTP cache.Google Cloud CDN (CDN)
Cloud CDN uses Google's global edge network to serve content closer to users.Google Cloud (IaaS)
Google Cloud is a suite of cloud computing services.Cloudflare (CDN)
Cloudflare is a web-infrastructure and website-security company, providing content-delivery-network services, DDoS mitigation, Internet security, and distributed domain-name-server services.Shopify (Ecommerce, CMS)
Shopify is a subscription-based software that allows anyone to set up an online store and sell their products. Shopify store owners can also sell in physical locations using Shopify POS, a point-of-sale app and accompanying hardware.Amazon Web Services (PaaS)
Amazon Web Services (AWS) is a comprehensive cloud services platform offering compute power, database storage, content delivery and other functionality.PayPal (Payment processors)
PayPal is an online payments system that supports online money transfers and serves as an electronic alternative to traditional paper methods like checks and money orders.hCaptcha (Security)
hCaptcha is an anti-bot solution that protects user privacy and rewards websites.Amazon S3 (CDN)
Amazon S3 or Amazon Simple Storage Service is a service offered by Amazon Web Services (AWS) that provides object storage through a web service interface.Firebase (Databases, Development)
Firebase is a Google-backed application development software that enables developers to develop iOS, Android and Web apps.Envoy (Reverse proxies)
Envoy is an open-source edge and service proxy, designed for cloud-native applications.Related reports
Network Intrusion Detection Systems
Suricata /w Emerging Threats Pro
| Timestamp | Severity | Source IP | Destination IP | Alert |
|---|---|---|---|---|
| low | Client IP | ![]() 172.66.44.85 | ET INFO Observed Cloudflare Page Developer Domain (pages .dev in TLS SNI) | |
| medium | Client IP | ![]() 34.117.59.81 | ET POLICY Possible External IP Lookup Domain Observed in SNI (ipinfo. io) |
Threat Detection Systems
No alerts detected
JavaScript (69)
No JavaScripts
HTTP Transactions (188)
| URL | IP | Response | Size |
|---|





