Report Overview
Visitedpublic
2026-03-14 11:05:02
Tags
Submit Tags
URL
hianime.city/mf-ghost-3rd-season-dub-episode-8/
Finishing URL
hianime.city/mf-ghost-3rd-season-dub-episode-8/
IP / ASN

5.182.209.112
Title
MF Ghost 3rd Season (Dub) Episode 8
Detections
urlquery
0
Network Intrusion Detection
0
Threat Detection Systems
4
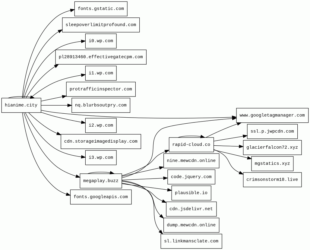
Host Summary
| Host | Rank | Registered | First Seen | Last Seen | Sent | Received | IP | Fingerprints |
|---|---|---|---|---|---|---|---|---|
nq.blurbsoutpry.com | unknown | unknown | No data | No data | 424 B | 1.4 kB | ![]() 23.109.253.109 | |
i2.wp.com | 4679 | 1997-03-28 | 2017-01-30 | 2026-03-11 | 2.5 kB | 27 kB | ![]() 192.0.77.2 | |
rapid-cloud.co | 57788 | 2022-08-09 | 2022-08-09 | 2026-02-13 | 3.9 kB | 646 kB | ![]() 188.114.97.1 | |
sleepoverlimitprofound.com | unknown | 2026-02-26 | 2026-03-13 | 2026-03-13 | 13 kB | 22 kB | ![]() 172.240.108.84 | ![]() |
sl.linkmansclate.com | unknown | 2026-03-03 | 2026-03-05 | 2026-03-12 | 430 B | 1.4 kB | ![]() 23.109.253.230 | |
mgstatics.xyz | unknown | 2025-08-26 | 2025-08-26 | 2026-02-13 | 480 B | 927 B | ![]() 188.114.97.1 | |
protrafficinspector.com | 614186 | 2025-06-18 | 2025-07-25 | 2026-03-11 | 440 B | 421 B | ![]() 18.193.176.129 | |
code.jquery.com | 4915 | 2005-12-10 | 2012-05-21 | 2026-03-08 | 421 B | 90 kB | ![]() 151.101.130.137 | |
fonts.gstatic.com | unknown | 2008-02-11 | 2014-04-02 | 2026-03-08 | 2.2 kB | 101 kB | ![]() 142.251.142.227 | |
dump.mewcdn.online | unknown | 2025-10-04 | 2026-03-05 | 2026-03-12 | 432 B | 852 B | ![]() 104.21.39.174 | |
plausible.io | 8565 | 2018-12-30 | 2019-02-01 | 2026-03-09 | 1.8 kB | 9.0 kB | ![]() 194.242.11.186 | |
i0.wp.com | 841 | 1997-03-28 | 2013-09-17 | 2026-03-09 | 3.5 kB | 55 kB | ![]() 192.0.77.2 | |
fonts.googleapis.com | 313 | 2005-01-25 | 2012-05-23 | 2026-03-08 | 516 B | 20 kB | ![]() 142.251.143.138 | |
hianime.city 29 alert(s) on this Host | unknown | unknown | 2026-03-14 | 2026-03-14 | 15 kB | 1.6 MB | ![]() 5.182.209.112 | ![]() ![]() ![]() ![]() |
megaplay.buzz | 215133 | 2025-04-09 | 2025-04-18 | 2026-02-13 | 3.8 kB | 208 kB | ![]() 188.114.97.1 | |
crimsonstorm18.live | unknown | unknown | 2026-03-14 | 2026-03-14 | 1.4 kB | 101 kB | ![]() 172.67.130.186 | |
nine.mewcdn.online | unknown | 2025-10-04 | 2026-01-06 | 2026-03-05 | 984 B | 5.4 kB | ![]() 104.21.39.174 | |
cdn.storageimagedisplay.com | 170153 | 2024-09-13 | 2024-09-13 | 2026-03-12 | 2.0 kB | 314 kB | ![]() 45.133.44.2 | |
pl28913460.effectivegatecpm.com 3 alert(s) on this Host | unknown | 2025-10-07 | 2026-03-14 | 2026-03-14 | 459 B | 49 kB | ![]() 172.240.127.234 | ![]() |
i1.wp.com | 44421 | 1997-03-28 | 2012-09-27 | 2026-03-12 | 1.5 kB | 11 kB | ![]() 192.0.77.2 | |
www.googletagmanager.com | 283 | 2011-11-11 | 2012-10-04 | 2026-03-08 | 2.6 kB | 2.6 MB | ![]() 172.217.20.168 | |
cdn.jsdelivr.net | 1678 | 2012-05-16 | 2012-09-30 | 2026-03-08 | 453 B | 242 kB | ![]() 104.16.175.226 | |
ssl.p.jwpcdn.com | 16928 | 2012-08-07 | 2017-01-30 | 2026-03-12 | 2.2 kB | 882 kB | ![]() 151.101.194.114 | |
glacierfalcon72.xyz | unknown | 2026-03-02 | 2026-03-02 | 2026-03-02 | 714 B | 440 kB | ![]() 104.20.23.196 | |
i3.wp.com | 225272 | 1997-03-28 | 2017-01-29 | 2026-03-09 | 495 B | 3.8 kB | ![]() 192.0.77.2 |
Nginx (Web servers, Reverse proxies)
Nginx is a web server that can also be used as a reverse proxy, load balancer, mail proxy and HTTP cache.Cloudflare (CDN)
Cloudflare is a web-infrastructure and website-security company, providing content-delivery-network services, DDoS mitigation, Internet security, and distributed domain-name-server services.Google Analytics (Analytics)
Google Analytics is a free web analytics service that tracks and reports website traffic.jQuery:3.3.1 (JavaScript libraries)
jQuery is a JavaScript library which is a free, open-source software designed to simplify HTML DOM tree traversal and manipulation, as well as event handling, CSS animation, and Ajax.crypto-js (JavaScript libraries)
crypto-js is a JavaScript library of crypto standards.Envoy (Reverse proxies)
Envoy is an open-source edge and service proxy, designed for cloud-native applications.Nginx:1.21.6 (Web servers, Reverse proxies)
Nginx is a web server that can also be used as a reverse proxy, load balancer, mail proxy and HTTP cache.Varnish (Caching)
Varnish is a reverse caching proxy.Bunny (CDN)
LiteSpeed (Web servers)
LiteSpeed is a high-scalability web server.Litespeed Cache (Caching, WordPress plugins)
LiteSpeed Cache is an all-in-one site acceleration plugin for WordPress.Yoast SEO:27.1.1 (SEO, WordPress plugins)
Yoast SEO is a search engine optimisation plugin for WordPress and other platforms.Dexie.js (JavaScript libraries)
A Minimalistic Wrapper for IndexedDB.PHP (Programming languages)
PHP is a general-purpose scripting language used for web development.MySQL (Databases)
MySQL is an open-source relational database management system.WordPress:6.9.4 (CMS, Blogs)
WordPress is a free and open-source content management system written in PHP and paired with a MySQL or MariaDB database. Features include a plugin architecture and a template system.jQuery (JavaScript libraries)
jQuery is a JavaScript library which is a free, open-source software designed to simplify HTML DOM tree traversal and manipulation, as well as event handling, CSS animation, and Ajax.OWL Carousel (JavaScript libraries)
OWL Carousel is an enabled jQuery plugin that lets you create responsive carousel sliders.LiteSpeed Cache (Caching, WordPress plugins)
LiteSpeed Cache is an all-in-one site acceleration plugin for WordPress.jsDelivr (CDN)
JSDelivr is a free public CDN for open-source projects. It can serve web files directly from the npm registry and GitHub repositories without any configuration.jQuery CDN (CDN)
jQuery CDN is a way to include jQuery in your website without actually downloading and keeping it your website's folder.jQuery:3.6.0 (JavaScript libraries)
jQuery is a JavaScript library which is a free, open-source software designed to simplify HTML DOM tree traversal and manipulation, as well as event handling, CSS animation, and Ajax.Amazon S3 (CDN)
Amazon S3 or Amazon Simple Storage Service is a service offered by Amazon Web Services (AWS) that provides object storage through a web service interface.Amazon Web Services (PaaS)
Amazon Web Services (AWS) is a comprehensive cloud services platform offering compute power, database storage, content delivery and other functionality.Related reports
Threat Detection Systems
| Detection System | Indicator | Verdict | Alert |
|---|---|---|---|
| DigiCert UltraDNS | hianime.city | malicious | Sinkholed |
| Cloudflare DNS | pl28913460.effectivegatecpm.com | malicious | Sinkholed |
| Quad9 DNS | pl28913460.effectivegatecpm.com | malicious | Sinkholed |
| DNS4EU | pl28913460.effectivegatecpm.com | malicious | Sinkholed |
JavaScript (106)
No JavaScripts
HTTP Transactions (107)
| URL | IP | Response | Size |
|---|








