Report Overview
Visitedpublic
2026-03-20 07:50:55
Tags
Submit Tags
URL
click.edm.swireproperties.com/?qs=eyJkZWtJZCI6IjEwNzg3YmQ4LThmM2ItNDEwZi1hOGE3LWUxZmRhYzk5ZjM3YyIsImRla1ZlcnNpb24iOjEsIml2IjoiUGM5QjROSHhNYTdIRWw5TkxZK0VmQT09IiwiY2lwaGVyVGV4dCI6IkVydXZYeERFeVFqWGJzTXdGSUtxejlRd3l1QmtiOXFSL05FWlc5N1hYMmVpUGFXa0JCTHM4MUJrb0RRQU8zeDR5NmZCWjZGU00wanhJSGtQMm5uWC9ya1V3M3N5UGM5QjROSHhNYTdIRWw5TkxZK0VmQT09IiwiYXV0aFRhZyI6IlVqTkk4U0I1RDlwNTEvNjVGTU43TWc9PSJ9
Finishing URL
www.eventbrite.hk/e/run-with-east-tickets-1985249384350?aff=eDM
IP / ASN

13.111.228.230
Title
RUN WITH EAST Tickets, Saturday, Apr 18, 2026 from 8 am to 10:30 am | Eventbrite
Detections
urlquery
0
Network Intrusion Detection
0
Threat Detection Systems
1
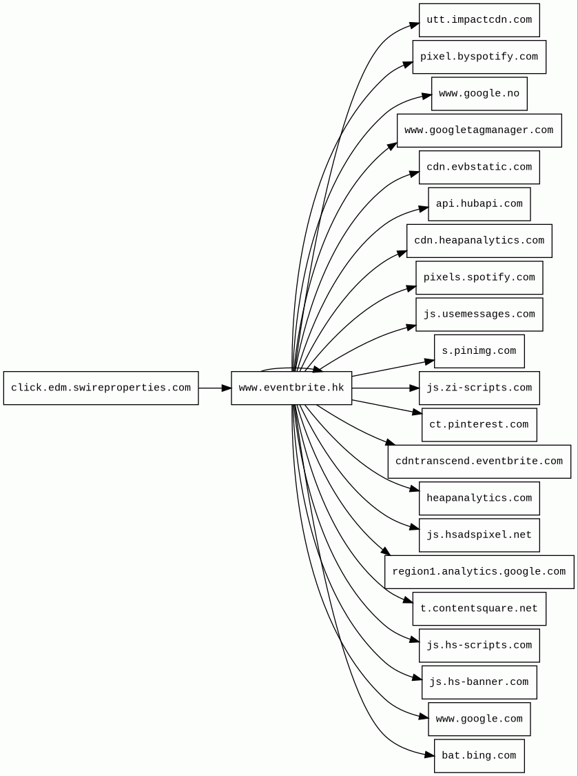
Host Summary
| Host | Rank | Registered | First Seen | Last Seen | Sent | Received | IP | Fingerprints |
|---|---|---|---|---|---|---|---|---|
ct.pinterest.com | 5144 | 2009-11-26 | 2015-03-12 | 2026-03-16 | 3.4 kB | 5.0 kB | ![]() 151.101.128.84 | ![]() |
cdn.heapanalytics.com | 35837 | 2012-09-12 | 2013-08-18 | 2026-03-18 | 433 B | 129 kB | ![]() 54.240.174.24 | |
www.google.no | 92680 | 2001-02-26 | 2012-06-26 | 2026-03-15 | 705 B | 580 B | ![]() 142.251.143.131 | |
js.zi-scripts.com | 36753 | 2022-08-23 | 2022-12-01 | 2026-03-18 | 1.7 kB | 22 kB | ![]() 104.18.37.212 | |
bat.bing.com | 2924 | 1996-01-29 | 2014-04-08 | 2026-03-16 | 1.9 kB | 57 kB | ![]() 150.171.27.10 | |
heapanalytics.com | 4980 | 2012-09-12 | 2013-04-10 | 2026-03-18 | 6.1 kB | 1.3 kB | ![]() 50.17.39.143 | |
utt.impactcdn.com | 27698 | 2021-03-02 | 2021-03-02 | 2026-03-19 | 448 B | 51 kB | ![]() 35.186.249.72 | |
api.hubapi.com | 23958 | 2008-05-24 | 2012-06-25 | 2026-03-18 | 509 B | 1.7 kB | ![]() 104.16.51.78 | |
js.hsadspixel.net | 23453 | 2017-04-21 | 2017-07-25 | 2026-03-18 | 417 B | 8.8 kB | ![]() 104.17.223.152 | |
www.googletagmanager.com | 283 | 2011-11-11 | 2012-10-04 | 2026-03-15 | 5.9 kB | 3.6 MB | ![]() 142.251.143.136 | |
click.edm.swireproperties.com | unknown | 1996-06-19 | 2017-05-19 | 2025-10-17 | 854 B | 178 kB | ![]() 13.111.228.230 | |
js.hs-scripts.com | 18499 | 2016-07-11 | 2016-08-09 | 2026-03-16 | 418 B | 3.2 kB | ![]() 104.16.137.209 | |
js.hs-banner.com | 17150 | 2020-03-09 | 2020-03-26 | 2026-03-16 | 427 B | 72 kB | ![]() 104.18.40.240 | |
region1.analytics.google.com | 22257 | 1997-09-15 | 2022-03-17 | 2026-03-15 | 2.2 kB | 1.7 kB | ![]() 216.239.32.36 | |
www.eventbrite.hk | 1934007 | 2011-05-09 | 2013-05-13 | 2026-02-13 | 24 kB | 4.0 MB | ![]() 3.167.2.102 | |
www.google.com | 22 | 1997-09-15 | 2015-05-10 | 2026-03-15 | 26 kB | 12 kB | ![]() 142.251.153.119 | |
js.usemessages.com | 39054 | 2015-12-07 | 2017-10-05 | 2026-03-18 | 431 B | 117 kB | ![]() 104.16.79.142 | |
s.pinimg.com | 5793 | 2010-05-29 | 2017-01-13 | 2026-03-16 | 839 B | 117 kB | ![]() 151.101.128.84 | |
cdntranscend.eventbrite.com 4 alert(s) on this Host | 197019 | 2006-01-25 | 2024-06-04 | 2026-03-18 | 1.9 kB | 608 kB | ![]() 104.18.40.238 | |
t.contentsquare.net | 18964 | 2017-02-16 | 2017-11-15 | 2026-03-19 | 430 B | 583 kB | ![]() 52.84.50.21 | |
pixel.byspotify.com | 29892 | 2018-10-12 | 2023-06-27 | 2026-03-19 | 421 B | 45 kB | ![]() 34.117.162.98 | |
pixels.spotify.com | 20732 | 2006-04-23 | 2024-06-25 | 2026-03-18 | 1.5 kB | 1.6 kB | ![]() 35.186.224.24 | ![]() |
cdn.evbstatic.com | 172798 | 2014-02-05 | 2015-01-30 | 2026-03-18 | 990 B | 4.8 kB | ![]() 54.240.174.62 |
Envoy (Reverse proxies)
Envoy is an open-source edge and service proxy, designed for cloud-native applications.Node.js (Programming languages)
Node.js is an open-source, cross-platform, JavaScript runtime environment that executes JavaScript code outside a web browser.Nginx (Web servers, Reverse proxies)
Nginx is a web server that can also be used as a reverse proxy, load balancer, mail proxy and HTTP cache.Amazon CloudFront (CDN)
Amazon CloudFront is a fast content delivery network (CDN) service that securely delivers data, videos, applications, and APIs to customers globally with low latency, high transfer speeds.Amazon Web Services (PaaS)
Amazon Web Services (AWS) is a comprehensive cloud services platform offering compute power, database storage, content delivery and other functionality.Express (Web frameworks, Web servers)
Express is a web application framework for Node.js, released as free and open-source software under the MIT License. It is designed for building web applications and APIs.Cloudflare (CDN)
Cloudflare is a web-infrastructure and website-security company, providing content-delivery-network services, DDoS mitigation, Internet security, and distributed domain-name-server services.Google Cloud Storage (Miscellaneous)
Google Cloud Storage allows world-wide storage and retrieval of any amount of data at any time.Google Cloud (IaaS)
Google Cloud is a suite of cloud computing services.Cloudflare Bot Management (Security)
Cloudflare bot management solution identifies and mitigates automated traffic to protect websites from bad bots.Next.js (JavaScript frameworks, Web frameworks)
Next.js is a React framework for developing single page Javascript applications.React (JavaScript frameworks)
React is an open-source JavaScript library for building user interfaces or UI components.Webpack (Miscellaneous)
Webpack is an open-source JavaScript module bundler.Amazon S3 (CDN)
Amazon S3 or Amazon Simple Storage Service is a service offered by Amazon Web Services (AWS) that provides object storage through a web service interface.Google Cloud CDN (CDN)
Cloud CDN uses Google's global edge network to serve content closer to users.Related reports
Threat Detection Systems
| Detection System | Indicator | Verdict | Alert |
|---|---|---|---|
| DigiCert UltraDNS | cdntranscend.eventbrite.com | malicious | Sinkholed |
JavaScript (78)
No JavaScripts
HTTP Transactions (106)
| URL | IP | Response | Size |
|---|

