Report Overview
Visitedpublic
2026-01-09 20:46:00
Tags
Submit Tags
URL
www.myelkgrovechevrolet.com/?alstn_v=2&alstn_delivery=3553005e-0668-46da-a312-cb49d98bf3c7&alstn_delivery_type=email&alstn_customer=70994&alstn_campaign=price-drop-warm&utm_source=autoleadstar-nurture&utm_medium=email&utm_campaign=price-drop-warm&alstn_is_hp=1
Finishing URL
www.myelkgrovechevrolet.com/?alstn_v=2&alstn_delivery=3553005e-0668-46da-a312-cb49d98bf3c7&alstn_delivery_type=email&alstn_customer=70994&alstn_campaign=price-drop-warm&utm_source=autoleadstar-nurture&utm_medium=email&utm_campaign=price-drop-warm&alstn_is_hp=1
IP / ASN

151.101.236.247
Title
Elk Grove Chevrolet | New & Used Chevy Dealer in Elk Grove, CA
Detections
urlquery
0
Network Intrusion Detection
5
Threat Detection Systems
1
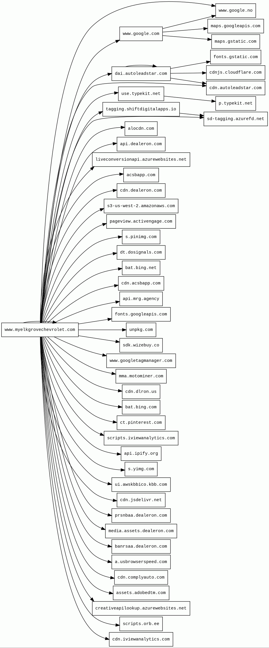
Host Summary
| Host | Rank | Registered | First Seen | Last Seen | Sent | Received | IP | Fingerprints |
|---|---|---|---|---|---|---|---|---|
cdn.jsdelivr.net | 1678 | 2012-05-16 | 2012-09-30 | 2026-01-04 | 1.1 kB | 218 kB | ![]() 104.16.174.226 | |
tagging.shiftdigitalapps.io | 94898 | 2023-10-13 | 2024-11-16 | 2026-01-08 | 6.7 kB | 251 kB | ![]() 13.107.213.53 | |
p.typekit.net | 4638 | 2010-08-02 | 2012-05-23 | 2026-01-04 | 1.1 kB | 680 B | ![]() 23.36.77.57 | |
prsnbaa.dealeron.com | 221496 | 2004-07-31 | 2024-01-23 | 2026-01-06 | 439 B | 59 kB | ![]() 199.232.194.217 | |
acsbapp.com | 9095 | 2020-08-08 | 2020-08-14 | 2026-01-05 | 435 B | 832 kB | ![]() 172.66.147.250 | |
cdn.dlron.us | 221009 | 2011-03-24 | 2014-10-07 | 2026-01-08 | 2.8 kB | 327 kB | ![]() 199.232.192.247 | ![]() |
cdn.autoleadstar.com | 251775 | 2016-01-04 | 2017-02-08 | 2026-01-08 | 994 B | 420 kB | ![]() 54.240.174.95 | |
ct.pinterest.com | 5144 | 2009-11-26 | 2015-03-12 | 2026-01-05 | 5.6 kB | 7.2 kB | ![]() 151.101.64.84 | ![]() |
bat.bing.net | 24312 | 1997-09-03 | 2023-11-04 | 2026-01-05 | 1.6 kB | 1.1 kB | ![]() 150.171.27.10 | |
api.mrg.agency | 286601 | 2019-01-03 | 2020-12-04 | 2026-01-09 | 2.2 kB | 2.9 kB | ![]() 13.65.210.166 | ![]() |
pageview.activengage.com | 188730 | 2007-10-05 | 2016-09-05 | 2026-01-09 | 946 B | 96 kB | ![]() 104.18.1.190 | ![]() |
api.dealeron.com | 241381 | 2004-07-31 | 2025-02-08 | 2026-01-02 | 494 B | 3.2 kB | ![]() 199.232.192.247 | |
www.google.com | 22 | 1997-09-15 | 2015-05-10 | 2026-01-04 | 11 kB | 17 kB | ![]() 142.250.178.68 | |
cdn.iviewanalytics.com | 354785 | 2021-06-08 | 2021-09-01 | 2026-01-05 | 447 B | 756 B | ![]() 13.107.246.53 | |
maps.gstatic.com | unknown | 2008-02-11 | 2012-05-22 | 2026-01-05 | 888 B | 464 kB | ![]() 142.251.142.227 | |
sd-tagging.azurefd.net | 215326 | 2018-05-08 | 2020-09-07 | 2026-01-09 | 480 B | 307 B | ![]() 13.107.246.53 | |
media.assets.dealeron.com | unknown | 2004-07-31 | 2025-10-30 | 2026-01-08 | 6.3 kB | 531 kB | ![]() 52.84.50.72 | |
unpkg.com | 1093 | 2016-01-06 | 2016-01-07 | 2026-01-04 | 462 B | 12 kB | ![]() 104.18.0.22 | ![]() |
ui.awskbbico.kbb.com | 335581 | 1995-08-05 | 2021-11-02 | 2026-01-05 | 2.7 kB | 187 kB | ![]() 52.84.50.61 | |
s.yimg.com | 4553 | 1997-05-14 | 2012-05-20 | 2026-01-05 | 895 B | 22 kB | ![]() 87.248.119.251 | |
www.myelkgrovechevrolet.com | unknown | unknown | 2026-01-09 | 2026-01-09 | 72 kB | 2.4 MB | ![]() 199.232.192.247 | ![]() ![]() |
cdnjs.cloudflare.com | 1222 | 2009-02-17 | 2012-05-23 | 2026-01-04 | 471 B | 54 kB | ![]() 104.17.25.14 | |
mma.motominer.com | 342579 | 2014-05-28 | 2021-01-08 | 2026-01-09 | 748 B | 14 kB | ![]() 20.49.104.6 | |
maps.googleapis.com 2 alert(s) on this Host | 3442 | 2005-01-25 | 2012-05-22 | 2026-01-04 | 9.1 kB | 1.7 MB | ![]() 142.251.38.106 | |
fonts.gstatic.com | unknown | 2008-02-11 | 2014-04-02 | 2026-01-04 | 1.7 kB | 194 kB | ![]() 142.250.74.3 | |
cdn.acsbapp.com | 31348 | 2020-08-08 | 2020-08-16 | 2026-01-05 | 1.3 kB | 1.9 kB | ![]() 104.20.47.8 | |
a.usbrowserspeed.com | 16882 | 2022-11-30 | 2022-12-01 | 2026-01-05 | 546 B | 707 B | ![]() 44.230.216.139 | |
www.google.no | 92680 | 2001-02-26 | 2012-06-26 | 2026-01-04 | 2.1 kB | 643 B | ![]() 142.251.38.99 | |
s.pinimg.com | 5793 | 2010-05-29 | 2017-01-13 | 2026-01-05 | 859 B | 75 kB | ![]() 151.101.64.84 | |
sdk.wizebuy.co | unknown | 2023-12-21 | 2026-01-09 | 2026-01-09 | 445 B | 104 kB | ![]() 199.36.158.100 | |
liveconversionapi.azurewebsites.net | 345592 | 2012-01-24 | 2024-11-27 | 2026-01-09 | 1.1 kB | 0 B | ![]() 0.0.0.0 | |
cdn.dealeron.com | 291284 | 2004-07-31 | 2017-03-23 | 2026-01-08 | 2.1 kB | 15 kB | ![]() 199.232.196.247 | ![]() |
dai.autoleadstar.com | 400769 | 2016-01-04 | 2017-10-26 | 2026-01-02 | 9.6 kB | 2.2 MB | ![]() 52.84.50.103 | |
dt.dosignals.com | unknown | 2025-08-26 | 2025-10-02 | 2026-01-08 | 1.7 kB | 30 kB | ![]() 3.208.226.232 | |
banrsaa.dealeron.com | 250111 | 2004-07-31 | 2024-10-07 | 2026-01-06 | 430 B | 13 kB | ![]() 199.232.194.217 | |
fonts.googleapis.com | 313 | 2005-01-25 | 2012-05-23 | 2026-01-04 | 461 B | 1.2 kB | ![]() 142.251.38.106 | |
scripts.iviewanalytics.com | 302224 | 2021-06-08 | 2021-09-03 | 2026-01-05 | 754 B | 1.5 kB | ![]() 20.49.104.31 | |
creativeapilookup.azurewebsites.net | 381648 | 2012-01-24 | 2024-03-13 | 2026-01-09 | 1.2 kB | 1.4 kB | ![]() 40.119.12.83 | ![]() |
scripts.orb.ee | 220793 | 2018-01-06 | 2018-07-01 | 2026-01-08 | 434 B | 46 kB | ![]() 3.167.2.66 | |
bat.bing.com | 2924 | 1996-01-29 | 2014-04-08 | 2026-01-04 | 1.3 kB | 111 kB | ![]() 150.171.27.10 | |
www.googletagmanager.com | 283 | 2011-11-11 | 2012-10-04 | 2026-01-04 | 15 kB | 12 MB | ![]() 142.251.38.104 | |
s3-us-west-2.amazonaws.com | 1196509 | 2005-08-18 | 2017-01-29 | 2026-01-05 | 450 B | 93 kB | ![]() 52.218.185.232 | |
alocdn.com | 16843 | 2012-09-13 | 2012-12-11 | 2026-01-08 | 1.1 kB | 1.1 kB | ![]() 100.22.62.122 | ![]() |
cdn.complyauto.com | 158798 | 2019-08-03 | 2022-10-27 | 2026-01-08 | 1.9 kB | 601 kB | ![]() 3.167.2.109 | |
assets.adobedtm.com | 3051 | 2013-11-22 | 2014-01-28 | 2026-01-05 | 1.5 kB | 821 kB | ![]() 96.6.17.25 | |
api.ipify.org | 8166 | 2014-01-05 | 2014-10-06 | 2026-01-05 | 455 B | 256 B | ![]() 104.26.13.205 | |
use.typekit.net | 4054 | 2010-08-02 | 2012-07-05 | 2026-01-04 | 882 B | 20 kB | ![]() 23.36.77.81 |
Cloudflare (CDN)
Cloudflare is a web-infrastructure and website-security company, providing content-delivery-network services, DDoS mitigation, Internet security, and distributed domain-name-server services.Azure Front Door (Load balancers)
Azure Front Door is a scalable and secure entry point for fast delivery of your global web applications.Azure (PaaS)
Azure is a cloud computing service for building, testing, deploying, and managing applications and services through Microsoft-managed data centers.Nginx (Web servers, Reverse proxies)
Nginx is a web server that can also be used as a reverse proxy, load balancer, mail proxy and HTTP cache.Varnish (Caching)
Varnish is a reverse caching proxy.Fastly (CDN)
Fastly is a cloud computing services provider. Fastly's cloud platform provides a content delivery network, Internet security services, load balancing, and video & streaming services.Google Cloud Storage (Miscellaneous)
Google Cloud Storage allows world-wide storage and retrieval of any amount of data at any time.Google Cloud (IaaS)
Google Cloud is a suite of cloud computing services.IIS:7.5 (Web servers)
Internet Information Services (IIS) is an extensible web server software created by Microsoft for use with the Windows NT family.Windows Server (Operating systems)
Windows Server is a brand name for a group of server operating systems.Apache HTTP Server (Web servers)
Apache is a free and open-source cross-platform web server software.Amazon CloudFront (CDN)
Amazon CloudFront is a fast content delivery network (CDN) service that securely delivers data, videos, applications, and APIs to customers globally with low latency, high transfer speeds.Amazon Web Services (PaaS)
Amazon Web Services (AWS) is a comprehensive cloud services platform offering compute power, database storage, content delivery and other functionality.PHP:8.4.15 (Programming languages)
PHP is a general-purpose scripting language used for web development.Envoy (Reverse proxies)
Envoy is an open-source edge and service proxy, designed for cloud-native applications.Microsoft ASP.NET (Web frameworks)
ASP.NET is an open-source, server-side web-application framework designed for web development to produce dynamic web pages.IIS:10.0 (Web servers)
Internet Information Services (IIS) is an extensible web server software created by Microsoft for use with the Windows NT family.Google Maps (Maps)
Google Maps is a web mapping service. It offers satellite imagery, aerial photography, street maps, 360° interactive panoramic views of streets, real-time traffic conditions, and route planning for traveling by foot, car, bicycle and air, or public transportation.Amazon S3 (CDN)
Amazon S3 or Amazon Simple Storage Service is a service offered by Amazon Web Services (AWS) that provides object storage through a web service interface.Fly.io (PaaS)
Fly is a platform for running full stack apps and databases.Apache Traffic Server (Web servers)
Apache Traffic Server is an open-source caching and proxying server that serves as an HTTP/1.1 and HTTP/2 reverse proxy with caching capabilities, load balancing, request routing, SSL termination, and support for advanced HTTP features.Modernizr (JavaScript libraries)
Modernizr is a JavaScript library that detects the features available in a user's browser.Adobe Fonts (Font scripts)
Adobe Fonts is a web-based service providing access to a vast library of high-quality fonts for web and print design.Slick (JavaScript libraries)
jQuery:3.7.1 (JavaScript libraries)
jQuery is a JavaScript library which is a free, open-source software designed to simplify HTML DOM tree traversal and manipulation, as well as event handling, CSS animation, and Ajax.Bootstrap:341 (UI frameworks)
Bootstrap is a free and open-source CSS framework directed at responsive, mobile-first front-end web development. It contains CSS and JavaScript-based design templates for typography, forms, buttons, navigation, and other interface components.Typekit (Font scripts)
Typekit is an online service which offers a subscription library of fonts.Google Tag Manager (Tag managers)
Google Tag Manager is a tag management system (TMS) that allows you to quickly and easily update measurement codes and related code fragments collectively known as tags on your website or mobile app.Microsoft HTTPAPI:2.0 (Web servers)
Microsoft HTTPAPI is a kernel-mode HTTP driver in the Windows operating system responsible for handling HTTP requests and responses with efficiency, scalability, and security.Amazon ELB (Load balancers)
AWS ELB is a network load balancer service provided by Amazon Web Services for distributing traffic across multiple targets, such as Amazon EC2 instances, containers, IP addresses, and Lambda functions.Firebase (Databases, Development)
Firebase is a Google-backed application development software that enables developers to develop iOS, Android and Web apps.Jetty:11.0.14 (Web servers)
Java (Programming languages)
Java is a class-based, object-oriented programming language that is designed to have as few implementation dependencies as possible.Related reports
Network Intrusion Detection Systems
Suricata /w Emerging Threats Pro
| Timestamp | Severity | Source IP | Destination IP | Alert |
|---|---|---|---|---|
| low | Client IP | ![]() 40.119.12.83 | ET INFO Abused Hosting Domain (azurewebsites .net) in TLS SNI | |
| low | Client IP | ![]() 104.26.13.205 | ET INFO External IP Address Lookup Domain (ipify .org) in TLS SNI | |
| low | Client IP | ![]() 168.61.217.214 | ET INFO Abused Hosting Domain (azurewebsites .net) in TLS SNI | |
| low | Client IP | ![]() 168.61.217.214 | ET INFO Abused Hosting Domain (azurewebsites .net) in TLS SNI | |
| low | Client IP | ![]() 168.61.217.214 | ET INFO Abused Hosting Domain (azurewebsites .net) in TLS SNI |
Threat Detection Systems
| Detection System | Indicator | Verdict | Alert |
|---|---|---|---|
| Private YARA rules | maps.googleapis.com/maps-api-v3/api/js/63/9d/common.js | audit | Hunting_JS_WebAssembly |
JavaScript (396)
| HASH | FROM | Size | First Seen | Last Seen | |
|---|---|---|---|---|---|
| 9cf0f3162cd13d194a27dfac9c5c4e73 | DocumentWrite | 90 B | 2024-03-21 | 2026-04-03 | |
Introduced by DocumentWrite First Seen 2024-03-21 Last Seen 2026-04-03 Times Seen 2914 Size 90 B (90 bytes) MD5 9cf0f3162cd13d194a27dfac9c5c4e73 SHA1 ddd52e04aa4a836b1a957c974bb5c9ad2f74b6db Loading... | |||||
HTTP Transactions (241)
| URL | IP | Response | Size |
|---|







