Report Overview
Visitedpublic
2026-02-26 03:26:37
Tags
Submit Tags
URL
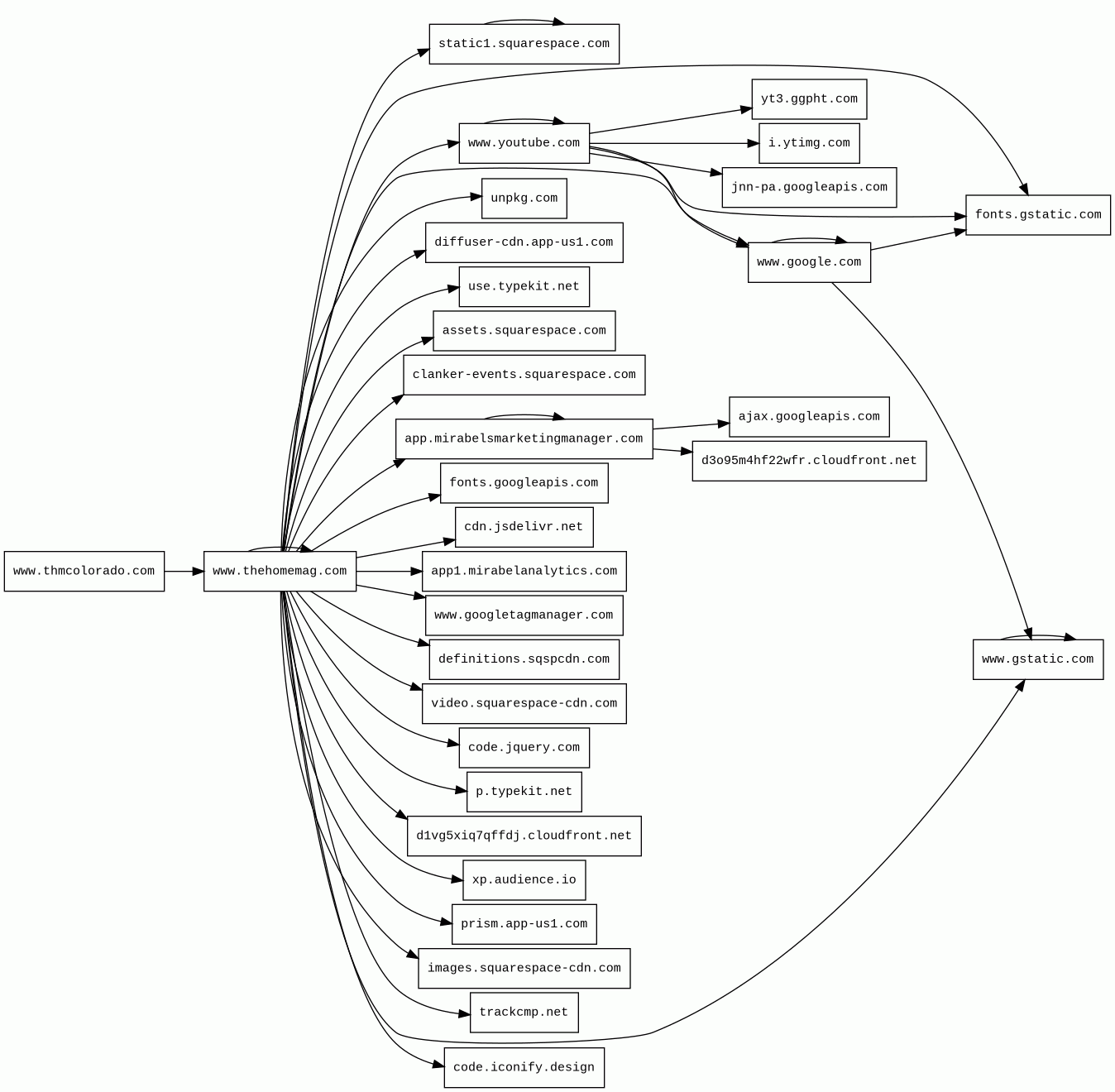
www.thmcolorado.com/advertising
Finishing URL
www.thehomemag.com/colorado
IP / ASN

104.21.47.121
Title
Colorado — TheHomeMag
Detections
urlquery
0
Network Intrusion Detection
0
Threat Detection Systems
3
Host Summary
| Host | Rank | Registered | First Seen | Last Seen | Sent | Received | IP | Fingerprints |
|---|---|---|---|---|---|---|---|---|
xp.audience.io | 356943 | 2011-03-30 | 2023-02-23 | 2026-02-23 | 415 B | 39 kB | ![]() 52.84.50.83 | |
i.ytimg.com | 436 | 2007-12-11 | 2012-10-03 | 2026-02-23 | 2.4 kB | 121 kB | ![]() 142.251.143.150 | |
www.gstatic.com | 146047 | 2008-02-11 | 2012-05-29 | 2026-02-22 | 2.4 kB | 2.7 MB | ![]() 172.217.20.163 | |
p.typekit.net | 4638 | 2010-08-02 | 2012-05-23 | 2026-02-22 | 574 B | 373 B | ![]() 23.36.77.91 | |
www.thmcolorado.com | unknown | 2020-02-10 | 2026-02-26 | 2026-02-26 | 499 B | 646 kB | ![]() 188.114.97.1 | |
fonts.gstatic.com | unknown | 2008-02-11 | 2014-04-02 | 2026-02-22 | 9.2 kB | 536 kB | ![]() 172.217.21.163 | |
prism.app-us1.com | 65110 | 2013-11-13 | 2019-01-09 | 2026-02-25 | 467 B | 791 B | ![]() 104.17.31.174 | ![]() |
clanker-events.squarespace.com | 207209 | 2003-03-25 | 2020-01-07 | 2026-02-24 | 507 B | 369 B | ![]() 198.49.23.177 | |
cdn.jsdelivr.net | 1678 | 2012-05-16 | 2012-09-30 | 2026-02-22 | 460 B | 6.5 kB | ![]() 151.101.65.229 | |
use.typekit.net | 4054 | 2010-08-02 | 2012-07-05 | 2026-02-23 | 4.5 kB | 139 kB | ![]() 23.36.77.81 | |
static1.squarespace.com | 42133 | 2003-03-25 | 2015-01-09 | 2026-02-23 | 3.7 kB | 2.0 MB | ![]() 151.101.64.238 | |
images.squarespace-cdn.com | 38064 | 2019-01-24 | 2019-02-20 | 2026-02-23 | 2.2 kB | 1.1 MB | ![]() 151.101.0.238 | |
d3o95m4hf22wfr.cloudfront.net | unknown | 2008-04-25 | 2024-06-04 | 2026-02-23 | 901 B | 52 kB | ![]() 54.192.209.20 | ![]() |
diffuser-cdn.app-us1.com | 64683 | 2013-11-13 | 2019-06-13 | 2026-02-25 | 436 B | 34 kB | ![]() 104.18.128.216 | |
app.mirabelsmarketingmanager.com | 425147 | 2014-08-19 | 2015-09-07 | 2026-02-23 | 2.2 kB | 59 kB | ![]() 52.12.68.237 | ![]() |
fonts.googleapis.com | 313 | 2005-01-25 | 2012-05-23 | 2026-02-22 | 497 B | 8.6 kB | ![]() 142.250.74.10 | |
yt3.ggpht.com | 1275 | 2008-01-16 | 2014-01-15 | 2026-02-23 | 2.5 kB | 15 kB | ![]() 142.251.143.129 | |
definitions.sqspcdn.com | 66362 | 2015-03-04 | 2023-10-07 | 2026-02-25 | 14 kB | 343 kB | ![]() 34.160.236.44 | |
jnn-pa.googleapis.com | 1579 | 2005-01-25 | 2021-11-16 | 2026-02-23 | 5.9 kB | 5.9 kB | ![]() 172.217.20.170 | |
code.jquery.com | 4915 | 2005-12-10 | 2012-05-21 | 2026-02-22 | 459 B | 88 kB | ![]() 151.101.194.137 | |
trackcmp.net | 17348 | 2013-07-31 | 2014-05-09 | 2026-02-25 | 539 B | 504 B | ![]() 104.18.34.214 | ![]() |
www.google.com | 22 | 1997-09-15 | 2015-05-10 | 2026-02-22 | 4.2 kB | 395 kB | ![]() 172.217.19.228 | |
unpkg.com | 1093 | 2016-01-06 | 2016-01-07 | 2026-02-22 | 2.6 kB | 99 kB | ![]() 104.18.0.22 | ![]() |
www.googletagmanager.com | 283 | 2011-11-11 | 2012-10-04 | 2026-02-22 | 892 B | 784 kB | ![]() 142.251.142.232 | |
assets.squarespace.com | 42889 | 2003-03-25 | 2019-06-20 | 2026-02-23 | 12 kB | 5.7 MB | ![]() 151.101.64.237 | |
ajax.googleapis.com | 3691 | 2005-01-25 | 2012-05-22 | 2026-02-22 | 461 B | 73 kB | ![]() 216.58.207.234 | |
www.youtube.com 5 alert(s) on this Host | 286 | 2005-02-15 | 2013-04-13 | 2026-02-23 | 33 kB | 16 MB | ![]() 142.251.38.110 | |
video.squarespace-cdn.com | 192695 | 2019-01-24 | 2021-08-28 | 2026-02-19 | 20 kB | 17 MB | ![]() 151.101.128.238 | |
www.thehomemag.com | unknown | 2002-12-10 | 2025-08-18 | 2025-08-28 | 5.8 kB | 648 kB | ![]() 198.49.23.144 | ![]() ![]() ![]() ![]() |
code.iconify.design | 237093 | 2018-10-17 | 2018-12-23 | 2026-02-18 | 433 B | 24 kB | ![]() 104.26.12.204 | |
app1.mirabelanalytics.com | 814825 | 2014-03-04 | 2018-03-27 | 2026-02-23 | 2.7 kB | 68 kB | ![]() 13.65.25.195 | |
d1vg5xiq7qffdj.cloudfront.net | unknown | 2008-04-25 | 2020-12-09 | 2026-02-23 | 993 B | 62 kB | ![]() 54.230.241.154 | ![]() |
Amazon S3 (CDN)
Amazon S3 or Amazon Simple Storage Service is a service offered by Amazon Web Services (AWS) that provides object storage through a web service interface.Amazon Web Services (PaaS)
Amazon Web Services (AWS) is a comprehensive cloud services platform offering compute power, database storage, content delivery and other functionality.Amazon CloudFront (CDN)
Amazon CloudFront is a fast content delivery network (CDN) service that securely delivers data, videos, applications, and APIs to customers globally with low latency, high transfer speeds.Nginx (Web servers, Reverse proxies)
Nginx is a web server that can also be used as a reverse proxy, load balancer, mail proxy and HTTP cache.Cloudflare (CDN)
Cloudflare is a web-infrastructure and website-security company, providing content-delivery-network services, DDoS mitigation, Internet security, and distributed domain-name-server services.Envoy (Reverse proxies)
Envoy is an open-source edge and service proxy, designed for cloud-native applications.PHP:8.1.33 (Programming languages)
PHP is a general-purpose scripting language used for web development.Squarespace Commerce (Ecommerce)
Squarespace Commerce is an ecommerce platform designed to facilitate the creation of websites and online stores, with domain registration and web hosting included.Squarespace (CMS)
Squarespace provides Software-as-a-Service (SaaS) for website building and hosting, and allows users to use pre-built website templates.Varnish (Caching)
Varnish is a reverse caching proxy.Microsoft ASP.NET (Web frameworks)
ASP.NET is an open-source, server-side web-application framework designed for web development to produce dynamic web pages.IIS:10.0 (Web servers)
Internet Information Services (IIS) is an extensible web server software created by Microsoft for use with the Windows NT family.Windows Server (Operating systems)
Windows Server is a brand name for a group of server operating systems.Microsoft ASP.NET:4.0.30319 (Web frameworks)
ASP.NET is an open-source, server-side web-application framework designed for web development to produce dynamic web pages.jQuery:1.4.2 (JavaScript libraries)
jQuery is a JavaScript library which is a free, open-source software designed to simplify HTML DOM tree traversal and manipulation, as well as event handling, CSS animation, and Ajax.Google Hosted Libraries (CDN)
Google Hosted Libraries is a stable, reliable, high-speed, globally available content distribution network for the most popular, open-source JavaScript libraries.Google Cloud (IaaS)
Google Cloud is a suite of cloud computing services.Google Cloud Storage (Miscellaneous)
Google Cloud Storage allows world-wide storage and retrieval of any amount of data at any time.PHP:8.1.34 (Programming languages)
PHP is a general-purpose scripting language used for web development.Fly.io (PaaS)
Fly is a platform for running full stack apps and databases.jQuery:3.7.1 (JavaScript libraries)
jQuery is a JavaScript library which is a free, open-source software designed to simplify HTML DOM tree traversal and manipulation, as well as event handling, CSS animation, and Ajax.Tippy.js:6 (JavaScript libraries)
Tippy.js is the complete tooltip, popover, dropdown, and menu solution for the web, powered by Popper.jsDelivr (CDN)
JSDelivr is a free public CDN for open-source projects. It can serve web files directly from the npm registry and GitHub repositories without any configuration.Adobe Fonts (Font scripts)
Adobe Fonts is a web-based service providing access to a vast library of high-quality fonts for web and print design.YouTube (Video players)
YouTube is a video sharing service where users can create their own profile, upload videos, watch, like and comment on other videos.Google Tag Manager (Tag managers)
Google Tag Manager is a tag management system (TMS) that allows you to quickly and easily update measurement codes and related code fragments collectively known as tags on your website or mobile app.Popper:2 (Miscellaneous)
Popper is a positioning engine, its purpose is to calculate the position of an element to make it possible to position it near a given reference element.Unpkg (CDN)
Unpkg is a content delivery network for everything on npm.jQuery CDN (CDN)
jQuery CDN is a way to include jQuery in your website without actually downloading and keeping it your website's folder.Stimulus (JavaScript frameworks)
A modest JavaScript framework for the HTML you already have.Typekit (Font scripts)
Typekit is an online service which offers a subscription library of fonts.Fastly (CDN)
Fastly is a cloud computing services provider. Fastly's cloud platform provides a content delivery network, Internet security services, load balancing, and video & streaming services.GitHub Pages (PaaS)
GitHub Pages is a static site hosting service.Related reports
Threat Detection Systems
| Detection System | Indicator | Verdict | Alert |
|---|---|---|---|
| Private YARA rules | www.youtube.com/s/player/4e67f8a0/player_es6_tcc.vflset/en_US/base.js | audit | Hunting_JS_WebAssembly |
| Private YARA rules | www.youtube.com/s/player/4e67f8a0/player_es6_tce.vflset/en_US/base.js | audit | Hunting_JS_WebAssembly |
| Private YARA rules | www.youtube.com/s/player/4e67f8a0/player_es6.vflset/en_US/base.js | audit | Hunting_JS_WebAssembly |
JavaScript (456)
No JavaScripts
HTTP Transactions (234)
| URL | IP | Response | Size |
|---|








