Report Overview
Visitedpublic
2025-08-09 07:15:04
Tags
Submit Tags
URL
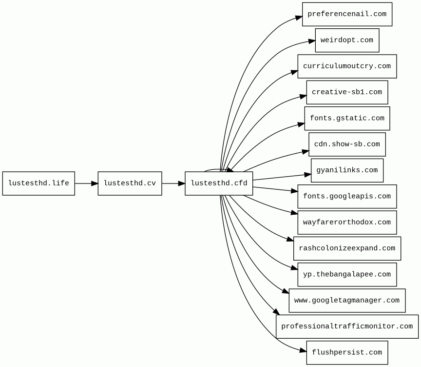
lustesthd.life/wp-content/cache/min/1/wp-content/themes/bonsaihd/js/init.js?ver=1746698883/
Finishing URL
lustesthd.cfd/wp-content/cache/min/1/wp-content/themes/bonsaihd/js/init.js?ver=1746698883/
IP / ASN

104.21.65.183
Title
(1) New Message!
Detections
urlquery
0
Network Intrusion Detection
0
Threat Detection Systems
5
Host Summary
| Host | Rank | Registered | First Seen | Last Seen | Sent | Received | IP | Fingerprints |
|---|---|---|---|---|---|---|---|---|
lustesthd.cv | unknown | unknown | 2025-08-09 | 2025-08-09 | 557 B | 65 kB | ![]() 188.114.96.1 | |
yp.thebangalapee.com 1 alert(s) on this Host | unknown | 2025-06-18 | 2025-08-09 | 2025-08-09 | 430 B | 1.4 kB | ![]() 23.109.170.209 | |
lustesthd.cfd | unknown | 2025-07-22 | 2025-08-09 | 2025-08-09 | 22 kB | 1.4 MB | ![]() 188.114.97.1 | ![]() ![]() |
cdn.storageimagedisplay.com | unknown | 2024-09-13 | 2024-09-13 | 2025-08-08 | 1.4 kB | 108 kB | ![]() 45.133.44.2 | |
fonts.googleapis.com | 8877 | 2005-01-25 | 2012-05-23 | 2025-08-06 | 880 B | 23 kB | ![]() 142.250.74.10 | |
lustesthd.life | unknown | unknown | 2025-08-09 | 2025-08-09 | 559 B | 65 kB | ![]() 188.114.96.1 | |
preferencenail.com 2 alert(s) on this Host | unknown | 2025-07-01 | 2025-07-08 | 2025-08-05 | 822 B | 172 kB | ![]() 185.196.197.72 | |
flushpersist.com | unknown | 2025-07-01 | 2025-07-08 | 2025-08-05 | 1.5 kB | 992 B | ![]() 192.243.61.227 | |
cdn.show-sb.com | unknown | 2024-08-20 | 2024-08-31 | 2025-08-09 | 492 B | 2.5 kB | ![]() 104.21.95.140 | |
rashcolonizeexpand.com 8 alert(s) on this Host | unknown | 2024-09-01 | 2025-06-27 | 2025-08-02 | 7.5 kB | 12 kB | ![]() 172.240.108.68 | |
professionaltrafficmonitor.com | unknown | 2025-01-23 | 2025-01-25 | 2025-08-08 | 449 B | 422 B | ![]() 3.68.252.134 | |
www.googletagmanager.com | 75 | 2011-11-11 | 2012-10-04 | 2025-08-06 | 1.0 kB | 599 kB | ![]() 142.250.74.136 | |
fonts.gstatic.com | unknown | 2008-02-11 | 2014-04-02 | 2025-08-06 | 1.1 kB | 82 kB | ![]() 142.250.74.35 | |
weirdopt.com 1 alert(s) on this Host | unknown | 2025-07-01 | 2025-07-08 | 2025-08-06 | 416 B | 377 B | ![]() 185.196.197.72 | |
gyanilinks.com | unknown | 2022-05-11 | 2022-05-11 | 2025-08-09 | 423 B | 2.9 kB | ![]() 157.90.145.186 | |
wayfarerorthodox.com | unknown | 2024-09-03 | 2025-08-08 | 2025-08-08 | 7.3 kB | 194 kB | ![]() 172.240.108.68 | ![]() |
creative-sb1.com | unknown | 2025-07-01 | 2025-08-08 | 2025-08-08 | 2.3 kB | 175 kB | ![]() 104.21.48.1 | |
curriculumoutcry.com 1 alert(s) on this Host | unknown | 2025-02-11 | 2025-08-09 | 2025-08-09 | 449 B | 34 kB | ![]() 192.243.59.12 |
Cloudflare (CDN)
Cloudflare is a web-infrastructure and website-security company, providing content-delivery-network services, DDoS mitigation, Internet security, and distributed domain-name-server services.Nginx (Web servers, Reverse proxies)
Nginx is a web server that can also be used as a reverse proxy, load balancer, mail proxy and HTTP cache.MySQL (Databases)
MySQL is an open-source relational database management system.PHP (Programming languages)
PHP is a general-purpose scripting language used for web development.FitVids.JS (Widgets, Video players)
jQuery plugin for fluid width video embedsAll in One SEO Pack:4.8.1 (SEO, WordPress plugins)
All in One SEO plugin optimizes WordPress website and its content for search engines.WordPress (CMS, Blogs)
WordPress is a free and open-source content management system written in PHP and paired with a MySQL or MariaDB database. Features include a plugin architecture and a template system.jQuery Migrate (JavaScript libraries)
Query Migrate is a javascript library that allows you to preserve the compatibility of your jQuery code developed for versions of jQuery older than 1.9.Select2 (JavaScript libraries)
Select2 is a jQuery based replacement for select boxes. It supports searching, remote data sets, and infinite scrolling of results.jQuery UI (JavaScript libraries)
jQuery UI is a collection of GUI widgets, animated visual effects, and themes implemented with jQuery, Cascading Style Sheets, and HTML.Site Kit:1.149.1 (Analytics, WordPress plugins)
Site Kit is a one-stop solution for WordPress users to use everything Google has to offer to make them successful on the web.All in One SEO:4.8.1 (SEO, WordPress plugins)
All in One SEO optimizes a WordPress website and its content for search engines.jQuery (JavaScript libraries)
jQuery is a JavaScript library which is a free, open-source software designed to simplify HTML DOM tree traversal and manipulation, as well as event handling, CSS animation, and Ajax.Google Analytics (Analytics)
Google Analytics is a free web analytics service that tracks and reports website traffic.Nginx:1.21.6 (Web servers, Reverse proxies)
Nginx is a web server that can also be used as a reverse proxy, load balancer, mail proxy and HTTP cache.Nginx:1.19.5 (Web servers, Reverse proxies)
Nginx is a web server that can also be used as a reverse proxy, load balancer, mail proxy and HTTP cache.LiteSpeed (Web servers)
LiteSpeed is a high-scalability web server.Envoy (Reverse proxies)
Envoy is an open-source edge and service proxy, designed for cloud-native applications.Related reports
Threat Detection Systems
| Detection System | Indicator | Verdict | Alert |
|---|---|---|---|
| Quad9 DNS | rashcolonizeexpand.com | malicious | Sinkholed |
| Quad9 DNS | curriculumoutcry.com | malicious | Sinkholed |
| Quad9 DNS | preferencenail.com | malicious | Sinkholed |
| Quad9 DNS | weirdopt.com | malicious | Sinkholed |
| Quad9 DNS | yp.thebangalapee.com | malicious | Sinkholed |
JavaScript (51)
No JavaScripts
HTTP Transactions (80)
| URL | IP | Response | Size |
|---|






