Report Overview
Visitedpublic
2026-01-06 03:23:45
Tags
Submit Tags
URL
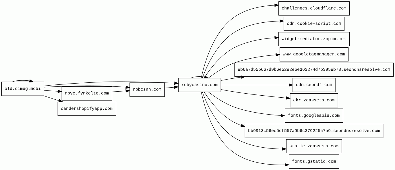
old.cimug.mobi/
Finishing URL
robycasino.com/no/
IP / ASN

190.2.145.38
Title
Nettkasino og fortreffelig nettipping hos Robycasino
Detections
urlquery
0
Network Intrusion Detection
2
Threat Detection Systems
1
Host Summary
| Host | Rank | Registered | First Seen | Last Seen | Sent | Received | IP | Fingerprints |
|---|---|---|---|---|---|---|---|---|
robycasino.com | unknown | 2023-09-15 | 2025-06-16 | 2026-01-02 | 108 kB | 11 MB | ![]() 185.207.199.136 | ![]() |
rbyc.fynkelto.com | unknown | 2024-09-05 | 2025-06-13 | 2026-01-02 | 538 B | 13 kB | ![]() 185.207.196.69 | ![]() |
candershopifyapp.com | unknown | 2021-01-28 | 2021-01-30 | 2025-12-30 | 434 B | 0 B | ![]() 0.0.0.0 | |
fonts.gstatic.com | unknown | 2008-02-11 | 2014-04-02 | 2026-01-04 | 2.7 kB | 168 kB | ![]() 142.250.74.35 | |
fonts.googleapis.com | 313 | 2005-01-25 | 2012-05-23 | 2026-01-04 | 946 B | 12 kB | ![]() 142.250.74.10 | |
static.zdassets.com | 16846 | 2013-01-28 | 2018-06-23 | 2026-01-05 | 3.2 kB | 1.2 MB | ![]() 216.198.53.3 | |
www.googletagmanager.com | 283 | 2011-11-11 | 2012-10-04 | 2026-01-04 | 885 B | 761 kB | ![]() 142.250.178.40 | |
cdn.seondf.com | 742603 | 2021-06-30 | 2021-07-27 | 2025-12-31 | 840 B | 1.3 MB | ![]() 188.114.97.1 | |
old.cimug.mobi 5 alert(s) on this Host | unknown | unknown | No data | No data | 2.2 kB | 14 kB | ![]() 0.0.0.0 | |
widget-mediator.zopim.com | 38190 | 2006-11-16 | 2019-04-23 | 2026-01-05 | 602 B | 564 B | ![]() 63.182.50.251 | |
challenges.cloudflare.com | 11393 | 2009-02-17 | 2021-10-20 | 2026-01-04 | 1.1 kB | 101 kB | ![]() 104.18.95.41 | |
cdn.cookie-script.com | 107384 | 2013-05-28 | 2020-07-25 | 2025-12-30 | 446 B | 544 kB | ![]() 104.248.196.220 | |
ekr.zdassets.com | 18657 | 2013-01-28 | 2018-06-13 | 2026-01-05 | 476 B | 2.1 kB | ![]() 216.198.54.3 | ![]() |
rbbcsnn.com | unknown | 2025-07-29 | 2025-08-09 | 2026-01-02 | 575 B | 13 kB | ![]() 185.207.198.180 | |
eb6a7d55b667d9b6e52e2ebe363274d7b395eb78.seondnsresolve.com | 569757 | 2017-11-23 | 2023-03-14 | 2026-01-01 | 475 B | 998 B | ![]() 54.74.59.74 | |
bb9913c56ec5cf557a9b6c379225a7a9.seondnsresolve.com | unknown | 2017-11-23 | 2026-01-06 | 2026-01-06 | 487 B | 257 B | ![]() 34.252.200.63 |
Cloudflare (CDN)
Cloudflare is a web-infrastructure and website-security company, providing content-delivery-network services, DDoS mitigation, Internet security, and distributed domain-name-server services.Amazon Web Services (PaaS)
Amazon Web Services (AWS) is a comprehensive cloud services platform offering compute power, database storage, content delivery and other functionality.Envoy (Reverse proxies)
Envoy is an open-source edge and service proxy, designed for cloud-native applications.Cloudflare Bot Management (Security)
Cloudflare bot management solution identifies and mitigates automated traffic to protect websites from bad bots.Node.js (Programming languages)
Node.js is an open-source, cross-platform, JavaScript runtime environment that executes JavaScript code outside a web browser.Express (Web frameworks, Web servers)
Express is a web application framework for Node.js, released as free and open-source software under the MIT License. It is designed for building web applications and APIs.Amazon CloudFront (CDN)
Amazon CloudFront is a fast content delivery network (CDN) service that securely delivers data, videos, applications, and APIs to customers globally with low latency, high transfer speeds.PHP:7.4.33 (Programming languages)
PHP is a general-purpose scripting language used for web development.Nginx:1.26.3 (Web servers, Reverse proxies)
Nginx is a web server that can also be used as a reverse proxy, load balancer, mail proxy and HTTP cache.Amazon ALB (Load balancers)
Amazon Application Load Balancer (ALB) distributes incoming application traffic to increase availability and support content-based routing.Related reports
Network Intrusion Detection Systems
Suricata /w Emerging Threats Pro
| Timestamp | Severity | Source IP | Destination IP | Alert |
|---|---|---|---|---|
| low | ![]() 172.18.0.31 | ![]() 74.125.250.129 | ET INFO Session Traversal Utilities for NAT (STUN Binding Request On Non-Standard High Port) | |
| low | ![]() 172.18.0.31 | ![]() 74.125.250.129 | ET INFO Session Traversal Utilities for NAT (STUN Binding Request On Non-Standard High Port) |
Threat Detection Systems
| Detection System | Indicator | Verdict | Alert |
|---|---|---|---|
| DNS0 Zero | old.cimug.mobi | malicious | Sinkholed |
JavaScript (105)
No JavaScripts
HTTP Transactions (130)
| URL | IP | Response | Size |
|---|




