Report Overview
Visitedpublic
2026-04-06 12:43:58
Tags
Submit Tags
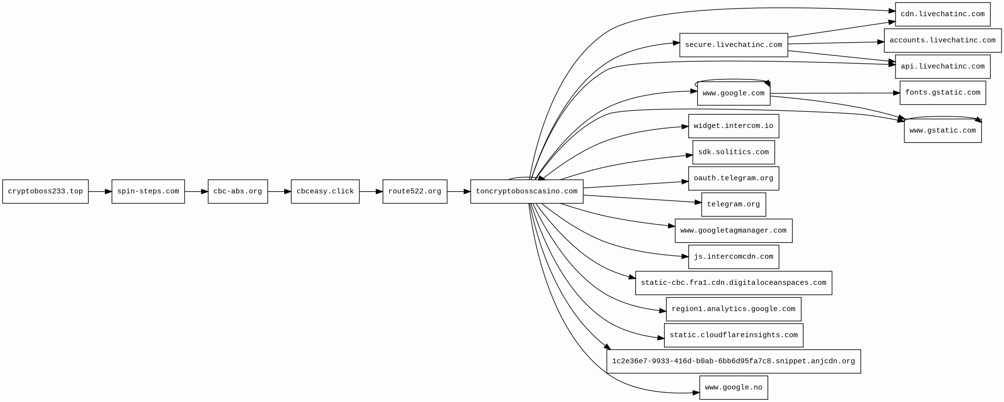
URL
cryptoboss233.top
Finishing URL
toncryptobosscasino.com/?stag=112471_69d3aa76e69e08fffdf32b4d&affb_id=64&clickid=9e521ntk2usi4acb&signUp=1&tracking_link=cbc-abs.org/d1c627490&redirectorId=edaac6817b31a8e97d930e929de2a503d68812eb
IP / ASN

172.67.130.118
Title
CryptoBoss Casino online offical | Best Slots and Casino Games
Detections
urlquery
0
Network Intrusion Detection
0
Threat Detection Systems
2
Host Summary
| Host | Rank | Registered | First Seen | Last Seen | Sent | Received | IP | Fingerprints |
|---|---|---|---|---|---|---|---|---|
www.gstatic.com | 146047 | 2008-02-11 | 2012-05-29 | 2026-04-05 | 2.4 kB | 2.7 MB | ![]() 172.217.20.163 | |
secure.livechatinc.com | 8212 | 2005-10-31 | 2012-08-20 | 2026-03-30 | 722 B | 2.0 kB | ![]() 2.22.225.83 | |
js.intercomcdn.com | 23692 | 2013-04-25 | 2020-02-19 | 2026-04-06 | 941 B | 1.7 MB | ![]() 54.240.174.93 | |
static.cloudflareinsights.com | 4073 | 2019-08-30 | 2019-09-24 | 2026-04-05 | 524 B | 32 kB | ![]() 104.16.79.73 | |
cryptoboss233.top 1 alert(s) on this Host | unknown | 2026-04-04 | 2026-04-06 | 2026-04-06 | 486 B | 5.8 kB | ![]() 188.114.96.1 | |
api.livechatinc.com | 29526 | 2005-10-31 | 2013-12-20 | 2026-03-30 | 2.8 kB | 50 kB | ![]() 2.22.225.83 | |
www.google.no | 92680 | 2001-02-26 | 2012-06-26 | 2026-04-05 | 686 B | 580 B | ![]() 142.251.143.131 | |
1c2e36e7-9933-416d-b0ab-6bb6d95fa7c8.snippet.anjcdn.org | unknown | 2025-08-28 | 2026-04-06 | 2026-04-06 | 463 B | 0 B | ![]() 0.0.0.0 | |
widget.intercom.io | 19213 | 2011-08-15 | 2020-07-20 | 2026-04-06 | 430 B | 8.4 kB | ![]() 52.84.50.103 | |
cbceasy.click | 4673655 | 2024-10-24 | 2025-07-04 | 2026-04-06 | 615 B | 5.9 kB | ![]() 154.197.65.112 | |
www.googletagmanager.com | 283 | 2011-11-11 | 2012-10-04 | 2026-04-05 | 888 B | 943 kB | ![]() 142.251.143.136 | |
sdk.solitics.com | 1801847 | 2016-06-30 | 2024-01-25 | 2026-04-04 | 1.3 kB | 84 kB | ![]() 52.84.50.53 | |
oauth.telegram.org | 101848 | 2003-12-15 | 2018-02-07 | 2026-04-01 | 801 B | 412 B | ![]() 149.154.167.99 | |
toncryptobosscasino.com 69 alert(s) on this Host | unknown | 2025-12-01 | 2026-03-24 | 2026-03-24 | 70 kB | 9.2 MB | ![]() 154.197.65.87 | |
accounts.livechatinc.com | 44666 | 2005-10-31 | 2017-07-31 | 2026-03-30 | 573 B | 1.9 kB | ![]() 2.22.225.83 | |
fonts.gstatic.com | unknown | 2008-02-11 | 2014-04-02 | 2026-04-05 | 1.1 kB | 82 kB | ![]() 172.217.19.227 | |
cbc-abs.org | unknown | 2026-02-25 | 2026-04-06 | 2026-04-06 | 514 B | 6.1 kB | ![]() 5.10.244.235 | |
telegram.org | 499 | 2003-12-15 | 2013-12-18 | 2026-04-01 | 433 B | 21 kB | ![]() 149.154.167.99 | |
region1.analytics.google.com | 22257 | 1997-09-15 | 2022-03-17 | 2026-04-05 | 4.8 kB | 3.4 kB | ![]() 216.239.32.36 | |
route522.org | unknown | 2026-02-24 | 2026-04-06 | 2026-04-06 | 703 B | 5.8 kB | ![]() 172.64.148.21 | |
spin-steps.com | unknown | 2024-08-21 | 2026-04-06 | 2026-04-06 | 531 B | 5.6 kB | ![]() 65.108.20.192 | |
cdn.livechatinc.com | 36142 | 2005-10-31 | 2012-06-22 | 2026-04-06 | 6.7 kB | 1.1 MB | ![]() 23.36.77.179 | |
static-cbc.fra1.cdn.digitaloceanspaces.com | unknown | 2017-02-23 | 2023-07-17 | 2026-04-01 | 11 kB | 19 MB | ![]() 172.64.145.29 | |
www.google.com | 22 | 1997-09-15 | 2015-05-10 | 2026-04-05 | 1.9 kB | 58 kB | ![]() 142.251.150.119 |
Amazon CloudFront (CDN)
Amazon CloudFront is a fast content delivery network (CDN) service that securely delivers data, videos, applications, and APIs to customers globally with low latency, high transfer speeds.Amazon Web Services (PaaS)
Amazon Web Services (AWS) is a comprehensive cloud services platform offering compute power, database storage, content delivery and other functionality.Amazon S3 (CDN)
Amazon S3 or Amazon Simple Storage Service is a service offered by Amazon Web Services (AWS) that provides object storage through a web service interface.Cloudflare (CDN)
Cloudflare is a web-infrastructure and website-security company, providing content-delivery-network services, DDoS mitigation, Internet security, and distributed domain-name-server services.Nginx:1.18.0 (Web servers, Reverse proxies)
Nginx is a web server that can also be used as a reverse proxy, load balancer, mail proxy and HTTP cache.Google Analytics (Analytics)
Google Analytics is a free web analytics service that tracks and reports website traffic.Cloudflare Browser Insights (Analytics, RUM)
Cloudflare Browser Insights is a tool that measures the performance of websites from the perspective of users.PHP:8.1.33 (Programming languages)
PHP is a general-purpose scripting language used for web development.Nginx:1.26.2 (Web servers, Reverse proxies)
Nginx is a web server that can also be used as a reverse proxy, load balancer, mail proxy and HTTP cache.Google Cloud Storage (Miscellaneous)
Google Cloud Storage allows world-wide storage and retrieval of any amount of data at any time.Google Cloud (IaaS)
Google Cloud is a suite of cloud computing services.Cloudflare Bot Management (Security)
Cloudflare bot management solution identifies and mitigates automated traffic to protect websites from bad bots.Related reports
Threat Detection Systems
| Detection System | Indicator | Verdict | Alert |
|---|---|---|---|
| DNS4EU | toncryptobosscasino.com | malicious | Sinkholed |
| DNS4EU | cryptoboss233.top | malicious | Sinkholed |
JavaScript (43)
| HASH | FROM | Size | First Seen | Last Seen | |
|---|---|---|---|---|---|
| fe364450e1391215f596d043488f989f | DocumentWrite | 15 B | 2023-03-07 | 2026-04-07 | |
Introduced by DocumentWrite First Seen 2023-03-07 Last Seen 2026-04-07 Times Seen 63893 Size 15 B (15 bytes) MD5 fe364450e1391215f596d043488f989f SHA1 d1848aa7b5cfd853609db178070771ad67d351e9 Loading... | |||||
| 206cb5f17302dec68d9c9e3687a0bc86 | DocumentWrite | 6.7 kB | 2026-04-06 | 2026-04-06 | |
Introduced by DocumentWrite First Seen 2026-04-06 Last Seen 2026-04-06 Times Seen 1 Size 6.7 kB (6720 bytes) MD5 206cb5f17302dec68d9c9e3687a0bc86 SHA1 469698f9b219a6fd64ea7151f8e22cb0836eb214 Loading... | |||||
HTTP Transactions (143)
| URL | IP | Response | Size |
|---|






