Report Overview
Visitedpublic
2024-07-06 23:32:09
Tags
Submit Tags
URL
855668.xyz/
Finishing URL
op.fi11aa36.com/download1
IP / ASN

172.67.162.135
Title
App下载
Detections
urlquery
0
Network Intrusion Detection
0
Threat Detection Systems
0
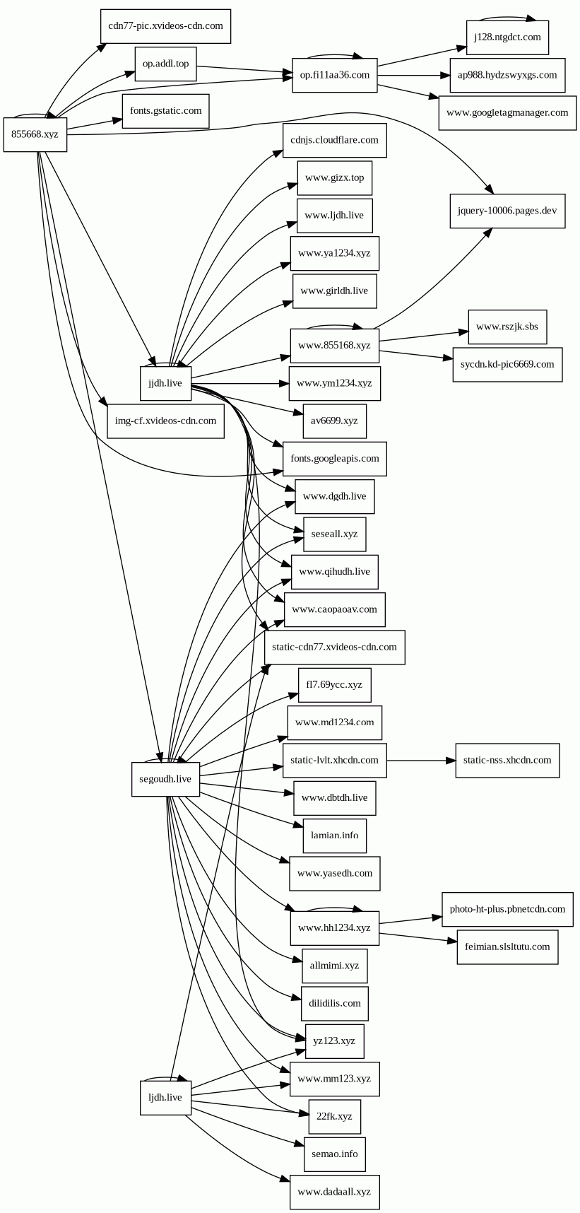
Host Summary
| Host | Rank | Registered | First Seen | Last Seen | Sent | Received | IP | Fingerprints |
|---|---|---|---|---|---|---|---|---|
r10.o.lencr.org | unknown | 2020-06-29 | 2024-06-06 21:45:11 | 2024-07-06 18:12:32 | 2.6 kB | 7.1 kB | ![]() 23.36.76.226 | |
o.pki.goog | unknown | 2016-06-13 | 2024-04-24 13:44:57 | 2024-07-06 18:23:44 | 1.6 kB | 3.5 kB | ![]() 142.250.74.131 | |
sycdn.kd-pic6669.com | unknown | 2024-03-20 | 2024-03-23 06:20:14 | 2024-04-18 10:41:03 | 4.2 kB | 1.2 MB | ![]() 172.67.70.54 | |
photo-ht-plus.pbnetcdn.com | unknown | 2014-01-17 | 2018-07-03 12:01:18 | 2023-09-03 13:17:33 | 1.7 kB | 1.3 MB | ![]() 64.210.135.118 | |
op.fi11aa36.com 4 alert(s) on this Host | unknown | unknown | No data | No data | 2.2 kB | 4.1 kB | ![]() 207.148.36.217 | |
fonts.googleapis.com | 8877 | 2005-01-25 | 2013-06-10 22:14:26 | 2024-07-06 19:36:50 | 1.0 kB | 102 kB | ![]() 142.250.74.106 | |
ljdh.live | unknown | 2023-10-26 | 2023-10-26 12:14:57 | 2024-03-20 22:26:13 | 3.4 kB | 306 kB | ![]() 188.114.97.1 | |
av6699.xyz | unknown | 2023-11-07 | 2023-11-07 08:33:27 | 2024-03-23 12:31:58 | 425 B | 40 kB | ![]() 188.114.97.1 | |
ap988.hydzswyxgs.com | unknown | unknown | No data | No data | 2.1 kB | 1.1 kB | ![]() 207.148.47.199 | |
855668.xyz | unknown | 2023-09-05 | 2019-05-18 00:56:56 | 2024-03-31 23:35:52 | 10 kB | 211 kB | ![]() 172.67.162.135 | |
www.qihudh.live | unknown | unknown | No data | No data | 849 B | 6.0 kB | ![]() 188.114.97.1 | |
www.md1234.com | unknown | 2023-09-05 | 2022-08-01 17:13:50 | 2023-11-06 15:09:23 | 418 B | 4.6 kB | ![]() 148.135.23.132 | |
www.dbtdh.live | unknown | 2023-10-26 | 2023-10-26 12:35:40 | 2024-02-28 17:13:15 | 418 B | 4.1 kB | ![]() 188.114.97.1 | |
lamian.info | unknown | 2023-11-07 | 2023-11-12 03:09:15 | 2024-03-25 19:25:24 | 415 B | 5.9 kB | ![]() 188.114.97.1 | |
www.ya1234.xyz | unknown | 2023-11-14 | 2023-11-15 01:21:29 | 2024-03-26 12:46:28 | 429 B | 28 kB | ![]() 188.114.97.1 | |
www.mm123.xyz | unknown | 2023-12-06 | 2021-05-03 09:00:51 | 2023-08-13 20:37:26 | 845 B | 2.8 kB | ![]() 148.135.23.132 | |
www.ym1234.xyz | unknown | 2023-09-05 | 2023-09-05 16:32:00 | 2024-03-02 14:27:12 | 429 B | 55 kB | ![]() 188.114.97.1 | |
feimian.slsltutu.com | unknown | 2022-12-31 | 2023-05-23 08:18:56 | 2024-03-06 11:19:46 | 7.6 kB | 669 kB | ![]() 156.238.194.98 | |
op.addl.top | unknown | unknown | No data | No data | 527 B | 1.3 kB | ![]() 207.148.47.200 | |
img-cf.xvideos-cdn.com | unknown | 2017-08-25 | 2018-09-17 17:10:27 | 2024-06-21 16:59:16 | 5.7 kB | 88 kB | ![]() 195.181.166.15 | |
cdnjs.cloudflare.com | 235 | 2009-02-17 | 2015-04-17 22:46:33 | 2024-07-06 20:16:53 | 447 B | 16 kB | ![]() 104.17.24.14 | |
www.dgdh.live | unknown | 2023-10-26 | 2023-10-26 12:21:01 | 2023-12-14 22:06:04 | 845 B | 8.9 kB | ![]() 142.171.113.15 | |
www.yasedh.com | unknown | unknown | No data | No data | 418 B | 292 B | ![]() 66.29.136.78 | |
www.rszjk.sbs | unknown | unknown | No data | No data | 500 B | 639 B | ![]() 172.67.184.113 | |
www.ljdh.live | unknown | 2023-10-26 | 2023-10-26 12:14:57 | 2024-03-03 05:47:20 | 428 B | 8.9 kB | ![]() 188.114.97.1 | |
static-lvlt.xhcdn.com | 24646 | 2011-04-20 | 2019-09-15 16:41:15 | 2024-02-28 00:26:55 | 459 B | 418 B | ![]() 88.208.45.217 | |
cdn77-pic.xvideos-cdn.com | 12833 | 2017-08-25 | 2018-09-07 00:43:13 | 2024-07-06 20:48:10 | 9.9 kB | 138 kB | ![]() 195.181.166.15 | |
fonts.gstatic.com | unknown | 2008-02-11 | 2014-09-09 02:40:21 | 2024-07-06 19:37:05 | 11 kB | 366 kB | ![]() 216.58.207.227 | |
jquery-10006.pages.dev | unknown | unknown | No data | No data | 840 B | 33 kB | ![]() 188.114.97.1 | |
www.caopaoav.com | unknown | unknown | No data | No data | 865 B | 17 kB | ![]() 188.114.97.1 | |
dilidilis.com | unknown | 2024-03-04 | 2021-08-20 09:53:33 | 2024-03-05 21:15:54 | 421 B | 7.6 kB | ![]() 104.21.23.167 | |
seseall.xyz | unknown | 2023-09-05 | 2023-09-05 16:30:14 | 2024-03-31 19:07:20 | 841 B | 81 kB | ![]() 172.67.161.81 | |
allmimi.xyz | unknown | 2023-08-18 | 2023-08-25 05:30:04 | 2024-03-31 22:49:09 | 415 B | 4.6 kB | ![]() 148.135.113.53 | |
www.hh1234.xyz | unknown | 2023-11-22 | 2023-11-29 18:00:52 | 2024-02-21 05:46:00 | 2.2 kB | 214 kB | ![]() 172.67.180.171 | |
www.dadaall.xyz | unknown | 2023-08-18 | 2023-08-20 07:35:34 | 2024-02-29 22:25:56 | 430 B | 2.0 kB | ![]() 172.67.184.203 | |
j128.ntgdct.com | unknown | unknown | No data | No data | 5.6 kB | 1.4 MB | ![]() 23.90.149.106 | |
www.googletagmanager.com | 75 | 2011-11-11 | 2013-05-22 04:07:37 | 2024-07-06 18:38:46 | 424 B | 315 kB | ![]() 142.250.74.168 | |
www.gizx.top | unknown | unknown | No data | No data | 413 B | 12 kB | ![]() 188.114.96.1 | |
www.girldh.live | unknown | 2023-10-26 | 2023-10-26 12:12:05 | 2024-02-28 17:12:27 | 430 B | 306 kB | ![]() 104.21.76.83 | |
segoudh.live | unknown | 2023-10-26 | 2023-11-23 10:20:10 | 2024-02-22 03:03:01 | 14 kB | 1.2 MB | ![]() 188.114.96.1 | |
22fk.xyz | unknown | unknown | No data | No data | 835 B | 8.5 kB | ![]() 104.21.33.105 | |
static-cdn77.xvideos-cdn.com | 276551 | 2017-08-25 | 2021-10-12 16:09:20 | 2024-07-05 12:51:35 | 1.4 kB | 6.1 kB | ![]() 185.76.9.8 | |
jjdh.live | unknown | 2023-10-26 | 2023-10-26 12:12:28 | 2024-03-21 02:05:57 | 21 kB | 1.6 MB | ![]() 172.67.203.140 | |
yz123.xyz | unknown | 2023-12-06 | 2016-07-19 11:55:19 | 2021-05-21 05:15:37 | 1.3 kB | 4.3 kB | ![]() 148.135.23.132 | |
fl7.69ycc.xyz | unknown | unknown | No data | No data | 421 B | 7.9 kB | ![]() 38.55.97.199 | |
r11.o.lencr.org | unknown | 2020-06-29 | 2024-06-07 07:43:57 | 2024-07-06 18:12:26 | 654 B | 1.8 kB | ![]() 23.36.76.226 | |
www.855168.xyz | unknown | 2023-06-06 | 2023-10-26 12:22:00 | 2024-04-15 18:14:37 | 2.8 kB | 382 kB | ![]() 188.114.97.1 | |
semao.info | unknown | 2023-11-07 | 2019-07-03 14:04:43 | 2024-03-23 23:16:01 | 425 B | 1.5 kB | ![]() 172.67.200.237 |
Related reports
Threat Detection Systems
Public InfoSec YARA rules
No alerts detected
OpenPhish
No alerts detected
PhishTank
No alerts detected
mnemonic secure dns
No alerts detected
Quad9 DNS
| Scan Date | Severity | Indicator | Alert |
|---|---|---|---|
| 2024-07-06 | medium | fi11aa36.com | Sinkholed |
| 2024-07-06 | medium | fi11aa36.com | Sinkholed |
| 2024-07-06 | medium | fi11aa36.com | Sinkholed |
| 2024-07-06 | medium | fi11aa36.com | Sinkholed |
ThreatFox
No alerts detected
JavaScript (13)
| HASH | FROM | Size | First Seen | Last Seen | |
|---|---|---|---|---|---|
| 3dac603f8f78c97273727b68b9a7c211 | DocumentWrite | 74 B | 2024-08-19 | 2024-08-19 | |
Introduced by DocumentWrite First Seen 2024-08-19 Last Seen 2024-08-19 Times Seen 1 Size 74 B (74 bytes) MD5 3dac603f8f78c97273727b68b9a7c211 SHA1 7cc64d9477bc7c1a56ea87c5b5f6234095549a92 Loading... | |||||
| 586c57c5d388fddfd7777480cba3570f | DocumentWrite | 61 B | 2024-08-19 | 2024-08-19 | |
Introduced by DocumentWrite First Seen 2024-08-19 Last Seen 2024-08-19 Times Seen 1 Size 61 B (61 bytes) MD5 586c57c5d388fddfd7777480cba3570f SHA1 5acc47f3ab1c8abb9f2b5de236305415d2254ce4 Loading... | |||||
| b708d7e81d631c836ac365e459a3cc1c | DocumentWrite | 121 B | 2024-08-19 | 2026-03-29 | |
Introduced by DocumentWrite First Seen 2024-08-19 Last Seen 2026-03-29 Times Seen 61 Size 121 B (121 bytes) MD5 b708d7e81d631c836ac365e459a3cc1c SHA1 217eea0ea7ff576cd0c94771680efca26b95912a Loading... | |||||
| 52a2d6de3410523cb99a2be67edef0eb | DocumentWrite | 121 B | 2024-08-19 | 2026-04-03 | |
Introduced by DocumentWrite First Seen 2024-08-19 Last Seen 2026-04-03 Times Seen 129 Size 121 B (121 bytes) MD5 52a2d6de3410523cb99a2be67edef0eb SHA1 b73fb426bb2851fe859ef2a98d766face35ae361 Loading... | |||||
HTTP Transactions (277)
| URL | IP | Response | Size |
|---|





