Report Overview
Visitedpublic
2025-12-02 00:20:29
Tags
Submit Tags
URL
hclips-porn.cfd/hd/fleshiness
Finishing URL
hclips-porn.cfd/
IP / ASN

172.67.158.108
Title
HCLIPS-PORN : HD XXX CLIPS VIDEO TUBE!
Detections
urlquery
0
Network Intrusion Detection
0
Threat Detection Systems
17
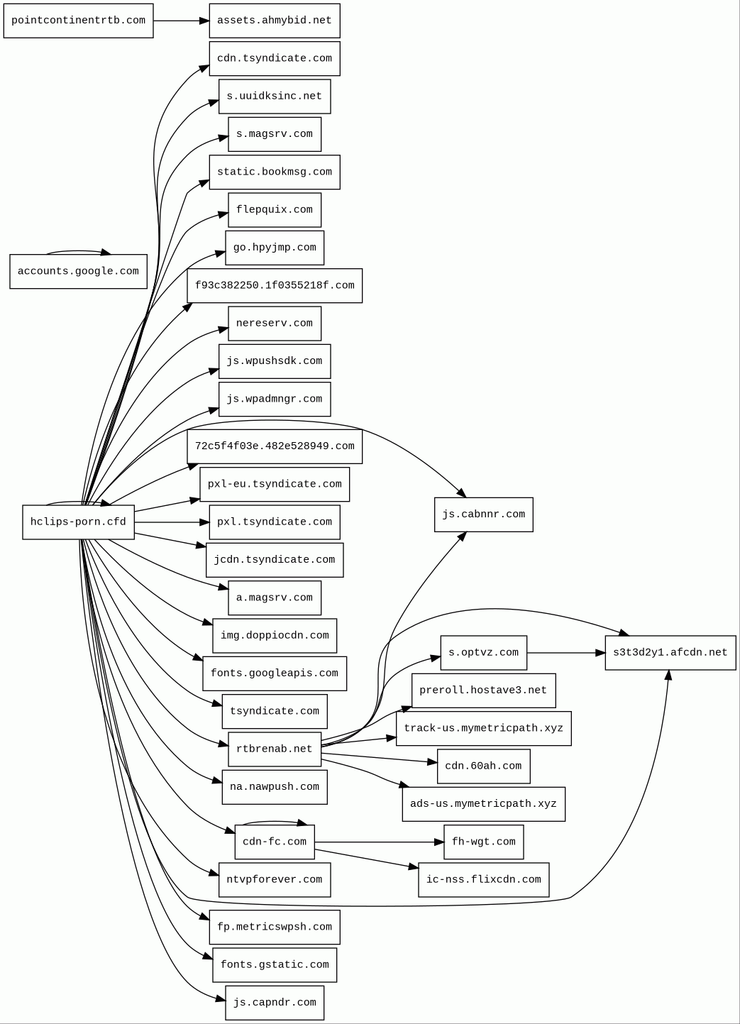
Host Summary
| Host | Rank | Registered | First Seen | Last Seen | Sent | Received | IP | Fingerprints |
|---|---|---|---|---|---|---|---|---|
ads-us.mymetricpath.xyz | unknown | 2025-04-28 | 2025-09-27 | 2025-10-19 | 495 B | 0 B | ![]() 0.0.0.0 | |
hclips-porn.cfd | unknown | 2025-06-05 | 2025-09-03 | 2025-11-29 | 85 kB | 3.5 MB | ![]() 104.21.66.93 | ![]() |
cdn.tsyndicate.com | 40822 | 2017-03-08 | 2017-07-04 | 2025-11-24 | 6.7 kB | 224 kB | ![]() 45.133.44.71 | |
72c5f4f03e.482e528949.com 2 alert(s) on this Host | unknown | 2025-11-02 | 2025-12-02 | 2025-12-02 | 1.7 kB | 690 B | ![]() 45.133.44.53 | |
tsyndicate.com | 1289 | 2017-03-08 | 2017-03-16 | 2025-12-01 | 2.4 kB | 42 kB | ![]() 78.46.88.185 | ![]() |
s3t3d2y1.afcdn.net 9 alert(s) on this Host | unknown | 2022-06-27 | 2025-11-21 | 2025-11-28 | 4.6 kB | 643 kB | ![]() 95.173.205.14 | ![]() |
ic-nss.flixcdn.com | 60032 | 2017-05-17 | 2024-04-26 | 2025-11-25 | 6.4 kB | 506 kB | ![]() 185.76.9.4 | ![]() |
f93c382250.1f0355218f.com 4 alert(s) on this Host | unknown | 2025-11-02 | 2025-12-02 | 2025-12-02 | 11 kB | 66 kB | ![]() 116.202.249.56 | |
a.adspector.io | 213577 | 2023-06-02 | 2024-06-28 | 2025-11-25 | 492 B | 711 B | ![]() 104.21.15.59 | |
fonts.googleapis.com | 313 | 2005-01-25 | 2012-05-23 | 2025-11-30 | 470 B | 3.2 kB | ![]() 142.251.38.106 | |
track-us.mymetricpath.xyz | unknown | 2025-04-28 | 2025-08-21 | 2025-12-01 | 1.7 kB | 0 B | ![]() 0.0.0.0 | |
na.nawpush.com 2 alert(s) on this Host | 175362 | 2020-12-21 | 2020-12-23 | 2025-11-25 | 962 B | 4.3 kB | ![]() 45.133.44.24 | |
cdn.60ah.com | 285202 | 2023-01-18 | 2023-05-16 | 2025-11-26 | 427 B | 2.1 kB | ![]() 45.133.44.24 | |
js.wpadmngr.com 2 alert(s) on this Host | 77954 | 2021-06-02 | 2021-06-02 | 2025-11-25 | 846 B | 295 kB | ![]() 45.133.44.53 | |
flepquix.com | 17067 | 2025-03-10 | 2025-03-24 | 2025-11-26 | 482 B | 322 B | ![]() 159.69.163.100 | |
nereserv.com 2 alert(s) on this Host | 17097 | 2020-12-21 | 2020-12-21 | 2025-12-01 | 606 B | 322 B | ![]() 116.202.204.105 | |
s.optvz.com | 98517 | 2020-03-25 | 2024-10-14 | 2025-11-25 | 1.3 kB | 23 kB | ![]() 95.211.229.245 | |
s.magsrv.com 5 alert(s) on this Host | 47665 | 2023-08-01 | 2023-08-04 | 2025-12-01 | 4.2 kB | 9.1 kB | ![]() 95.211.229.246 | |
js.wpushsdk.com 2 alert(s) on this Host | 210235 | 2021-05-07 | 2021-05-07 | 2025-11-28 | 846 B | 856 kB | ![]() 45.133.44.52 | |
a.magsrv.com 12 alert(s) on this Host | 51490 | 2023-08-01 | 2023-08-04 | 2025-12-01 | 1.7 kB | 744 kB | ![]() 95.173.205.14 | ![]() |
go.hpyjmp.com | 461961 | 2020-01-23 | 2020-08-14 | 2025-11-30 | 1.1 kB | 3.3 kB | ![]() 104.18.40.50 | |
preroll.hostave3.net | 304993 | 2005-09-05 | 2018-02-22 | 2025-11-26 | 1.4 kB | 2.4 kB | ![]() 172.67.145.245 | |
pointcontinentrtb.com | 16265 | 2024-10-14 | 2025-04-20 | 2025-11-25 | 1.6 kB | 16 kB | ![]() 148.251.39.247 | |
fonts.gstatic.com | unknown | 2008-02-11 | 2014-04-02 | 2025-11-30 | 1.1 kB | 58 kB | ![]() 216.58.207.227 | |
pxl-eu.tsyndicate.com | 61788 | 2017-03-08 | 2025-07-17 | 2025-12-01 | 5.8 kB | 591 B | ![]() 94.130.167.182 | |
ntvpforever.com | 18811 | 2021-11-18 | 2021-11-19 | 2025-12-01 | 2.1 kB | 1.4 kB | ![]() 116.202.204.105 | |
fp.metricswpsh.com 4 alert(s) on this Host | 154722 | 2021-10-29 | 2022-04-22 | 2025-12-01 | 2.1 kB | 1.6 kB | ![]() 157.90.84.242 | |
img.doppiocdn.com | 38793 | 2022-02-16 | 2025-02-10 | 2025-12-01 | 917 B | 26 kB | ![]() 104.17.223.114 | |
cdn-fc.com 6 alert(s) on this Host | 18430 | 2023-02-07 | 2023-03-03 | 2025-11-25 | 4.3 kB | 43 kB | ![]() 104.21.88.82 | |
pxl.tsyndicate.com | 83690 | 2017-03-08 | 2017-07-05 | 2025-11-27 | 622 B | 210 B | ![]() 78.46.88.185 | |
fh-wgt.com 6 alert(s) on this Host | 18569 | 2024-10-24 | 2025-03-17 | 2025-11-25 | 1.8 kB | 15 kB | ![]() 104.21.63.35 | |
js.cabnnr.com | 185771 | 2021-08-30 | 2021-08-30 | 2025-11-26 | 862 B | 87 kB | ![]() 45.133.44.52 | |
s.uuidksinc.net | 47808 | 2015-05-05 | 2015-07-20 | 2025-11-24 | 472 B | 563 B | ![]() 31.220.27.134 | |
static.bookmsg.com | 169473 | 2020-09-15 | 2020-11-24 | 2025-11-25 | 983 B | 2.3 kB | ![]() 45.133.44.24 | |
rtbrenab.net | 17910 | 2024-09-23 | 2024-10-01 | 2025-11-29 | 11 kB | 28 kB | ![]() 116.202.60.226 | |
assets.ahmybid.net | 171628 | 2024-12-26 | 2024-12-28 | 2025-11-25 | 433 B | 16 kB | ![]() 45.133.44.25 | |
accounts.google.com | 103 | 1997-09-15 | 2012-05-23 | 2025-11-30 | 1.8 kB | 6.9 kB | ![]() 142.250.147.84 | |
js.capndr.com 2 alert(s) on this Host | 156902 | 2021-08-30 | 2021-08-30 | 2025-11-25 | 832 B | 798 B | ![]() 45.133.44.52 | |
jcdn.tsyndicate.com | 65259 | 2017-03-08 | 2024-09-05 | 2025-11-24 | 443 B | 366 B | ![]() 45.133.44.71 |
Cloudflare (CDN)
Cloudflare is a web-infrastructure and website-security company, providing content-delivery-network services, DDoS mitigation, Internet security, and distributed domain-name-server services.TrafficStars (Advertising)
TrafficStars is a self-served ad network and ad exchange that operates mainly in adult-related verticals.Nginx (Web servers, Reverse proxies)
Nginx is a web server that can also be used as a reverse proxy, load balancer, mail proxy and HTTP cache.Nginx:1.18.0 (Web servers, Reverse proxies)
Nginx is a web server that can also be used as a reverse proxy, load balancer, mail proxy and HTTP cache.CDN77 (CDN)
CDN77 is a content delivery network (CDN).Nginx:1.24.0 (Web servers, Reverse proxies)
Nginx is a web server that can also be used as a reverse proxy, load balancer, mail proxy and HTTP cache.Nginx:1.20.1 (Web servers, Reverse proxies)
Nginx is a web server that can also be used as a reverse proxy, load balancer, mail proxy and HTTP cache.OpenGSE (Web servers)
OpenGSE is a test suite used for testing servlet compliance. It is deployed by using WAR files that are deployed on the server engine.Java (Programming languages)
Java is a class-based, object-oriented programming language that is designed to have as few implementation dependencies as possible.Related reports
Threat Detection Systems
| Detection System | Indicator | Verdict | Alert |
|---|---|---|---|
| Cloudflare DNS | s3t3d2y1.afcdn.net | malicious | Sinkholed |
| DigiCert UltraDNS | fh-wgt.com | malicious | Sinkholed |
| Cloudflare DNS | fh-wgt.com | malicious | Sinkholed |
| Cloudflare DNS | fp.metricswpsh.com | malicious | Sinkholed |
| Cloudflare DNS | s.magsrv.com | malicious | Sinkholed |
| Cloudflare DNS | js.wpushsdk.com | malicious | Sinkholed |
| Cloudflare DNS | js.wpadmngr.com | malicious | Sinkholed |
| Cloudflare DNS | a.magsrv.com | malicious | Sinkholed |
| Hagezi Threat Feed | a.magsrv.com | malicious | Sinkholed |
| DNS0 Zero | a.magsrv.com | malicious | Sinkholed |
| DNS0 Zero | f93c382250.1f0355218f.com | malicious | Sinkholed |
| Cloudflare DNS | nereserv.com | malicious | Sinkholed |
| Hagezi Threat Feed | nereserv.com | malicious | Sinkholed |
| DNS0 Zero | 72c5f4f03e.482e528949.com | malicious | Sinkholed |
| Cloudflare DNS | js.capndr.com | malicious | Sinkholed |
| Cloudflare DNS | cdn-fc.com | malicious | Sinkholed |
| Cloudflare DNS | na.nawpush.com | malicious | Sinkholed |
JavaScript (51)
No JavaScripts
HTTP Transactions (243)
| URL | IP | Response | Size |
|---|






