Report Overview
Visitedpublic
2026-03-18 18:15:50
Tags
Submit Tags
URL
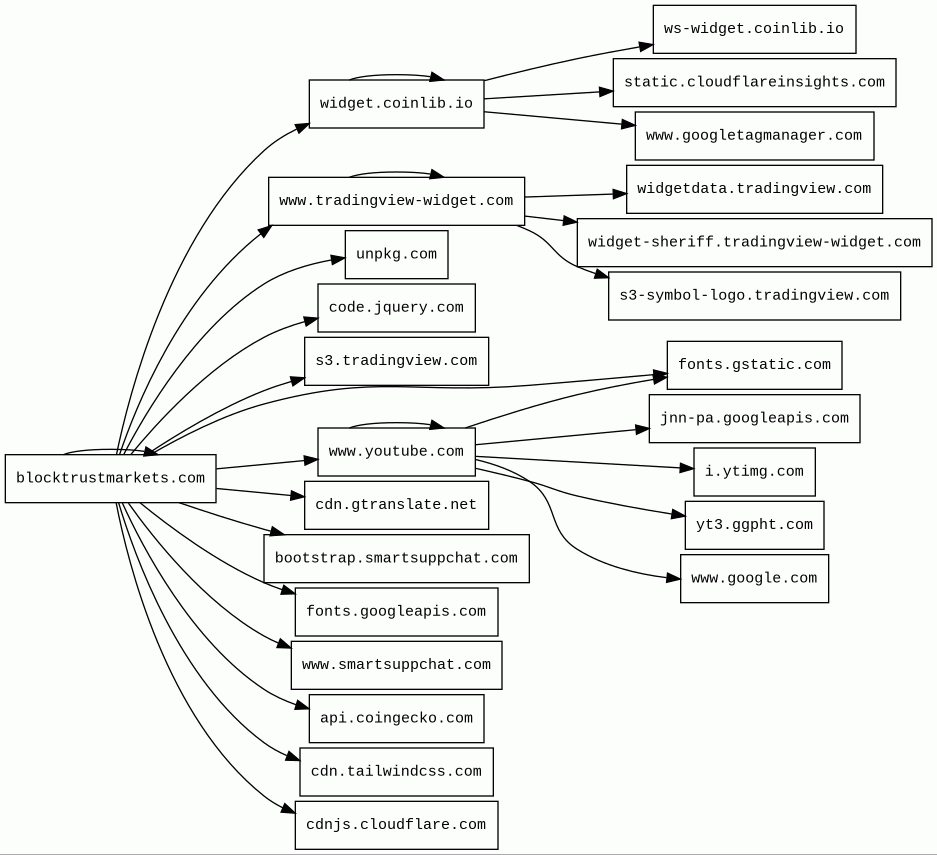
blocktrustmarkets.com/
Finishing URL
blocktrustmarkets.com/
IP / ASN

198.251.83.106
Title
Block Trust Markets | CFD Trading — Trading on Stocks, Gold, Oil, Indices
Detections
urlquery
0
Network Intrusion Detection
0
Threat Detection Systems
1
Host Summary
| Host | Rank | Registered | First Seen | Last Seen | Sent | Received | IP | Fingerprints |
|---|---|---|---|---|---|---|---|---|
blocktrustmarkets.com | unknown | 2026-02-13 | 2026-03-18 | 2026-03-18 | 15 kB | 432 kB | ![]() 198.251.83.106 | ![]() ![]() ![]() |
s3-symbol-logo.tradingview.com | 110931 | 2010-03-20 | 2020-11-23 | 2026-03-13 | 3.1 kB | 10 kB | ![]() 194.242.11.186 | |
fonts.gstatic.com | unknown | 2008-02-11 | 2014-04-02 | 2026-03-15 | 3.3 kB | 279 kB | ![]() 172.217.19.227 | |
widgetdata.tradingview.com | 179381 | 2010-03-20 | 2015-02-20 | 2026-03-13 | 2.1 kB | 672 B | ![]() 93.123.102.178 | |
jnn-pa.googleapis.com | 1579 | 2005-01-25 | 2021-11-16 | 2026-03-16 | 1.2 kB | 1.2 kB | ![]() 142.251.38.106 | |
unpkg.com | 1093 | 2016-01-06 | 2016-01-07 | 2026-03-15 | 869 B | 95 kB | ![]() 104.18.0.22 | ![]() |
widget-sheriff.tradingview-widget.com | 206730 | 2020-06-05 | 2024-02-01 | 2026-03-13 | 1.1 kB | 1.2 kB | ![]() 52.84.50.3 | |
bootstrap.smartsuppchat.com | 425291 | 2014-02-02 | 2018-01-29 | 2026-03-11 | 535 B | 379 B | ![]() 3.67.122.104 | |
cdn.tailwindcss.com | 117330 | 2017-07-20 | 2018-07-09 | 2026-03-16 | 834 B | 816 kB | ![]() 104.26.3.143 | |
s3.tradingview.com | 165395 | 2010-03-20 | 2018-06-24 | 2026-03-13 | 1.4 kB | 44 kB | ![]() 194.242.11.186 | |
cdn.gtranslate.net | 101861 | 2011-05-26 | 2022-11-07 | 2026-03-12 | 888 B | 25 kB | ![]() 104.26.12.42 | |
www.youtube.com 1 alert(s) on this Host | 286 | 2005-02-15 | 2013-04-13 | 2026-03-16 | 4.6 kB | 3.6 MB | ![]() 172.217.19.238 | |
i.ytimg.com | 436 | 2007-12-11 | 2012-10-03 | 2026-03-16 | 455 B | 26 kB | ![]() 172.217.19.246 | |
yt3.ggpht.com | 1275 | 2008-01-16 | 2014-01-15 | 2026-03-16 | 503 B | 4.5 kB | ![]() 142.251.142.225 | |
api.coingecko.com | 442226 | 2014-03-26 | 2018-05-18 | 2026-03-13 | 543 B | 1.3 kB | ![]() 172.66.172.219 | |
cdnjs.cloudflare.com | 1222 | 2009-02-17 | 2012-05-23 | 2026-03-15 | 1.6 kB | 363 kB | ![]() 104.17.24.14 | |
www.googletagmanager.com | 283 | 2011-11-11 | 2012-10-04 | 2026-03-15 | 1.3 kB | 1.1 MB | ![]() 142.251.143.136 | |
fonts.googleapis.com | 313 | 2005-01-25 | 2012-05-23 | 2026-03-15 | 484 B | 13 kB | ![]() 172.217.20.170 | |
www.google.com | 22 | 1997-09-15 | 2015-05-10 | 2026-03-15 | 455 B | 63 kB | ![]() 142.251.152.119 | |
widget.coinlib.io | unknown | 2017-12-05 | 2018-10-03 | 2026-03-17 | 32 kB | 1.6 MB | ![]() 188.114.97.1 | |
www.tradingview-widget.com | 196495 | 2020-06-05 | 2021-04-08 | 2026-03-12 | 50 kB | 2.2 MB | ![]() 194.242.11.186 | ![]() |
ws-widget.coinlib.io | unknown | 2017-12-05 | 2023-05-09 | 2026-03-13 | 3.8 kB | 6.9 kB | ![]() 188.114.96.1 | |
static.cloudflareinsights.com | 4073 | 2019-08-30 | 2019-09-24 | 2026-03-15 | 512 B | 32 kB | ![]() 104.16.79.73 | |
code.jquery.com | 4915 | 2005-12-10 | 2012-05-21 | 2026-03-15 | 429 B | 90 kB | ![]() 151.101.2.137 | |
www.smartsuppchat.com | 491650 | 2014-02-02 | 2017-01-30 | 2026-03-12 | 426 B | 19 kB | ![]() 185.76.9.27 | ![]() |
LiteSpeed (Web servers)
LiteSpeed is a high-scalability web server.jQuery:3.6.0 (JavaScript libraries)
jQuery is a JavaScript library which is a free, open-source software designed to simplify HTML DOM tree traversal and manipulation, as well as event handling, CSS animation, and Ajax.Alpine.js (JavaScript frameworks)
Unpkg (CDN)
Unpkg is a content delivery network for everything on npm.jQuery CDN (CDN)
jQuery CDN is a way to include jQuery in your website without actually downloading and keeping it your website's folder.YouTube (Video players)
YouTube is a video sharing service where users can create their own profile, upload videos, watch, like and comment on other videos.Tailwind CSS (UI frameworks)
Tailwind is a utility-first CSS framework.Amazon Web Services (PaaS)
Amazon Web Services (AWS) is a comprehensive cloud services platform offering compute power, database storage, content delivery and other functionality.Bunny (CDN)
Cloudflare (CDN)
Cloudflare is a web-infrastructure and website-security company, providing content-delivery-network services, DDoS mitigation, Internet security, and distributed domain-name-server services.Fly.io (PaaS)
Fly is a platform for running full stack apps and databases.Amazon CloudFront (CDN)
Amazon CloudFront is a fast content delivery network (CDN) service that securely delivers data, videos, applications, and APIs to customers globally with low latency, high transfer speeds.Vercel (PaaS)
Vercel is a cloud platform for static frontends and serverless functions.jQuery (JavaScript libraries)
jQuery is a JavaScript library which is a free, open-source software designed to simplify HTML DOM tree traversal and manipulation, as well as event handling, CSS animation, and Ajax.Cloudflare Browser Insights (Analytics, RUM)
Cloudflare Browser Insights is a tool that measures the performance of websites from the perspective of users.Google Tag Manager (Tag managers)
Google Tag Manager is a tag management system (TMS) that allows you to quickly and easily update measurement codes and related code fragments collectively known as tags on your website or mobile app.Google Analytics (Analytics)
Google Analytics is a free web analytics service that tracks and reports website traffic.PayPal (Payment processors)
PayPal is an online payments system that supports online money transfers and serves as an electronic alternative to traditional paper methods like checks and money orders.dc.js (JavaScript graphics, JavaScript libraries)
A multi-dimensional charting library built to work natively with crossfilter and rendered using d3.jsNginx (Web servers, Reverse proxies)
Nginx is a web server that can also be used as a reverse proxy, load balancer, mail proxy and HTTP cache.Varnish (Caching)
Varnish is a reverse caching proxy.CDN77 (CDN)
CDN77 is a content delivery network (CDN).Related reports
Threat Detection Systems
| Detection System | Indicator | Verdict | Alert |
|---|---|---|---|
| Private YARA rules | www.youtube.com/s/player/f4f314f0/player_es6.vflset/en_US/base.js | audit | Hunting_JS_WebAssembly |
JavaScript (195)
| HASH | FROM | Size | First Seen | Last Seen | |
|---|---|---|---|---|---|
| c92a10324374fac681719d63979d00fe | DocumentWrite | 4 B | 2024-08-20 | 2026-03-23 | |
Introduced by DocumentWrite First Seen 2024-08-20 Last Seen 2026-03-23 Times Seen 14844 Size 4 B (4 bytes) MD5 c92a10324374fac681719d63979d00fe SHA1 aee655773d856fb038536adcfd6472fc7543463e Loading... | |||||
HTTP Transactions (226)
| URL | IP | Response | Size |
|---|










