Report Overview
Visitedpublic
2025-10-05 07:52:54
Tags
Submit Tags
URL
getcomics.org
Finishing URL
getcomics.org/
IP / ASN

172.67.213.233
Title
GetComics – GetComics is an awesome place to download DC, Marvel, Image, Dark Horse, Dynamite, IDW, Oni, Valiant, Zenescope and many more Comics totally for FREE.
Detections
urlquery
0
Network Intrusion Detection
0
Threat Detection Systems
1
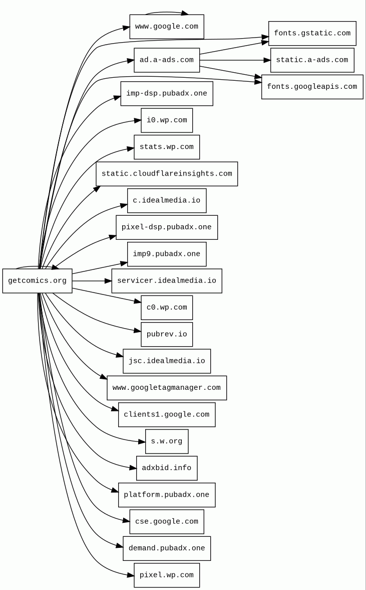
Host Summary
| Host | Rank | Registered | First Seen | Last Seen | Sent | Received | IP | Fingerprints |
|---|---|---|---|---|---|---|---|---|
i0.wp.com | 841 | 1997-03-28 | 2013-09-17 | 2025-09-28 | 11 kB | 1.0 MB | ![]() 192.0.77.2 | |
stats.wp.com | 22660 | 1997-03-28 | 2017-01-30 | 2025-09-28 | 410 B | 4.3 kB | ![]() 192.0.76.3 | |
pixel.wp.com | 22824 | 1997-03-28 | 2017-01-30 | 2025-09-28 | 558 B | 251 B | ![]() 192.0.76.3 | |
fonts.gstatic.com | unknown | 2008-02-11 | 2014-04-02 | 2025-09-28 | 1.6 kB | 82 kB | ![]() 142.250.74.99 | |
static.cloudflareinsights.com | 4073 | 2019-08-30 | 2019-09-24 | 2025-09-28 | 504 B | 20 kB | ![]() 104.16.79.73 | |
clients1.google.com | 5018 | 1997-09-15 | 2013-02-01 | 2025-09-30 | 439 B | 182 B | ![]() 142.250.74.46 | |
static.a-ads.com | 212861 | 2012-07-07 | 2013-06-01 | 2025-09-29 | 470 B | 518 kB | ![]() 136.243.35.166 | |
cse.google.com | 24084 | 1997-09-15 | 2015-03-18 | 2025-09-29 | 856 B | 164 kB | ![]() 142.250.74.46 | |
servicer.idealmedia.io | 376090 | 2018-08-02 | 2019-03-14 | 2025-10-01 | 2.1 kB | 1.0 kB | ![]() 104.18.140.15 | |
ad.a-ads.com | 80794 | 2012-07-07 | 2013-04-19 | 2025-09-30 | 532 B | 15 kB | ![]() 136.243.35.166 | ![]() |
fonts.googleapis.com | 313 | 2005-01-25 | 2012-05-23 | 2025-09-28 | 967 B | 15 kB | ![]() 142.250.74.74 | |
c.idealmedia.io | 380903 | 2018-08-02 | 2019-03-14 | 2025-10-01 | 655 B | 399 B | ![]() 104.18.140.15 | |
pixel-dsp.pubadx.one | 395986 | 2024-01-17 | 2024-10-15 | 2025-09-26 | 1.0 kB | 1.0 kB | ![]() 104.26.10.54 | |
adxbid.info 1 alert(s) on this Host | 21236 | 2019-10-24 | 2019-10-29 | 2025-10-02 | 415 B | 629 kB | ![]() 172.67.138.13 | |
c0.wp.com | 63915 | 1997-03-28 | 2018-09-24 | 2025-09-28 | 3.1 kB | 153 kB | ![]() 192.0.77.37 | |
imp9.pubadx.one | 185792 | 2024-01-17 | 2024-07-27 | 2025-09-29 | 1.7 kB | 1.4 kB | ![]() 104.26.10.54 | |
jsc.idealmedia.io | 400722 | 2018-08-02 | 2018-08-19 | 2025-10-03 | 419 B | 446 kB | ![]() 104.18.140.15 | |
getcomics.org | 61567 | 2017-05-24 | 2017-05-24 | 2025-09-02 | 9.6 kB | 429 kB | ![]() 104.21.37.221 | |
www.google.com | 22 | 1997-09-15 | 2015-05-10 | 2025-09-28 | 2.3 kB | 356 kB | ![]() 142.250.74.36 | |
demand.pubadx.one | 361884 | 2024-01-17 | 2024-10-15 | 2025-09-26 | 2.2 kB | 34 kB | ![]() 104.26.10.54 | |
pubrev.io | 88329 | 2024-06-27 | 2025-06-23 | 2025-09-26 | 427 B | 106 kB | ![]() 172.67.155.177 | |
imp-dsp.pubadx.one | 394526 | 2024-01-17 | 2024-10-15 | 2025-09-26 | 1.7 kB | 1.0 kB | ![]() 104.26.10.54 | |
s.w.org | 27695 | 1993-12-01 | 2017-01-30 | 2025-09-28 | 453 B | 1.5 kB | ![]() 192.0.77.48 | |
www.googletagmanager.com | 283 | 2011-11-11 | 2012-10-04 | 2025-09-28 | 434 B | 423 kB | ![]() 142.250.74.104 | |
platform.pubadx.one | 172120 | 2024-01-17 | 2024-06-24 | 2025-09-29 | 2.7 kB | 44 kB | ![]() 104.26.10.54 |
Nginx (Web servers, Reverse proxies)
Nginx is a web server that can also be used as a reverse proxy, load balancer, mail proxy and HTTP cache.Cloudflare (CDN)
Cloudflare is a web-infrastructure and website-security company, providing content-delivery-network services, DDoS mitigation, Internet security, and distributed domain-name-server services.Amazon Web Services (PaaS)
Amazon Web Services (AWS) is a comprehensive cloud services platform offering compute power, database storage, content delivery and other functionality.Google Web Server (Web servers)
Phusion Passenger (Web servers)
Phusion Passenger is a free web server and application server with support for Ruby, Python and Node.js.jQuery Migrate (JavaScript libraries)
Query Migrate is a javascript library that allows you to preserve the compatibility of your jQuery code developed for versions of jQuery older than 1.9.Google Analytics (Analytics)
Google Analytics is a free web analytics service that tracks and reports website traffic.Cloudflare Browser Insights (Analytics, RUM)
Cloudflare Browser Insights is a tool that measures the performance of websites from the perspective of users.jQuery (JavaScript libraries)
jQuery is a JavaScript library which is a free, open-source software designed to simplify HTML DOM tree traversal and manipulation, as well as event handling, CSS animation, and Ajax.PHP (Programming languages)
PHP is a general-purpose scripting language used for web development.WordPress:6.8.3 (CMS, Blogs)
WordPress is a free and open-source content management system written in PHP and paired with a MySQL or MariaDB database. Features include a plugin architecture and a template system.MySQL (Databases)
MySQL is an open-source relational database management system.Related reports
Threat Detection Systems
| Detection System | Indicator | Verdict | Alert |
|---|---|---|---|
| Nextron YARA rules | adxbid.info/getcomicsorgbg.js | malware | Unique code from Jetriz, Swid & Jeniva of the Tetris framework |
JavaScript (52)
| HASH | FROM | Size | First Seen | Last Seen | |
|---|---|---|---|---|---|
| 3e3efd79b3e264f6556c167694441bf5 | DocumentWrite | 1.6 kB | 2024-08-30 | 2026-04-24 | |
Introduced by DocumentWrite First Seen 2024-08-30 Last Seen 2026-04-24 Times Seen 5990 Size 1.6 kB (1628 bytes) MD5 3e3efd79b3e264f6556c167694441bf5 SHA1 392ce3b94f4dab72da564d9d5b2b5135b96efb71 Loading... | |||||
HTTP Transactions (89)
| URL | IP | Response | Size |
|---|


