Report Overview
Visitedpublic
2025-09-27 14:35:22
Tags
Submit Tags
URL
trendyhavenplace.com/trendy/?trendy=https://dhgate.com/?f=bm|aff|yfaf|1667219|1667219_1678769_982432|L68c80368e4b03eaf790d7312|&|w9920koc6d4upe1d3rk0h517|
Finishing URL
www.dhgate.com/?f=bm|aff|yfaf|1667219|1667219_1678769_982432|L68c80368e4b03eaf790d7312|&|w9920koc6d4upe1d3rk0h517|=
IP / ASN

104.21.49.153
Title
DHgate - Buy China Wholesale Products Online Shopping from China Suppliers.
Detections
urlquery
0
Network Intrusion Detection
0
Threat Detection Systems
0
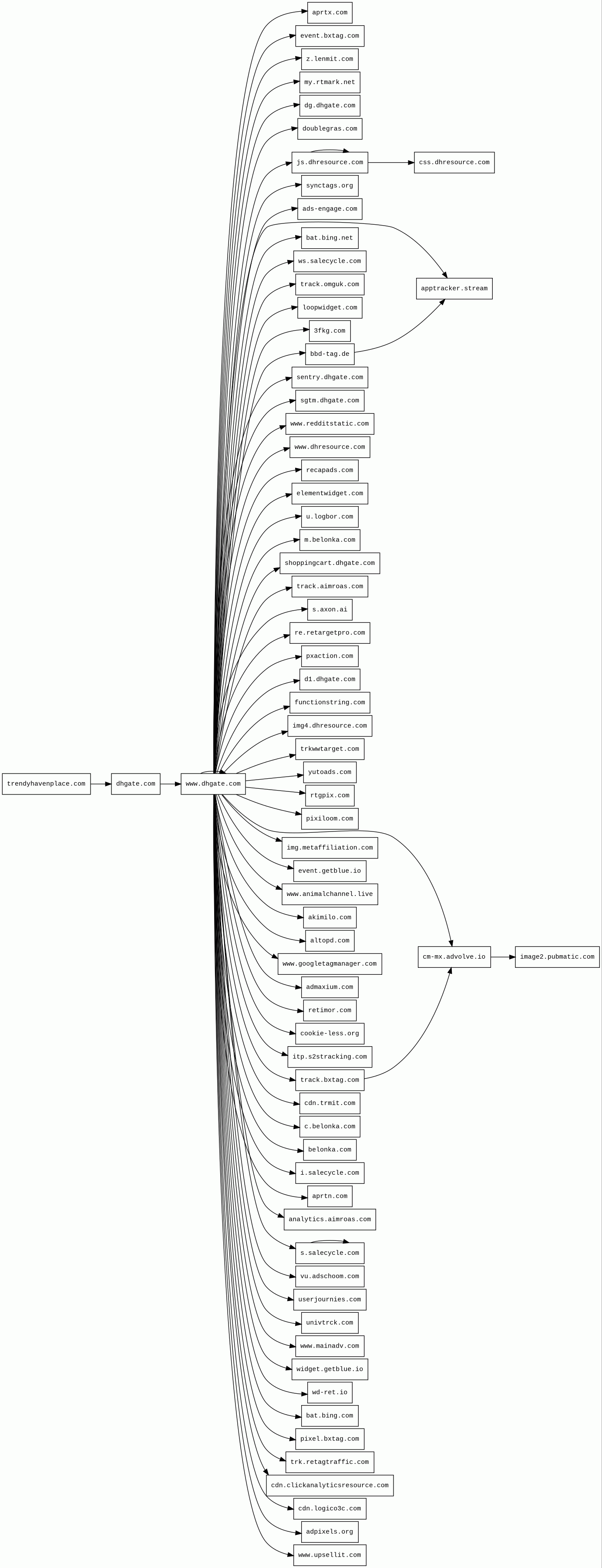
Host Summary
| Host | Rank | Registered | First Seen | Last Seen | Sent | Received | IP | Fingerprints |
|---|---|---|---|---|---|---|---|---|
event.getblue.io | 247192 | 2017-09-26 | 2017-10-09 | 2025-09-22 | 1.6 kB | 17 kB | ![]() 54.232.71.83 | |
dg.dhgate.com | 209535 | 2004-09-21 | 2016-01-13 | 2025-09-22 | 2.5 kB | 908 B | ![]() 2.18.174.64 | ![]() |
widget.getblue.io | 268176 | 2017-09-26 | 2020-04-22 | 2025-09-22 | 632 B | 903 B | ![]() 54.232.71.83 | |
s.salecycle.com | 185567 | 2006-06-23 | 2017-09-06 | 2025-09-22 | 1.5 kB | 143 kB | ![]() 13.226.244.82 | |
sentry.dhgate.com | 1451631 | 2004-09-21 | 2023-07-21 | 2025-09-22 | 1.2 kB | 1.6 kB | ![]() 43.175.134.118 | |
yutoads.com | 246752 | 2024-07-21 | 2024-09-09 | 2025-09-22 | 852 B | 9.5 kB | ![]() 13.238.135.87 | |
trendyhavenplace.com | 523643 | 2023-10-18 | 2023-12-16 | 2025-09-22 | 1.3 kB | 322 kB | ![]() 172.67.164.188 | |
www.animalchannel.live | 2173548 | 2024-05-27 | 2024-09-20 | 2025-09-22 | 615 B | 0 B | ![]() 0.0.0.0 | |
m.belonka.com | 1528713 | 2018-09-19 | 2019-01-17 | 2025-09-22 | 422 B | 4.5 kB | ![]() 172.67.137.48 | |
track.omguk.com | 303293 | 2003-05-19 | 2012-09-30 | 2025-09-22 | 596 B | 1.3 kB | ![]() 54.154.72.221 | |
cdn.logico3c.com | 1502751 | 2017-09-18 | 2022-08-10 | 2025-09-22 | 429 B | 4.6 kB | ![]() 172.67.150.171 | |
www.dhresource.com | 375094 | 2010-08-13 | 2012-07-08 | 2025-09-22 | 7.7 kB | 446 kB | ![]() 104.18.9.221 | ![]() |
aprtn.com | 59274 | 2015-05-12 | 2017-01-29 | 2025-09-23 | 438 B | 1.9 kB | ![]() 88.208.1.235 | |
cookie-less.org | 188112 | 2023-02-13 | 2023-02-14 | 2025-09-22 | 1.5 kB | 3.6 kB | ![]() 104.21.29.110 | |
itp.s2stracking.com | 1659261 | 2019-11-29 | 2022-09-13 | 2025-09-23 | 1.5 kB | 3.6 kB | ![]() 172.67.210.27 | |
recapads.com | 224289 | 2023-08-22 | 2023-08-29 | 2025-09-22 | 2.0 kB | 3.5 kB | ![]() 159.223.87.66 | |
vu.adschoom.com | 1620425 | 2009-05-25 | 2017-01-30 | 2025-09-22 | 1.3 kB | 1.9 kB | ![]() 95.131.137.7 | |
event.bxtag.com | 366333 | 2024-10-10 | 2024-10-10 | 2025-09-22 | 2.4 kB | 855 B | ![]() 54.83.116.156 | |
pxaction.com | 91720 | 2018-11-09 | 2019-04-24 | 2025-09-22 | 403 B | 607 B | ![]() 172.67.184.165 | |
elementwidget.com | 106612 | 2023-11-29 | 2024-01-22 | 2025-09-22 | 933 B | 5.4 kB | ![]() 104.21.19.105 | |
belonka.com | 68338 | 2018-09-19 | 2018-11-01 | 2025-09-22 | 404 B | 1.0 kB | ![]() 172.67.137.48 | |
pixiloom.com | 240571 | 2023-08-19 | 2023-08-25 | 2025-09-22 | 2.6 kB | 3.8 kB | ![]() 66.29.136.34 | |
adpixels.org | 189463 | 2023-02-13 | 2023-03-15 | 2025-09-22 | 1.5 kB | 3.6 kB | ![]() 104.21.31.19 | |
ws.salecycle.com | 204981 | 2006-06-23 | 2018-05-25 | 2025-09-22 | 692 B | 254 B | ![]() 54.154.197.240 | |
i.salecycle.com | 196249 | 2006-06-23 | 2016-04-23 | 2025-09-22 | 587 B | 360 B | ![]() 34.246.29.215 | |
cdn.clickanalyticsresource.com | 1586971 | 2019-02-17 | 2022-07-12 | 2025-09-22 | 1.5 kB | 3.7 kB | ![]() 172.67.198.103 | |
z.lenmit.com | 953051 | 2015-11-03 | 2017-01-30 | 2025-09-23 | 427 B | 6.9 kB | ![]() 103.228.171.247 | |
u.logbor.com | 1645628 | 2016-09-15 | 2017-01-30 | 2025-09-22 | 1.0 kB | 6.6 kB | ![]() 89.185.43.130 | |
aprtx.com | 86762 | 2014-07-14 | 2014-11-07 | 2025-09-23 | 1.0 kB | 15 kB | ![]() 88.208.4.193 | |
sgtm.dhgate.com | 1396249 | 2004-09-21 | 2023-06-06 | 2025-09-22 | 4.8 kB | 503 B | ![]() 216.239.38.21 | |
analytics.aimroas.com | 1382980 | 2024-05-28 | 2024-10-08 | 2025-09-23 | 1.2 kB | 1.0 kB | ![]() 172.67.154.19 | |
c.belonka.com | 1532100 | 2018-09-19 | 2019-01-17 | 2025-09-22 | 751 B | 701 B | ![]() 172.67.137.48 | |
cm-mx.advolve.io | 86386 | 2025-05-27 | 2025-07-27 | 2025-09-22 | 500 B | 1.6 kB | ![]() 110.238.85.154 | |
bbd-tag.de | 203880 | unknown | 2017-07-11 | 2025-09-22 | 437 B | 236 B | ![]() 82.223.103.149 | |
js.dhresource.com | 571435 | 2010-08-13 | 2014-03-26 | 2025-09-22 | 49 kB | 3.2 MB | ![]() 104.18.9.221 | ![]() |
www.mainadv.com | 273571 | 2007-09-14 | 2012-10-01 | 2025-09-23 | 428 B | 28 kB | ![]() 172.67.159.95 | |
re.retargetpro.com | 3163599 | 2023-07-06 | 2023-08-06 | 2025-09-22 | 1.9 kB | 4.8 kB | ![]() 152.42.227.166 | |
bat.bing.com | 2924 | 1996-01-29 | 2014-04-08 | 2025-09-21 | 2.4 kB | 56 kB | ![]() 150.171.27.10 | |
bat.bing.net | 24312 | 1997-09-03 | 2023-11-04 | 2025-09-21 | 529 B | 525 B | ![]() 150.171.28.10 | |
rtgpix.com | 277336 | 2018-02-09 | 2018-03-15 | 2025-09-22 | 441 B | 238 B | ![]() 138.197.50.76 | ![]() |
track.bxtag.com | 639979 | 2024-10-10 | 2024-12-04 | 2025-09-22 | 509 B | 272 B | ![]() 8.221.115.60 | |
trkwwtarget.com | 94334 | 2020-03-30 | 2020-05-20 | 2025-09-23 | 2.4 kB | 3.6 kB | ![]() 34.102.156.140 | |
ads-engage.com | 197473 | 2022-06-20 | 2022-06-20 | 2025-09-22 | 1.5 kB | 3.6 kB | ![]() 104.21.28.73 | |
www.upsellit.com | 55826 | 2005-01-15 | 2017-01-30 | 2025-09-22 | 842 B | 694 B | ![]() 34.117.39.58 | |
univtrck.com | 82241 | 2025-03-21 | 2025-03-24 | 2025-09-21 | 539 B | 490 B | ![]() 3.106.81.112 | |
retimor.com | 213687 | 2019-02-06 | 2019-02-10 | 2025-09-22 | 425 B | 263 B | ![]() 104.248.36.113 | |
shoppingcart.dhgate.com | 511481 | 2004-09-21 | 2015-11-20 | 2025-09-22 | 14 kB | 5.8 kB | ![]() 2.18.174.64 | ![]() |
functionstring.com | 1655528 | 2023-08-09 | 2023-09-11 | 2025-09-22 | 945 B | 5.4 kB | ![]() 104.21.37.55 | |
img.metaffiliation.com | 886642 | 2003-05-06 | 2013-04-18 | 2025-09-22 | 423 B | 50 kB | ![]() 138.113.181.177 | |
dhgate.com | 5419 | 2004-09-21 | 2014-06-12 | 2025-09-22 | 579 B | 321 kB | ![]() 23.52.86.213 | |
synctags.org | 190891 | 2023-02-13 | 2023-02-14 | 2025-09-22 | 1.5 kB | 3.6 kB | ![]() 104.21.49.99 | |
css.dhresource.com | 608527 | 2010-08-13 | 2014-03-26 | 2025-09-22 | 655 B | 115 kB | ![]() 104.18.9.221 | ![]() |
s.axon.ai | 43999 | unknown | 2024-08-17 | 2025-09-22 | 405 B | 11 kB | ![]() 34.54.197.252 | |
admaxium.com | 76037 | 2017-12-18 | 2018-03-20 | 2025-09-22 | 426 B | 842 B | ![]() 104.18.0.62 | |
www.redditstatic.com | 5235 | 2011-11-09 | 2012-06-30 | 2025-09-21 | 916 B | 85 kB | ![]() 199.232.173.140 | |
wd-ret.io | 202367 | 2023-01-22 | 2023-03-16 | 2025-09-22 | 2.3 kB | 12 kB | ![]() 174.138.17.178 | |
pixel.bxtag.com | 376415 | 2024-10-10 | 2024-10-10 | 2025-09-22 | 898 B | 34 kB | ![]() 3.164.68.71 | |
www.googletagmanager.com | 283 | 2011-11-11 | 2012-10-04 | 2025-09-21 | 2.2 kB | 2.0 MB | ![]() 142.250.178.40 | |
3fkg.com | 210136 | 2024-09-23 | 2024-10-07 | 2025-09-22 | 434 B | 169 B | ![]() 187.108.195.208 | |
akimilo.com | 208503 | 2019-02-06 | 2019-04-05 | 2025-09-22 | 425 B | 263 B | ![]() 104.248.36.113 | |
altopd.com | 224745 | 2018-12-14 | 2019-06-12 | 2025-09-22 | 802 B | 1.2 kB | ![]() 104.21.11.31 | |
my.rtmark.net | 43911 | 2014-10-29 | 2015-02-04 | 2025-09-21 | 1.2 kB | 2.1 kB | ![]() 172.64.146.234 | |
loopwidget.com | 111042 | 2024-05-07 | 2024-12-04 | 2025-09-22 | 927 B | 5.4 kB | ![]() 172.67.172.23 | |
img4.dhresource.com | 503593 | 2010-08-13 | 2022-08-14 | 2025-09-22 | 34 kB | 384 kB | ![]() 104.18.9.221 | ![]() |
userjournies.com | 170771 | 2022-06-20 | 2022-06-20 | 2025-09-23 | 1.5 kB | 10 kB | ![]() 172.67.132.130 | |
apptracker.stream | 199612 | 2017-09-20 | 2017-09-21 | 2025-09-22 | 449 B | 818 B | ![]() 82.223.103.149 | |
doublegras.com | 240078 | 2024-08-16 | 2024-08-19 | 2025-09-22 | 1.8 kB | 9.0 kB | ![]() 84.38.183.75 | |
d1.dhgate.com | 558408 | 2004-09-21 | 2017-01-29 | 2025-09-22 | 150 kB | 15 kB | ![]() 43.175.134.118 | |
cdn.trmit.com | 1699062 | 2014-10-22 | 2017-01-29 | 2025-09-22 | 428 B | 6.2 kB | ![]() 5.187.5.108 | |
track.aimroas.com | 1619842 | 2024-05-28 | 2024-11-22 | 2025-09-22 | 846 B | 10 kB | ![]() 172.67.154.19 | |
www.dhgate.com | 30067 | 2004-09-21 | 2015-07-17 | 2025-09-22 | 40 kB | 531 kB | ![]() 2.18.174.64 | ![]() |
trk.retagtraffic.com | 2777561 | 2024-04-17 | 2024-04-26 | 2025-09-22 | 439 B | 1.8 kB | ![]() 104.21.8.44 |
OpenResty (Web servers)
OpenResty is a web platform based on nginx which can run Lua scripts using its LuaJIT engine.Nginx (Web servers, Reverse proxies)
Nginx is a web server that can also be used as a reverse proxy, load balancer, mail proxy and HTTP cache.Envoy (Reverse proxies)
Envoy is an open-source edge and service proxy, designed for cloud-native applications.Amazon CloudFront (CDN)
Amazon CloudFront is a fast content delivery network (CDN) service that securely delivers data, videos, applications, and APIs to customers globally with low latency, high transfer speeds.Amazon Web Services (PaaS)
Amazon Web Services (AWS) is a comprehensive cloud services platform offering compute power, database storage, content delivery and other functionality.Amazon S3 (CDN)
Amazon S3 or Amazon Simple Storage Service is a service offered by Amazon Web Services (AWS) that provides object storage through a web service interface.Cloudflare (CDN)
Cloudflare is a web-infrastructure and website-security company, providing content-delivery-network services, DDoS mitigation, Internet security, and distributed domain-name-server services.Google Cloud Storage (Miscellaneous)
Google Cloud Storage allows world-wide storage and retrieval of any amount of data at any time.Google Cloud (IaaS)
Google Cloud is a suite of cloud computing services.Cloudflare Bot Management (Security)
Cloudflare bot management solution identifies and mitigates automated traffic to protect websites from bad bots.Express (Web frameworks, Web servers)
Express is a web application framework for Node.js, released as free and open-source software under the MIT License. It is designed for building web applications and APIs.Node.js (Programming languages)
Node.js is an open-source, cross-platform, JavaScript runtime environment that executes JavaScript code outside a web browser.Nginx:1.16.0 (Web servers, Reverse proxies)
Nginx is a web server that can also be used as a reverse proxy, load balancer, mail proxy and HTTP cache.Google Cloud CDN (CDN)
Cloud CDN uses Google's global edge network to serve content closer to users.Nginx:1.14.0 (Web servers, Reverse proxies)
Nginx is a web server that can also be used as a reverse proxy, load balancer, mail proxy and HTTP cache.Ubuntu (Operating systems)
Ubuntu is a free and open-source operating system on Linux for the enterprise server, desktop, cloud, and IoT.Java (Programming languages)
Java is a class-based, object-oriented programming language that is designed to have as few implementation dependencies as possible.Akamai Bot Manager (Security)
Akamai Bot Manager detect bots using device fingerprinting bot signatures.Akamai (CDN)
Akamai is global content delivery network (CDN) services provider for media and software delivery, and cloud security solutions.Varnish (Caching)
Varnish is a reverse caching proxy.Google Tag Manager (Tag managers)
Google Tag Manager is a tag management system (TMS) that allows you to quickly and easily update measurement codes and related code fragments collectively known as tags on your website or mobile app.Ant Design (UI frameworks)
Ant Design is a UI library that can be used with data flow solutions and application frameworks in any React ecosystem.Related reports
Threat Detection Systems
No alerts detected
JavaScript (279)
No JavaScripts
HTTP Transactions (317)
| URL | IP | Response | Size |
|---|














