Report Overview
Visitedpublic
2025-12-25 06:01:58
Tags
Submit Tags
URL
a5b6c7d8.yinlege.xyz/
Finishing URL
a5b6c7d8.yinlege.xyz/
IP / ASN
38.147.104.26
#174 COGENT-174
Title
--淫乐阁,短视频,搞笑视频,视频分享,免费视频,在线视频,预告片-提供最新最快的视频分享数据

Detections

urlquery
0
Network Intrusion Detection
1
Threat Detection Systems
5

Host Summary

HostRankRegisteredFirst SeenLast Seen
huawei.heidh17.shop
unknownunknownNo dataNo data
k4v.ririxian.buzz
unknownunknownNo dataNo data
w2slj.welfare99.one
unknown2025-02-142025-10-062025-10-06
a7b8c9d0.dljzy5.top
unknownunknownNo dataNo data
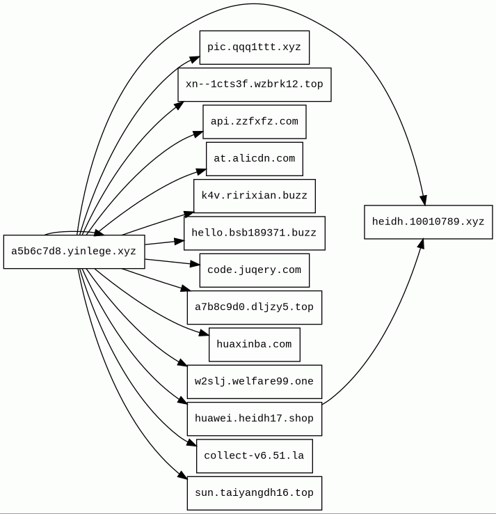
a5b6c7d8.yinlege.xyz
unknown2025-06-082025-12-252025-12-25
at.alicdn.com
960842008-06-252013-11-282025-12-22
huaxinba.com
4811767unknownNo dataNo data
sun.taiyangdh16.top
unknownunknownNo dataNo data
collect-v6.51.la
3486462005-01-172021-03-082025-12-22
pic.qqq1ttt.xyz
unknown2024-01-172024-04-182025-12-21
code.juqery.com
unknown2025-05-172025-05-232025-11-22
xn--1cts3f.wzbrk12.top
unknown2025-07-162025-11-232025-11-23
api.zzfxfz.com
36379172024-07-012025-05-092025-12-21
heidh.10010789.xyz
unknown2025-08-272025-12-252025-12-25
hello.bsb189371.buzz
unknown2025-06-182025-12-252025-12-25

Related reports

Network Intrusion Detection Systems

Suricata /w Emerging Threats Pro

SeveritySource IPDestination IPAlert
low
172.18.0.22
74.125.250.129
ET INFO Session Traversal Utilities for NAT (STUN Binding Request On Non-Standard High Port)
Threat Detection Systems
Detection SystemIndicatorVerdictAlert
DNS4EUxn--1cts3f.wzbrk12.topmalicious
Sinkholed
DNS0 Zeroxn--1cts3f.wzbrk12.topmalicious
Sinkholed
DNS0 Zerosun.taiyangdh16.topmalicious
Sinkholed
DNS0 Zeroa7b8c9d0.dljzy5.topmalicious
Sinkholed
DNS4EUa7b8c9d0.dljzy5.topmalicious
Sinkholed

JavaScript (16)

HTTP Transactions (31)

URLIPResponseSize