Report Overview
Visitedpublic
2026-01-16 03:39:35
Tags
Submit Tags
URL
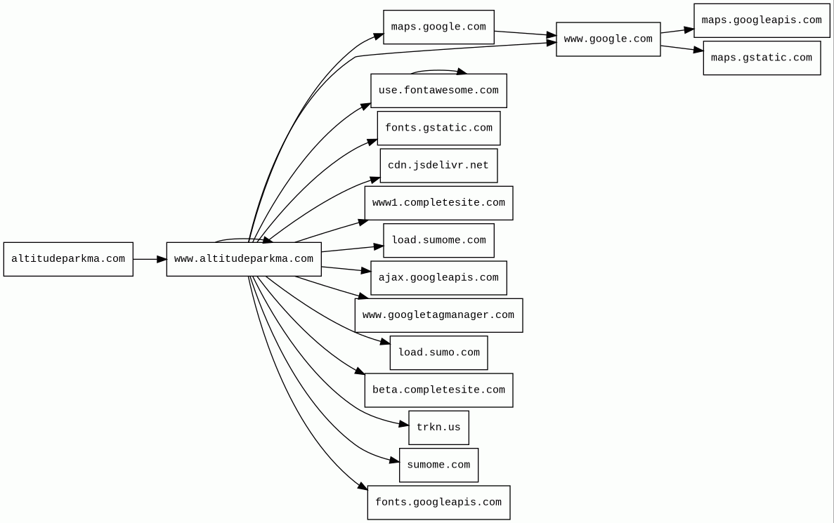
altitudeparkma.com
Finishing URL
www.altitudeparkma.com/
IP / ASN

140.150.208.126
Title
Altitude Trampoline Park - Billerica, MA - Altitude Trampoline Park - Billerica
Detections
urlquery
0
Network Intrusion Detection
0
Threat Detection Systems
1
Host Summary
| Host | Rank | Registered | First Seen | Last Seen | Sent | Received | IP | Fingerprints |
|---|---|---|---|---|---|---|---|---|
www1.completesite.com | unknown | 2001-04-03 | 2017-02-06 | 2025-11-13 | 947 B | 18 kB | ![]() 140.150.208.126 | ![]() |
fonts.googleapis.com | 313 | 2005-01-25 | 2012-05-23 | 2026-01-11 | 477 B | 16 kB | ![]() 142.250.178.42 | |
www.googletagmanager.com | 283 | 2011-11-11 | 2012-10-04 | 2026-01-11 | 909 B | 700 kB | ![]() 142.251.38.104 | |
maps.google.com | 76 | 1997-09-15 | 2012-09-10 | 2026-01-12 | 792 B | 3.4 kB | ![]() 142.250.74.110 | |
beta.completesite.com | unknown | 2001-04-03 | 2026-01-16 | 2026-01-16 | 916 B | 12 kB | ![]() 140.150.208.126 | ![]() |
maps.googleapis.com 1 alert(s) on this Host | 3442 | 2005-01-25 | 2012-05-22 | 2026-01-11 | 3.2 kB | 766 kB | ![]() 142.250.74.138 | |
www.altitudeparkma.com | unknown | 2014-10-17 | 2026-01-16 | 2026-01-16 | 17 kB | 2.9 MB | ![]() 140.150.208.126 | ![]() |
fonts.gstatic.com | unknown | 2008-02-11 | 2014-04-02 | 2026-01-11 | 2.2 kB | 176 kB | ![]() 216.58.207.227 | |
ajax.googleapis.com | 3691 | 2005-01-25 | 2012-05-22 | 2026-01-11 | 452 B | 98 kB | ![]() 142.250.178.106 | |
cdn.jsdelivr.net | 1678 | 2012-05-16 | 2012-09-30 | 2026-01-11 | 476 B | 74 kB | ![]() 104.16.174.226 | |
load.sumo.com | 356447 | 1994-12-12 | 2017-02-08 | 2026-01-16 | 409 B | 4.7 kB | ![]() 194.242.11.186 | |
altitudeparkma.com | unknown | 2014-10-17 | 2026-01-16 | 2026-01-16 | 487 B | 46 kB | ![]() 140.150.208.126 | ![]() |
trkn.us | 6675 | 2014-10-01 | 2015-04-07 | 2026-01-15 | 1.1 kB | 1.3 kB | ![]() 2.22.225.106 | |
load.sumome.com | 192320 | 2013-12-06 | 2017-01-30 | 2026-01-15 | 2.6 kB | 2.7 MB | ![]() 194.242.11.186 | |
sumome.com | 22645 | 2013-12-06 | 2017-01-30 | 2026-01-14 | 3.4 kB | 7.5 kB | ![]() 100.23.49.213 | |
www.google.com | 22 | 1997-09-15 | 2015-05-10 | 2026-01-11 | 703 B | 3.6 kB | ![]() 216.58.207.196 | |
maps.gstatic.com | unknown | 2008-02-11 | 2012-05-22 | 2026-01-12 | 445 B | 232 kB | ![]() 172.217.19.227 | |
use.fontawesome.com | 6983 | 2012-10-18 | 2017-01-30 | 2026-01-11 | 1.9 kB | 121 kB | ![]() 104.21.27.152 |
Microsoft ASP.NET (Web frameworks)
ASP.NET is an open-source, server-side web-application framework designed for web development to produce dynamic web pages.IIS:10.0 (Web servers)
Internet Information Services (IIS) is an extensible web server software created by Microsoft for use with the Windows NT family.Windows Server (Operating systems)
Windows Server is a brand name for a group of server operating systems.jQuery:1.12.4 (JavaScript libraries)
jQuery is a JavaScript library which is a free, open-source software designed to simplify HTML DOM tree traversal and manipulation, as well as event handling, CSS animation, and Ajax.Google Hosted Libraries (CDN)
Google Hosted Libraries is a stable, reliable, high-speed, globally available content distribution network for the most popular, open-source JavaScript libraries.Font Awesome (Font scripts)
Font Awesome is a font and icon toolkit based on CSS and Less.Google Tag Manager (Tag managers)
Google Tag Manager is a tag management system (TMS) that allows you to quickly and easily update measurement codes and related code fragments collectively known as tags on your website or mobile app.Slick (JavaScript libraries)
Bootstrap (UI frameworks)
Bootstrap is a free and open-source CSS framework directed at responsive, mobile-first front-end web development. It contains CSS and JavaScript-based design templates for typography, forms, buttons, navigation, and other interface components.Cloudflare (CDN)
Cloudflare is a web-infrastructure and website-security company, providing content-delivery-network services, DDoS mitigation, Internet security, and distributed domain-name-server services.Bunny (CDN)
Amazon Web Services (PaaS)
Amazon Web Services (AWS) is a comprehensive cloud services platform offering compute power, database storage, content delivery and other functionality.Nginx:1.21.5 (Web servers, Reverse proxies)
Nginx is a web server that can also be used as a reverse proxy, load balancer, mail proxy and HTTP cache.Google Maps (Maps)
Google Maps is a web mapping service. It offers satellite imagery, aerial photography, street maps, 360° interactive panoramic views of streets, real-time traffic conditions, and route planning for traveling by foot, car, bicycle and air, or public transportation.Related reports
Threat Detection Systems
| Detection System | Indicator | Verdict | Alert |
|---|---|---|---|
| Private YARA rules | maps.googleapis.com/maps-api-v3/api/js/63/10a/common.js | audit | Hunting_JS_WebAssembly |
JavaScript (39)
| HASH | FROM | Size | First Seen | Last Seen | |
|---|---|---|---|---|---|
| c92a10324374fac681719d63979d00fe | DocumentWrite | 4 B | 2024-08-20 | 2026-01-16 | |
Introduced by DocumentWrite First Seen 2024-08-20 Last Seen 2026-01-16 Times Seen 2394 Size 4 B (4 bytes) MD5 c92a10324374fac681719d63979d00fe SHA1 aee655773d856fb038536adcfd6472fc7543463e Loading... | |||||
HTTP Transactions (71)
| URL | IP | Response | Size |
|---|



