Report Overview
Visitedpublic
2025-10-28 23:03:09
Tags
Submit Tags
URL
www.cornerguard.net/product/20206016.html
Finishing URL
www.cornerguard.net/product/20206016.html
IP / ASN

216.188.134.232
Title
CornerGuard.net: 2" x 2" x 60" x 16 Gauge Stainless Steel Corner Guard, #4 Finish
Detections
urlquery
0
Network Intrusion Detection
0
Threat Detection Systems
0
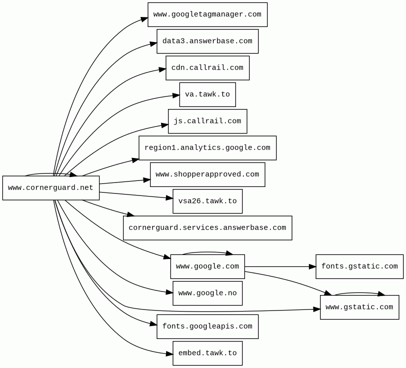
Host Summary
| Host | Rank | Registered | First Seen | Last Seen | Sent | Received | IP | Fingerprints |
|---|---|---|---|---|---|---|---|---|
www.googletagmanager.com | 283 | 2011-11-11 | 2012-10-04 | 2025-10-26 | 8.8 kB | 1.2 MB | ![]() 142.250.178.40 | |
cornerguard.services.answerbase.com | unknown | unknown | No data | No data | 10 kB | 697 kB | ![]() 13.89.57.7 | ![]() |
www.google.no | 92680 | 2001-02-26 | 2012-06-26 | 2025-10-26 | 938 B | 580 B | ![]() 142.250.178.67 | |
embed.tawk.to | 52083 | unknown | 2014-03-19 | 2025-10-26 | 12 kB | 1.3 MB | ![]() 104.20.42.169 | |
www.google.com | 22 | 1997-09-15 | 2015-05-10 | 2025-10-26 | 3.6 kB | 92 kB | ![]() 142.250.178.36 | |
js.callrail.com | 68313 | 2011-02-18 | 2017-01-30 | 2025-10-27 | 1.2 kB | 1.8 kB | ![]() 54.240.174.70 | |
region1.analytics.google.com | 22257 | 1997-09-15 | 2022-03-17 | 2025-10-26 | 2.7 kB | 1.7 kB | ![]() 216.239.34.36 | |
www.gstatic.com | 146047 | 2008-02-11 | 2012-05-29 | 2025-10-26 | 3.4 kB | 3.5 MB | ![]() 142.250.178.99 | |
vsa26.tawk.to | 3126765 | unknown | 2020-03-11 | 2025-10-22 | 1.1 kB | 417 B | ![]() 104.20.42.169 | |
cdn.callrail.com | 59527 | 2011-02-18 | 2012-10-19 | 2025-10-27 | 460 B | 43 kB | ![]() 54.240.174.38 | |
www.cornerguard.net | unknown | 2011-05-10 | 2025-10-28 | 2025-10-28 | 16 kB | 1.9 MB | ![]() 216.188.134.232 | ![]() |
data3.answerbase.com | 626183 | 1996-04-17 | 2020-06-18 | 2025-10-20 | 1.0 kB | 132 kB | ![]() 13.107.246.53 | |
fonts.gstatic.com | unknown | 2008-02-11 | 2014-04-02 | 2025-10-26 | 525 B | 16 kB | ![]() 142.250.178.35 | |
www.shopperapproved.com | 170138 | 2005-05-29 | 2012-07-11 | 2025-10-27 | 3.7 kB | 148 kB | ![]() 172.66.156.12 | |
fonts.googleapis.com | 313 | 2005-01-25 | 2012-05-23 | 2025-10-26 | 457 B | 4.1 kB | ![]() 142.250.178.106 | |
va.tawk.to | 51316 | unknown | 2017-01-30 | 2025-10-26 | 2.6 kB | 6.9 kB | ![]() 104.20.42.169 |
Windows Server (Operating systems)
Windows Server is a brand name for a group of server operating systems.Microsoft ASP.NET (Web frameworks)
ASP.NET is an open-source, server-side web-application framework designed for web development to produce dynamic web pages.IIS:10.0 (Web servers)
Internet Information Services (IIS) is an extensible web server software created by Microsoft for use with the Windows NT family.Microsoft ASP.NET:4.0.30319 (Web frameworks)
ASP.NET is an open-source, server-side web-application framework designed for web development to produce dynamic web pages.reCAPTCHA (Security)
reCAPTCHA is a free service from Google that helps protect websites from spam and abuse.Azure (PaaS)
Azure is a cloud computing service for building, testing, deploying, and managing applications and services through Microsoft-managed data centers.Cloudflare (CDN)
Cloudflare is a web-infrastructure and website-security company, providing content-delivery-network services, DDoS mitigation, Internet security, and distributed domain-name-server services.Amazon CloudFront (CDN)
Amazon CloudFront is a fast content delivery network (CDN) service that securely delivers data, videos, applications, and APIs to customers globally with low latency, high transfer speeds.Amazon Web Services (PaaS)
Amazon Web Services (AWS) is a comprehensive cloud services platform offering compute power, database storage, content delivery and other functionality.Nginx (Web servers, Reverse proxies)
Nginx is a web server that can also be used as a reverse proxy, load balancer, mail proxy and HTTP cache.Miva (Ecommerce)
Miva is a privately owned ecommerce shopping cart software and hosting company with headquarters in San Diego.Google Analytics (Analytics)
Google Analytics is a free web analytics service that tracks and reports website traffic.Azure Front Door (Load balancers)
Azure Front Door is a scalable and secure entry point for fast delivery of your global web applications.PHP (Programming languages)
PHP is a general-purpose scripting language used for web development.Related reports
Threat Detection Systems
No alerts detected
JavaScript (66)
No JavaScripts
HTTP Transactions (118)
| URL | IP | Response | Size |
|---|


