Report Overview
Visitedpublic
2023-11-25 16:14:20
Tags
Submit Tags
URL
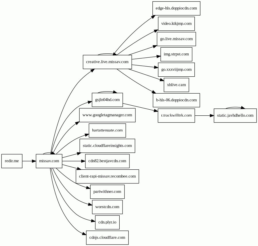
redir.me/?https://missav.com/dm39/en/kawd-173
Finishing URL
missav.com/dm39/en/kawd-173
IP / ASN

184.154.206.203
Title
KAWD-173 My First Shortcut, Saki Tsuji - MissAV.com | W
Detections
urlquery
0
Network Intrusion Detection
0
Threat Detection Systems
0
Host Summary
| Host | Rank | Registered | First Seen | Last Seen | Sent | Received | IP | Fingerprints |
|---|---|---|---|---|---|---|---|---|
worstcdn.com | unknown | unknown | No data | No data | 2.4 kB | 1.4 MB | ![]() 104.22.26.96 | |
redir.me | unknown | 2012-12-06 | 2016-02-14 17:55:05 | 2023-11-20 20:45:02 | 511 B | 535 B | ![]() 184.154.206.203 | |
hartattenuate.com 1 alert(s) on this Host | unknown | 2023-03-11 | 2023-03-11 06:18:55 | 2023-11-09 14:03:17 | 443 B | 514 B | ![]() 192.243.59.13 | |
creative.live.missav.com | unknown | 2018-08-15 | 2022-02-23 20:44:40 | 2023-11-20 03:13:01 | 12 kB | 758 kB | ![]() 104.18.63.130 | |
gsjln04hd.com | unknown | 2023-03-30 | 2023-05-31 15:37:54 | 2023-11-24 05:17:09 | 9.7 kB | 413 kB | ![]() 212.117.190.201 | |
client-rapi-missav.recombee.com | unknown | 2015-11-04 | 2023-04-24 23:26:38 | 2023-11-21 04:44:11 | 1.3 kB | 682 B | ![]() 147.135.98.111 | |
zerossl.ocsp.sectigo.com | 4049 | 2018-08-16 | 2020-05-09 21:05:29 | 2023-11-25 05:11:22 | 1.4 kB | 4.9 kB | ![]() 104.18.38.233 | |
go.live.missav.com | unknown | 2018-08-15 | 2022-02-23 20:44:40 | 2023-11-25 14:36:10 | 8.1 kB | 473 kB | ![]() 104.18.63.130 | |
edge-hls.doppiocdn.com | unknown | 2022-02-16 | 2022-11-01 13:03:56 | 2023-11-25 01:53:18 | 494 B | 174 kB | ![]() 104.18.63.134 | |
cdn.plyr.io | 14223 | 2015-02-16 | 2015-03-05 07:48:14 | 2023-11-25 05:15:54 | 433 B | 6.6 kB | ![]() 104.27.194.88 | |
cdn82.bestjavcdn.com | unknown | 2023-11-14 | 2023-11-14 15:41:36 | 2023-11-22 05:04:50 | 2.3 kB | 1.0 MB | ![]() 138.199.36.10 | |
video.ktkjmp.com | 23778 | 2020-08-07 | 2020-10-02 10:52:19 | 2023-11-25 05:12:59 | 942 B | 2.0 kB | ![]() 104.18.48.21 | |
b-hls-06.doppiocdn.com | unknown | 2022-02-16 | 2022-03-01 13:27:32 | 2023-11-23 16:52:49 | 2.1 kB | 353 kB | ![]() 104.18.63.134 | |
static.cloudflareinsights.com | 1294 | 2019-08-30 | 2019-09-24 16:34:56 | 2023-11-25 05:13:46 | 498 B | 20 kB | ![]() 104.16.56.101 | |
missav.com | 233507 | 2018-08-15 | 2020-09-19 21:35:10 | 2023-11-20 06:37:31 | 16 kB | 527 kB | ![]() 104.26.14.15 | |
cdnjs.cloudflare.com | 235 | 2009-02-17 | 2015-04-17 22:46:33 | 2023-11-25 05:09:33 | 1.3 kB | 128 kB | ![]() 104.17.25.14 | |
www.googletagmanager.com | 75 | 2011-11-11 | 2013-05-22 04:07:37 | 2023-11-25 07:21:11 | 875 B | 318 kB | ![]() 142.250.74.168 | |
img.strpst.com | 12993 | 2021-05-31 | 2021-06-03 10:45:56 | 2023-11-24 05:14:02 | 2.4 kB | 62 kB | ![]() 104.18.63.124 | |
static.javhdhello.com | unknown | 2018-04-18 | 2022-10-14 10:27:54 | 2023-11-25 07:25:04 | 5.6 kB | 980 kB | ![]() 185.76.9.16 | |
xhlive.cam | unknown | 2022-04-04 | 2023-08-22 13:41:36 | 2023-11-25 10:40:19 | 440 B | 452 B | ![]() 104.18.63.130 | |
partwithner.com | unknown | 2023-01-24 | 2023-01-24 18:46:51 | 2023-11-20 03:13:28 | 447 B | 86 kB | ![]() 138.199.36.10 | |
cdn.cloudfrale.com | 55750 | 2019-02-04 | 2019-02-06 17:01:05 | 2023-11-24 05:16:46 | 2.1 kB | 1.6 MB | ![]() 45.133.44.20 | |
go.xxxviijmp.com | unknown | 2021-06-22 | 2021-07-02 11:45:56 | 2023-11-25 11:40:47 | 446 B | 452 B | ![]() 104.18.51.106 | |
r.trackwilltrk.com | unknown | 2020-04-24 | 2020-04-28 06:48:25 | 2023-11-20 08:08:44 | 649 B | 1.1 kB | ![]() 185.98.53.17 |
Related reports
Threat Detection Systems
Public InfoSec YARA rules
No alerts detected
OpenPhish
No alerts detected
PhishTank
No alerts detected
mnemonic secure dns
No alerts detected
Quad9 DNS
| Scan Date | Severity | Indicator | Alert |
|---|---|---|---|
| 2023-11-25 | medium | hartattenuate.com | Sinkholed |
ThreatFox
No alerts detected
JavaScript (259)
| HASH | FROM | Size | First Seen | Last Seen | |
|---|---|---|---|---|---|
| b3f45732cbeec99d35799d577cd059c8 | DocumentWrite | 405 B | 2024-08-20 | 2024-08-20 | |
Introduced by DocumentWrite First Seen 2024-08-20 Last Seen 2024-08-20 Times Seen 1 Size 405 B (405 bytes) MD5 b3f45732cbeec99d35799d577cd059c8 SHA1 2ee3fa5919d33394c6c10c0152c82bdffa27d00f Loading... | |||||
HTTP Transactions (114)
| URL | IP | Response | Size |
|---|




