Report Overview
Visitedpublic
2025-12-22 03:38:50
Tags
Submit Tags
URL
silkish.bg/
Finishing URL
silkish.bg/
IP / ASN

23.227.38.65
Title
Копринена калъфка за възглавница Silkish – Silkish Ltd.
Detections
urlquery
0
Network Intrusion Detection
1
Threat Detection Systems
0
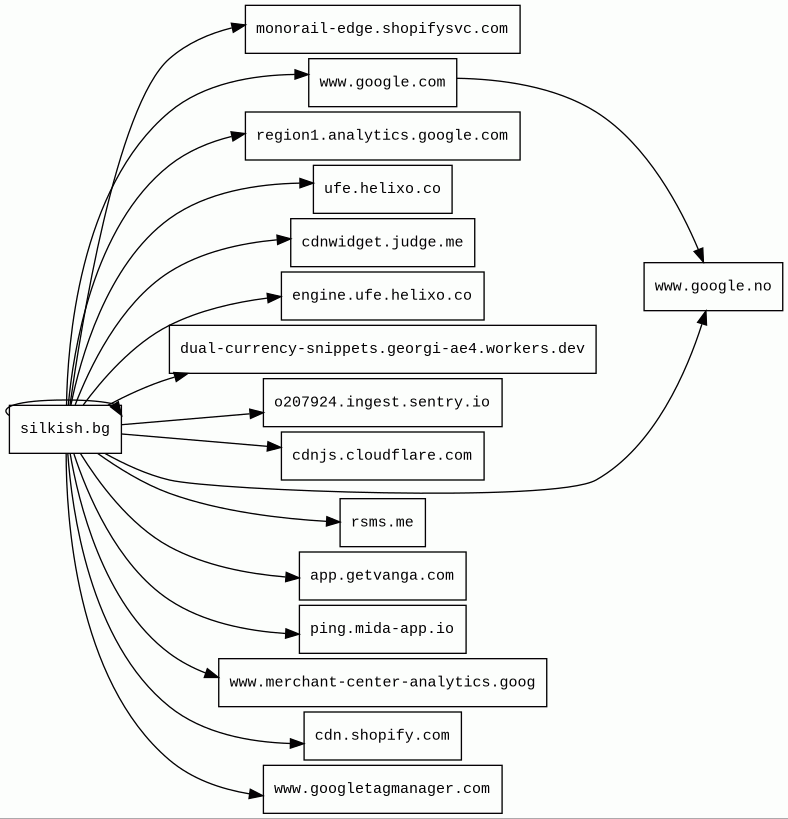
Host Summary
| Host | Rank | Registered | First Seen | Last Seen | Sent | Received | IP | Fingerprints |
|---|---|---|---|---|---|---|---|---|
silkish.bg | unknown | unknown | No data | No data | 97 kB | 1.7 MB | ![]() 23.227.38.65 | |
monorail-edge.shopifysvc.com | 11124 | 2017-09-29 | 2019-08-29 | 2025-12-21 | 1.8 kB | 3.4 kB | ![]() 34.120.110.54 | |
cdnwidget.judge.me | 47728 | 2008-08-19 | 2025-03-13 | 2025-12-15 | 3.1 kB | 380 kB | ![]() 195.16.73.219 | |
dual-currency-snippets.georgi-ae4.workers.dev | unknown | 2019-02-08 | 2025-08-16 | 2025-12-19 | 460 B | 26 kB | ![]() 188.114.96.1 | |
www.google.no | 92680 | 2001-02-26 | 2012-06-26 | 2025-12-21 | 2.8 kB | 1.2 kB | ![]() 142.251.38.99 | |
www.merchant-center-analytics.goog | 26729 | 2022-07-22 | 2022-09-16 | 2025-12-15 | 1.2 kB | 844 B | ![]() 142.251.38.110 | |
www.google.com | 22 | 1997-09-15 | 2015-05-10 | 2025-12-21 | 5.8 kB | 5.5 kB | ![]() 216.58.207.196 | |
app.getvanga.com | unknown | 2021-11-02 | 2022-03-18 | 2025-12-11 | 1.1 kB | 5.1 kB | ![]() 99.83.217.1 | |
ufe.helixo.co | 712400 | 2019-08-21 | 2019-08-22 | 2025-12-17 | 1.3 kB | 521 kB | ![]() 188.114.97.1 | |
ping.mida-app.io | unknown | 2025-06-25 | 2025-08-20 | 2025-12-18 | 763 B | 617 B | ![]() 172.67.213.139 | |
rsms.me | 18742 | 2010-12-05 | 2014-10-14 | 2025-12-15 | 927 B | 125 kB | ![]() 172.67.197.50 | |
engine.ufe.helixo.co | 878306 | 2019-08-21 | 2020-09-05 | 2025-12-17 | 553 B | 1.0 kB | ![]() 162.159.140.98 | |
cdn.shopify.com | 3587 | 2005-03-11 | 2012-06-22 | 2025-12-22 | 2.0 kB | 685 kB | ![]() 23.227.39.200 | |
cdnjs.cloudflare.com | 1222 | 2009-02-17 | 2012-05-23 | 2025-12-21 | 440 B | 87 kB | ![]() 104.17.25.14 | |
region1.analytics.google.com | 22257 | 1997-09-15 | 2022-03-17 | 2025-12-21 | 2.4 kB | 1.7 kB | ![]() 216.239.34.36 | |
o207924.ingest.sentry.io | unknown | 2012-04-07 | 2023-11-09 | 2025-12-02 | 634 B | 589 B | ![]() 34.120.195.249 | |
www.googletagmanager.com | 283 | 2011-11-11 | 2012-10-04 | 2025-12-21 | 1.3 kB | 1.4 MB | ![]() 142.251.38.104 |
Shopify (Ecommerce, CMS)
Shopify is a subscription-based software that allows anyone to set up an online store and sell their products. Shopify store owners can also sell in physical locations using Shopify POS, a point-of-sale app and accompanying hardware.Cloudflare (CDN)
Cloudflare is a web-infrastructure and website-security company, providing content-delivery-network services, DDoS mitigation, Internet security, and distributed domain-name-server services.Google Analytics (Analytics)
Google Analytics is a free web analytics service that tracks and reports website traffic.Google Cloud CDN (CDN)
Cloud CDN uses Google's global edge network to serve content closer to users.Google Cloud (IaaS)
Google Cloud is a suite of cloud computing services.Amazon Web Services (PaaS)
Amazon Web Services (AWS) is a comprehensive cloud services platform offering compute power, database storage, content delivery and other functionality.GitHub Pages (PaaS)
GitHub Pages is a static site hosting service.Varnish (Caching)
Varnish is a reverse caching proxy.Fastly (CDN)
Fastly is a cloud computing services provider. Fastly's cloud platform provides a content delivery network, Internet security services, load balancing, and video & streaming services.Cloudflare Bot Management (Security)
Cloudflare bot management solution identifies and mitigates automated traffic to protect websites from bad bots.Nginx (Web servers, Reverse proxies)
Nginx is a web server that can also be used as a reverse proxy, load balancer, mail proxy and HTTP cache.Related reports
Network Intrusion Detection Systems
Suricata /w Emerging Threats Pro
| Timestamp | Severity | Source IP | Destination IP | Alert |
|---|---|---|---|---|
| low | ![]() 172.18.0.17 | ![]() 188.114.96.1 | ET INFO Observed Cloudflare workers.dev Domain in TLS SNI |
Threat Detection Systems
No alerts detected
JavaScript (48)
No JavaScripts
HTTP Transactions (124)
| URL | IP | Response | Size |
|---|


