Report Overview
Visitedpublic
2025-02-23 18:42:50
Tags
Submit Tags
URL
shahed4u.diy/watch/-evil----6-
Finishing URL
shid4u.net/watch/-evil----6-
IP / ASN

172.67.208.174
Title
shid4u.net/watch/-evil----6-
Detections
urlquery
0
Network Intrusion Detection
0
Threat Detection Systems
0
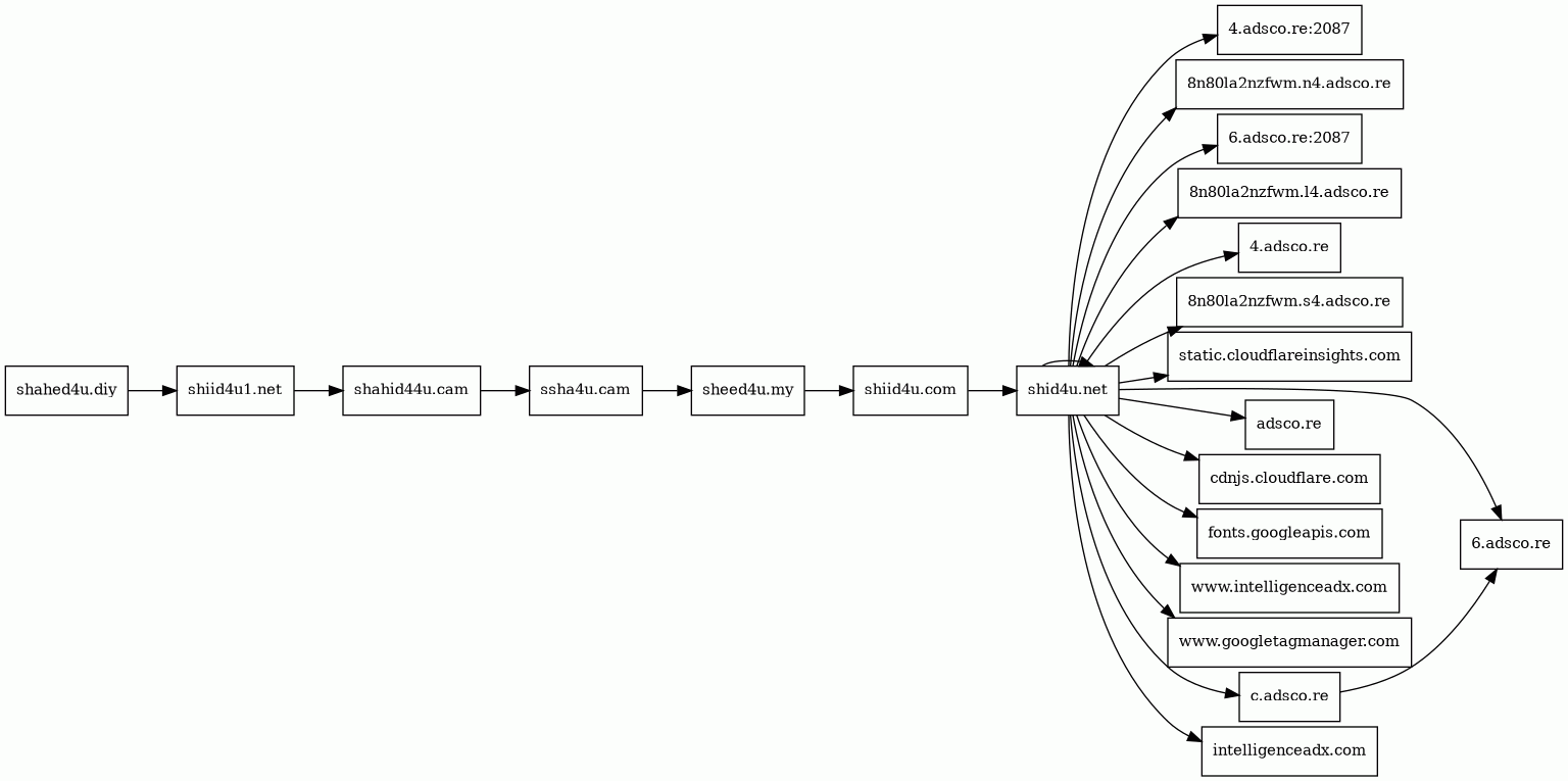
Host Summary
| Host | Rank | Registered | First Seen | Last Seen | Sent | Received | IP | Fingerprints |
|---|---|---|---|---|---|---|---|---|
8n80la2nzfwm.n4.adsco.re | unknown | 2017-02-14 | 2025-02-23 | 2025-02-23 | 450 B | 461 B | ![]() 38.132.109.126 | |
shiid4u.com | unknown | 2024-11-01 | 2024-12-23 | 2025-02-22 | 495 B | 1.1 kB | ![]() 172.67.220.83 | |
static.cloudflareinsights.com | 1294 | 2019-08-30 | 2019-09-24 | 2025-02-19 | 496 B | 7.5 kB | ![]() 104.16.80.73 | |
fonts.googleapis.com | 8877 | 2005-01-25 | 2012-05-23 | 2025-02-19 | 481 B | 1.9 kB | ![]() 142.250.178.42 | |
c.adsco.re | 16577 | 2017-02-14 | 2017-11-29 | 2025-02-22 | 1.4 kB | 160 kB | ![]() 104.17.166.186 | |
6.adsco.re | 17812 | 2017-02-14 | 2018-01-15 | 2025-02-22 | 1.3 kB | 1.5 kB | ![]() 104.17.167.186 | |
adsco.re | 8541 | 2017-02-14 | 2017-04-03 | 2025-02-19 | 438 B | 1.5 kB | ![]() 162.252.214.5 | |
intelligenceadx.com | 78834 | 2020-04-18 | 2020-04-19 | 2025-02-22 | 1.7 kB | 255 B | ![]() 208.95.114.100 | |
cdnjs.cloudflare.com | 235 | 2009-02-17 | 2012-05-23 | 2025-02-19 | 2.1 kB | 306 kB | ![]() 104.17.25.14 | |
www.googletagmanager.com | 75 | 2011-11-11 | 2012-10-04 | 2025-02-19 | 429 B | 120 kB | ![]() 142.250.178.104 | |
shid4u.net | unknown | 2025-02-18 | 2025-02-19 | 2025-02-19 | 24 kB | 950 kB | ![]() 104.26.0.96 | |
www.intelligenceadx.com | 156602 | 2020-04-18 | 2020-04-29 | 2025-02-22 | 453 B | 12 kB | ![]() 95.173.205.15 | |
4.adsco.re | 19179 | 2017-02-14 | 2021-01-04 | 2025-02-22 | 837 B | 886 B | ![]() 162.252.214.5 | |
aus5.mozilla.org | 2548 | 1998-01-24 | 2015-10-27 | 2025-02-19 | 524 B | 1.2 kB | ![]() 35.244.181.201 | |
shiid4u1.net | unknown | unknown | No data | No data | 496 B | 1.1 kB | ![]() 104.21.32.252 | |
ssha4u.cam | unknown | 2024-10-19 | 2025-02-22 | 2025-02-22 | 494 B | 1.0 kB | ![]() 104.21.4.223 | |
sheed4u.my | unknown | unknown | 2025-02-22 | 2025-02-22 | 494 B | 1.1 kB | ![]() 104.21.16.1 | |
8n80la2nzfwm.l4.adsco.re | unknown | 2017-02-14 | 2025-02-23 | 2025-02-23 | 450 B | 461 B | ![]() 185.200.118.62 | |
8n80la2nzfwm.s4.adsco.re | unknown | 2017-02-14 | 2025-02-23 | 2025-02-23 | 450 B | 461 B | ![]() 185.200.116.60 | |
shahed4u.diy | unknown | 2024-12-30 | 2025-02-23 | 2025-02-23 | 496 B | 1.1 kB | ![]() 104.21.85.176 | |
shahid44u.cam | unknown | 2024-10-19 | 2025-02-23 | 2025-02-23 | 497 B | 1.0 kB | ![]() 104.26.5.27 |
Related reports
Threat Detection Systems
Public InfoSec YARA rules
No alerts detected
OpenPhish
No alerts detected
PhishTank
No alerts detected
Quad9 DNS
No alerts detected
ThreatFox
No alerts detected
JavaScript (166)
No JavaScripts
HTTP Transactions (48)
| URL | IP | Response | Size |
|---|



