Report Overview
Visitedpublic
2026-01-25 22:55:31
Tags
Submit Tags
URL
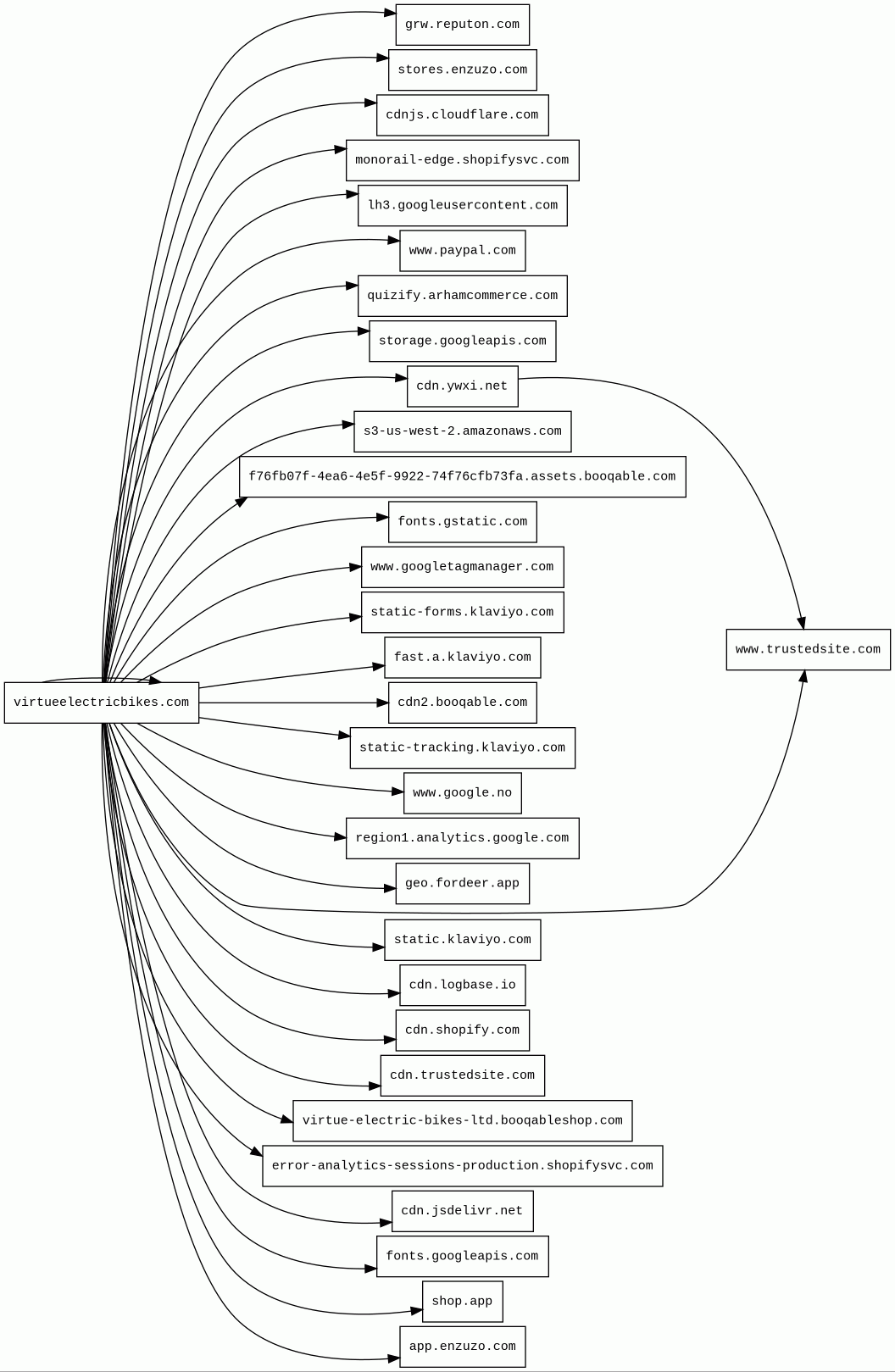
virtueelectricbikes.com
Finishing URL
virtueelectricbikes.com/
IP / ASN

23.227.38.65
Title
Virtue Electric Bikes UK I Buy Online I Rent E-Bike
Detections
urlquery
0
Network Intrusion Detection
0
Threat Detection Systems
1
Host Summary
| Host | Rank | Registered | First Seen | Last Seen | Sent | Received | IP | Fingerprints |
|---|---|---|---|---|---|---|---|---|
www.paypal.com | 1502 | 1999-07-15 | 2012-05-21 | 2026-01-19 | 2.8 kB | 301 kB | ![]() 151.101.1.21 | |
monorail-edge.shopifysvc.com | 11124 | 2017-09-29 | 2019-08-29 | 2026-01-18 | 3.3 kB | 5.6 kB | ![]() 34.120.87.25 | |
static-tracking.klaviyo.com | 20795 | 2012-03-29 | 2021-12-02 | 2026-01-19 | 3.3 kB | 84 kB | ![]() 151.101.66.133 | |
www.google.no | 92680 | 2001-02-26 | 2012-06-26 | 2026-01-25 | 806 B | 580 B | ![]() 142.250.178.67 | |
cdnjs.cloudflare.com | 1222 | 2009-02-17 | 2012-05-23 | 2026-01-25 | 3.4 kB | 376 kB | ![]() 104.17.24.14 | |
virtueelectricbikes.com | 2982922 | 2022-10-10 | 2026-01-25 | 2026-01-25 | 105 kB | 8.5 MB | ![]() 23.227.38.65 | |
shop.app | 3567 | 2018-05-01 | 2020-04-15 | 2026-01-19 | 963 B | 5.5 kB | ![]() 185.146.173.20 | |
grw.reputon.com | 523893 | 2001-02-16 | 2019-12-12 | 2026-01-23 | 509 B | 48 kB | ![]() 54.211.10.243 | |
app.enzuzo.com | 294284 | 2019-10-02 | 2022-05-04 | 2026-01-19 | 2.3 kB | 1.5 kB | ![]() 172.66.40.246 | |
cdn.logbase.io | 217961 | 2014-06-24 | 2022-11-23 | 2026-01-19 | 470 B | 813 B | ![]() 52.84.50.105 | |
s3-us-west-2.amazonaws.com | 1196509 | 2005-08-18 | 2017-01-29 | 2026-01-21 | 1.1 kB | 2.1 kB | ![]() 3.5.84.211 | |
cdn2.booqable.com | 1788768 | 2014-03-03 | 2022-02-16 | 2026-01-21 | 10 kB | 6.2 MB | ![]() 52.84.50.70 | |
quizify.arhamcommerce.com 1 alert(s) on this Host | 675958 | 2018-10-08 | 2019-07-14 | 2026-01-23 | 930 B | 67 kB | ![]() 139.59.33.207 | |
static-forms.klaviyo.com | 21447 | 2012-03-29 | 2021-05-06 | 2026-01-19 | 488 B | 1.4 kB | ![]() 151.101.66.133 | |
region1.analytics.google.com | 22257 | 1997-09-15 | 2022-03-17 | 2026-01-25 | 1.1 kB | 857 B | ![]() 216.239.32.36 | |
cdn.jsdelivr.net | 1678 | 2012-05-16 | 2012-09-30 | 2026-01-25 | 476 B | 4.0 kB | ![]() 104.16.175.226 | |
fonts.googleapis.com | 313 | 2005-01-25 | 2012-05-23 | 2026-01-25 | 1.5 kB | 9.2 kB | ![]() 216.58.211.10 | |
fast.a.klaviyo.com | 22057 | 2012-03-29 | 2018-04-18 | 2026-01-21 | 510 B | 3.2 kB | ![]() 151.101.66.133 | |
stores.enzuzo.com | 996383 | 2019-10-02 | 2021-06-16 | 2026-01-17 | 1.0 kB | 362 kB | ![]() 172.66.40.246 | ![]() |
cdn.shopify.com | 3587 | 2005-03-11 | 2012-06-22 | 2026-01-19 | 11 kB | 2.6 MB | ![]() 23.227.39.200 | |
www.googletagmanager.com | 283 | 2011-11-11 | 2012-10-04 | 2026-01-25 | 2.7 kB | 1.8 MB | ![]() 172.217.19.232 | |
virtue-electric-bikes-ltd.booqableshop.com | unknown | 2024-06-20 | 2026-01-25 | 2026-01-25 | 2.4 kB | 304 kB | ![]() 104.18.29.70 | |
error-analytics-sessions-production.shopifysvc.com | 24150 | 2017-09-29 | 2024-12-03 | 2026-01-19 | 1.3 kB | 1.1 kB | ![]() 34.73.251.59 | ![]() |
static.klaviyo.com | 17868 | 2012-03-29 | 2018-04-18 | 2026-01-19 | 7.4 kB | 329 kB | ![]() 151.101.130.133 | |
www.trustedsite.com | 184781 | 2004-06-07 | 2017-01-30 | 2026-01-21 | 492 B | 731 B | ![]() 52.26.181.216 | |
lh3.googleusercontent.com | 303 | 2008-11-17 | 2012-05-22 | 2026-01-19 | 6.2 kB | 272 kB | ![]() 172.217.21.161 | |
cdn.trustedsite.com | 488559 | 2004-06-07 | 2017-07-12 | 2026-01-23 | 476 B | 23 kB | ![]() 54.240.174.58 | |
fonts.gstatic.com | unknown | 2008-02-11 | 2014-04-02 | 2026-01-25 | 2.2 kB | 90 kB | ![]() 172.217.21.163 | |
geo.fordeer.app | 1828054 | 2023-12-19 | 2025-02-13 | 2026-01-19 | 554 B | 1.3 kB | ![]() 188.114.96.1 | |
storage.googleapis.com | 880 | 2005-01-25 | 2012-08-06 | 2026-01-19 | 467 B | 769 B | ![]() 216.58.207.219 | |
cdn.ywxi.net | 91208 | 2013-04-17 | 2013-12-29 | 2026-01-21 | 466 B | 678 B | ![]() 3.167.2.111 | |
f76fb07f-4ea6-4e5f-9922-74f76cfb73fa.assets.booqable.com | unknown | 2014-03-03 | 2026-01-25 | 2026-01-25 | 467 B | 6.8 kB | ![]() 104.18.5.24 |
PayPal (Payment processors)
PayPal is an online payments system that supports online money transfers and serves as an electronic alternative to traditional paper methods like checks and money orders.Varnish (Caching)
Varnish is a reverse caching proxy.Google Cloud CDN (CDN)
Cloud CDN uses Google's global edge network to serve content closer to users.Google Cloud (IaaS)
Google Cloud is a suite of cloud computing services.Amazon Web Services (PaaS)
Amazon Web Services (AWS) is a comprehensive cloud services platform offering compute power, database storage, content delivery and other functionality.Amazon S3 (CDN)
Amazon S3 or Amazon Simple Storage Service is a service offered by Amazon Web Services (AWS) that provides object storage through a web service interface.Cloudflare (CDN)
Cloudflare is a web-infrastructure and website-security company, providing content-delivery-network services, DDoS mitigation, Internet security, and distributed domain-name-server services.Shopify (Ecommerce, CMS)
Shopify is a subscription-based software that allows anyone to set up an online store and sell their products. Shopify store owners can also sell in physical locations using Shopify POS, a point-of-sale app and accompanying hardware.Google Tag Manager (Tag managers)
Google Tag Manager is a tag management system (TMS) that allows you to quickly and easily update measurement codes and related code fragments collectively known as tags on your website or mobile app.Slick:1.5.9 (JavaScript libraries)
jQuery:2.1.3 (JavaScript libraries)
jQuery is a JavaScript library which is a free, open-source software designed to simplify HTML DOM tree traversal and manipulation, as well as event handling, CSS animation, and Ajax.cdnjs (CDN)
cdnjs is a free distributed JS library delivery service.Klaviyo (Marketing automation)
Klaviyo is an email and SMS marketing platform for online businesses.hCaptcha (Security)
hCaptcha is an anti-bot solution that protects user privacy and rewards websites.Amazon CloudFront (CDN)
Amazon CloudFront is a fast content delivery network (CDN) service that securely delivers data, videos, applications, and APIs to customers globally with low latency, high transfer speeds.Nginx (Web servers, Reverse proxies)
Nginx is a web server that can also be used as a reverse proxy, load balancer, mail proxy and HTTP cache.Envoy (Reverse proxies)
Envoy is an open-source edge and service proxy, designed for cloud-native applications.Amazon ALB (Load balancers)
Amazon Application Load Balancer (ALB) distributes incoming application traffic to increase availability and support content-based routing.Apache HTTP Server (Web servers)
Apache is a free and open-source cross-platform web server software.Google Cloud Storage (Miscellaneous)
Google Cloud Storage allows world-wide storage and retrieval of any amount of data at any time.Related reports
Threat Detection Systems
| Detection System | Indicator | Verdict | Alert |
|---|---|---|---|
| Nextron YARA rules | quizify.arhamcommerce.com/js/shortcode.js?shop=virtueelectricbikes.myshopify.com | malware | Unique code from Jetriz, Swid & Jeniva of the Tetris framework |
JavaScript (138)
No JavaScripts
HTTP Transactions (240)
| URL | IP | Response | Size |
|---|




