Report Overview
Visitedpublic
2025-06-19 18:41:23
Tags
Submit Tags
URL
thempho1.com/watch/vietsub-co-the-tuyet-dep-cua-em-gai-cung-dau-boi-tron-day-kich-thich-rin-yamitsu-fsdss-910
Finishing URL
thempho2.com/watch/vietsub-co-the-tuyet-dep-cua-em-gai-cung-dau-boi-tron-day-kich-thich-rin-yamitsu-fsdss-910
IP / ASN

104.21.82.53
Title
Phim Sex [Vietsub] Cơ thể tuyệt đẹp của em gái cùng dầu bôi trơn đầy kích thích - Rin Yamitsu (FSDSS-910) Full HD
Detections
urlquery
0
Network Intrusion Detection
0
Threat Detection Systems
0
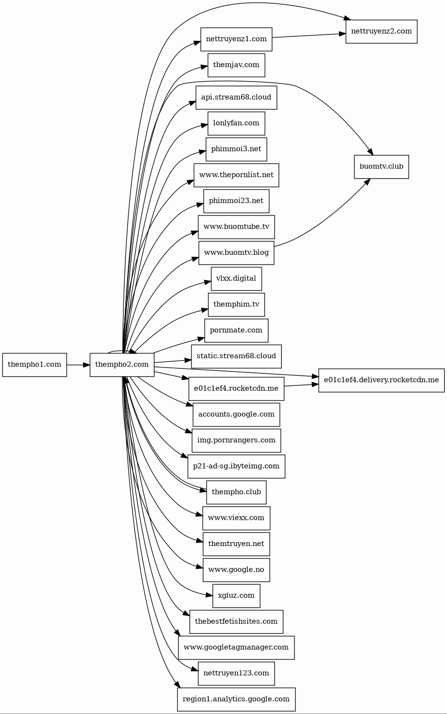
Host Summary
| Host | Rank | Registered | First Seen | Last Seen | Sent | Received | IP | Fingerprints |
|---|---|---|---|---|---|---|---|---|
nettruyenz2.com | unknown | unknown | No data | No data | 433 B | 578 B | ![]() 104.21.48.1 | |
buomtv.club | unknown | 2023-02-16 | 2025-06-19 | 2025-06-19 | 438 B | 5.5 kB | ![]() 108.157.229.25 | |
accounts.google.com | 81 | 1997-09-15 | 2012-05-23 | 2025-06-18 | 415 B | 238 kB | ![]() 142.250.147.84 | |
api.stream68.cloud | unknown | 2024-09-02 | 2025-06-19 | 2025-06-19 | 13 kB | 76 kB | ![]() 104.26.5.249 | |
www.buomtube.tv | unknown | unknown | No data | No data | 441 B | 1.6 kB | ![]() 3.167.2.15 | |
www.google.no | 25607 | 2001-02-26 | 2012-06-26 | 2025-06-18 | 857 B | 580 B | ![]() 142.250.178.99 | |
themphim.tv | unknown | unknown | No data | No data | 878 B | 570 B | ![]() 104.21.35.77 | |
region1.analytics.google.com | unknown | 1997-09-15 | 2022-03-17 | 2025-06-18 | 2.5 kB | 1.7 kB | ![]() 216.239.32.36 | |
img.pornrangers.com | unknown | unknown | No data | No data | 475 B | 1.8 kB | ![]() 3.167.2.44 | |
p21-ad-sg.ibyteimg.com | 81001 | 2019-07-19 | 2020-08-07 | 2025-06-08 | 5.3 kB | 20 MB | ![]() 151.101.238.73 | |
www.viexx.com | unknown | 2024-02-23 | 2025-06-19 | 2025-06-19 | 454 B | 2.1 kB | ![]() 54.240.174.20 | |
thempho.club | unknown | 2023-08-13 | 2025-06-19 | 2025-06-19 | 880 B | 3.9 kB | ![]() 172.67.168.117 | |
www.buomtv.blog | unknown | unknown | No data | No data | 442 B | 5.4 kB | ![]() 54.240.174.50 | |
thempho1.com | unknown | unknown | No data | No data | 577 B | 53 kB | ![]() 104.21.82.53 | |
thempho2.com | unknown | unknown | No data | No data | 23 kB | 2.3 MB | ![]() 172.67.208.131 | |
phimmoi23.net 2 alert(s) on this Host | unknown | unknown | 2025-06-19 | 2025-06-19 | 912 B | 0 B | ![]() 0.0.0.0 | |
static.stream68.cloud | unknown | 2024-09-02 | 2025-06-19 | 2025-06-19 | 18 kB | 11 MB | ![]() 104.26.5.249 | |
www.googletagmanager.com | 75 | 2011-11-11 | 2012-10-04 | 2025-06-18 | 433 B | 401 kB | ![]() 142.250.74.136 | |
xgluz.com | unknown | 2020-12-08 | 2020-12-08 | 2025-01-19 | 454 B | 1.6 kB | ![]() 104.26.1.49 | |
nettruyenz1.com | unknown | unknown | No data | No data | 866 B | 500 B | ![]() 0.0.0.0 | |
e01c1ef4.rocketcdn.me | unknown | 2018-10-29 | 2025-06-19 | 2025-06-19 | 448 B | 32 kB | ![]() 138.199.36.10 | |
phimmoi3.net | unknown | unknown | No data | No data | 455 B | 572 B | ![]() 172.67.196.26 | |
pornmate.com | 21053 | 2017-09-06 | 2025-06-19 | 2025-06-19 | 456 B | 1.9 kB | ![]() 104.21.74.240 | |
themjav.com | unknown | 2024-07-04 | 2025-06-19 | 2025-06-19 | 439 B | 0 B | ![]() 0.0.0.0 | |
themtruyen.net | unknown | unknown | No data | No data | 884 B | 2.1 kB | ![]() 172.67.147.89 | |
lonlyfan.com | unknown | 2023-12-01 | 2025-06-19 | 2025-06-19 | 880 B | 2.7 kB | ![]() 104.21.55.165 | |
e01c1ef4.delivery.rocketcdn.me | unknown | 2018-10-29 | 2025-06-19 | 2025-06-19 | 457 B | 32 kB | ![]() 138.199.36.10 | |
thebestfetishsites.com | 309456 | 2015-06-03 | 2015-06-10 | 2025-01-17 | 474 B | 6.0 kB | ![]() 104.25.232.88 | |
vlxx.digital | unknown | 2024-12-23 | 2025-06-19 | 2025-06-19 | 440 B | 0 B | ![]() 0.0.0.0 | |
nettruyen123.com | unknown | unknown | No data | No data | 434 B | 566 B | ![]() 104.21.48.1 | |
www.thepornlist.net | unknown | 2010-12-22 | 2012-06-21 | 2024-12-16 | 465 B | 1.1 kB | ![]() 104.26.15.211 |
Related reports
Threat Detection Systems
Public InfoSec YARA rules
No alerts detected
OpenPhish
No alerts detected
PhishTank
No alerts detected
Quad9 DNS
| Scan Date | Severity | Indicator | Alert |
|---|---|---|---|
| 2025-06-19 | medium | phimmoi23.net | Sinkholed |
| 2025-06-19 | medium | phimmoi23.net | Sinkholed |
ThreatFox
No alerts detected
JavaScript (32)
No JavaScripts
HTTP Transactions (141)
| URL | IP | Response | Size |
|---|


