Report Overview
Visitedpublic
2025-02-23 13:17:40
Tags
Submit Tags
URL
av.4freedom.click/v/s:/pornoperso.com/porno/young/title/Young%20-%20Videos%20XXX%20%7C%20Porno%20Gratis%20%5B7:05x360p%5D
Finishing URL
av.4freedom.click/v/s://pornoperso.com/porno/young/title/Young%20-%20Videos%20XXX%20%7C%20Porno%20Gratis%20%5B7:05x360p%5D
IP / ASN

104.21.46.165
Title
Young - Videos XXX | Porno Gratis
Detections
urlquery
0
Network Intrusion Detection
0
Threat Detection Systems
0
Host Summary
| Host | Rank | Registered | First Seen | Last Seen | Sent | Received | IP | Fingerprints |
|---|---|---|---|---|---|---|---|---|
ads.google.com | 27064 | 1997-09-15 | 2013-08-25 | 2025-02-16 | 3.4 kB | 1.8 kB | ![]() 142.250.74.174 | |
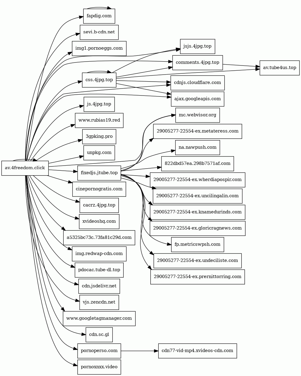
www.rubias19.red | 922114 | 2019-12-20 | 2019-12-22 | 2024-02-07 | 856 B | 13 kB | ![]() 104.21.70.134 | |
cinepornogratis.com | 119294 | 2021-04-22 | 2016-02-14 | 2025-02-21 | 895 B | 56 kB | ![]() 172.67.71.252 | |
jsjs.4jpg.top | unknown | 2024-03-07 | 2024-03-08 | 2025-02-19 | 1.7 kB | 159 kB | ![]() 188.114.96.1 | |
cdn.berculogive.com | unknown | 2025-02-17 | 2025-02-20 | 2025-02-20 | 888 B | 163 kB | ![]() 185.244.209.62 | |
www.xnxx.com | 14038 | 2002-04-08 | 2012-05-21 | 2025-02-06 | 398 B | 7.7 kB | ![]() 185.88.181.53 | |
filmesporno.xxx | 560351 | unknown | 2019-03-31 | 2025-02-19 | 876 B | 15 kB | ![]() 104.21.48.1 | |
29005277-22554-ex.gloricragnews.com | unknown | 2024-08-28 | 2025-02-23 | 2025-02-23 | 1.2 kB | 4.9 kB | ![]() 88.208.22.2 | |
cdn.sc.gl | 166967 | 2014-09-25 | 2014-12-05 | 2025-02-20 | 863 B | 5.7 kB | ![]() 188.114.97.1 | |
unpkg.com | 11693 | 2016-01-06 | 2016-01-07 | 2025-02-19 | 874 B | 42 kB | ![]() 104.17.245.203 | |
page.phic4.top | unknown | 2024-03-07 | 2024-03-28 | 2025-02-19 | 748 B | 110 kB | ![]() 104.21.73.126 | |
storage.multstorage.com | unknown | 2023-09-22 | 2023-09-22 | 2025-02-23 | 502 B | 90 kB | ![]() 104.21.30.242 | |
cdn.puclepighicric.com | unknown | 2024-08-29 | 2024-08-29 | 2025-02-20 | 884 B | 75 kB | ![]() 185.244.209.62 | |
29005277-22554-3424.uncysiante.com | unknown | 2024-10-01 | 2025-02-23 | 2025-02-23 | 6.6 kB | 2.3 kB | ![]() 88.208.22.4 | |
29005277-22554-ex.uncilingalin.com | unknown | 2024-08-24 | 2025-02-23 | 2025-02-23 | 2.4 kB | 9.8 kB | ![]() 88.208.22.4 | |
fp.metricswpsh.com | unknown | 2021-10-29 | 2022-04-22 | 2025-02-21 | 988 B | 719 B | ![]() 157.90.84.242 | |
js.wpshsdk.com | 12130 | 2021-06-04 | 2021-06-04 | 2025-02-19 | 386 B | 24 kB | ![]() 45.133.44.53 | |
29005277-22554-3424.knamedurinds.com | unknown | 2024-09-29 | 2025-02-23 | 2025-02-23 | 1.6 kB | 570 B | ![]() 88.208.22.3 | |
na.nawpush.com | 38563 | 2020-12-21 | 2020-12-23 | 2025-02-18 | 447 B | 809 B | ![]() 45.133.44.24 | |
img1.pornoeggs.com | unknown | 2015-12-21 | 2017-02-12 | 2021-02-06 | 455 B | 148 B | ![]() 199.101.134.5 | |
a5325bc73c.73fa81c29d.com 1 alert(s) on this Host | unknown | 2025-01-24 | 2025-02-23 | 2025-02-23 | 537 B | 538 B | ![]() 45.133.44.53 | |
css.4jpg.top | unknown | 2024-03-07 | 2024-03-18 | 2025-02-19 | 4.0 kB | 309 kB | ![]() 188.114.96.1 | |
29005277-22554-3424.uncilingalin.com | unknown | 2024-08-24 | 2025-02-23 | 2025-02-23 | 5.0 kB | 1.7 kB | ![]() 88.208.22.4 | |
js.wpadmngr.com | 25762 | 2021-06-02 | 2021-06-02 | 2025-02-18 | 776 B | 126 kB | ![]() 45.133.44.53 | |
xvideoshq.com | unknown | 2020-03-27 | 2020-03-31 | 2024-05-08 | 1.4 kB | 86 kB | ![]() 172.67.197.155 | |
img.redwap-cdn.com | 216222 | 2019-01-27 | 2019-01-28 | 2025-02-14 | 457 B | 13 kB | ![]() 188.114.97.1 | |
www.jovencitas.gratis | 960425 | 2017-10-19 | 2018-03-11 | 2025-02-12 | 407 B | 999 B | ![]() 0.0.0.0 | |
av.4freedom.click | unknown | 2024-03-09 | 2024-08-05 | 2025-02-19 | 2.2 kB | 40 kB | ![]() 172.67.140.182 | |
cacrz.4jpg.top | unknown | 2024-03-07 | 2024-04-16 | 2025-02-19 | 859 B | 20 kB | ![]() 188.114.96.1 | |
pornoxnxx.video | unknown | 2022-04-01 | 2022-04-01 | 2024-02-22 | 1.7 kB | 66 kB | ![]() 188.114.97.1 | |
www.redwap.me | 76881 | 2017-01-17 | 2017-04-07 | 2025-02-15 | 397 B | 1.3 kB | ![]() 188.114.97.1 | |
location.services.mozilla.com | 6771 | 1994-10-18 | 2014-06-01 | 2025-02-19 | 391 B | 366 B | ![]() 35.190.72.216 | |
29005277-22554-3424.tassymethosif.com | unknown | 2024-09-25 | 2025-02-23 | 2025-02-23 | 1.6 kB | 570 B | ![]() 88.208.22.4 | |
fixedjs.jtube.top | unknown | 2024-03-07 | 2024-06-18 | 2025-02-19 | 3.0 kB | 224 kB | ![]() 104.21.80.1 | |
cdn.jsdelivr.net | 439 | 2012-05-16 | 2012-09-30 | 2025-02-19 | 2.5 kB | 483 kB | ![]() 151.101.1.229 | |
js.4jpg.top | unknown | 2024-03-07 | 2024-09-09 | 2025-02-20 | 497 B | 6.9 kB | ![]() 188.114.96.1 | |
ajax.googleapis.com | 12905 | 2005-01-25 | 2012-05-22 | 2025-02-19 | 1.4 kB | 94 kB | ![]() 142.250.74.42 | |
www.w3schools.com | 17487 | 2000-03-21 | 2014-02-05 | 2025-02-17 | 397 B | 5.8 kB | ![]() 23.36.77.67 | |
av.tube4us.top | unknown | 2024-03-09 | 2025-02-12 | 2025-02-18 | 413 B | 34 kB | ![]() 104.21.96.1 | |
fapdig.com | 474236 | 2017-03-03 | 2017-08-25 | 2025-02-21 | 1.3 kB | 177 kB | ![]() 104.21.112.1 | |
29005277-22554-3424.parblemophaort.com | unknown | 2024-09-23 | 2025-02-23 | 2025-02-23 | 1.6 kB | 570 B | ![]() 88.208.22.1 | |
vjs.zencdn.net | 4968 | 2011-12-27 | 2012-05-21 | 2025-02-20 | 852 B | 431 kB | ![]() 151.101.130.217 | |
22554.aceadynict.com | unknown | 2024-09-02 | 2024-09-03 | 2025-02-20 | 4.2 kB | 201 kB | ![]() 88.208.22.2 | |
822dbd57ea.298b7571af.com 1 alert(s) on this Host | unknown | 2025-01-24 | 2025-02-23 | 2025-02-23 | 806 B | 343 B | ![]() 45.133.44.53 | |
pdocac.tube-dl.top | unknown | 2024-03-07 | 2024-03-14 | 2025-02-19 | 12 kB | 358 kB | ![]() 104.21.80.1 | |
cdn.bancychialk.com | unknown | 2025-02-16 | 2025-02-20 | 2025-02-20 | 888 B | 245 kB | ![]() 185.244.209.62 | |
cdn.maubifilian.com | unknown | 2025-02-17 | 2025-02-20 | 2025-02-20 | 1.8 kB | 292 kB | ![]() 185.244.209.62 | |
comments.4jpg.top | unknown | 2024-03-07 | 2024-03-24 | 2025-02-19 | 874 B | 180 kB | ![]() 188.114.96.1 | |
29005277-22554-3424.pelverityrerlob.com | unknown | 2024-08-31 | 2025-02-23 | 2025-02-23 | 1.6 kB | 570 B | ![]() 88.208.22.1 | |
29005277-22554-ex.knamedurinds.com | unknown | 2024-09-29 | 2025-02-23 | 2025-02-23 | 1.2 kB | 4.9 kB | ![]() 88.208.22.3 | |
cdnjs.cloudflare.com | 235 | 2009-02-17 | 2012-05-23 | 2025-02-19 | 1.4 kB | 130 kB | ![]() 104.17.24.14 | |
www.pornoeggs.com | unknown | 2015-12-21 | 2017-02-12 | 2024-05-02 | 401 B | 1.4 kB | ![]() 199.101.134.16 | |
29005277-22554-3424.gloricragnews.com | unknown | 2024-08-28 | 2025-02-23 | 2025-02-23 | 1.6 kB | 570 B | ![]() 88.208.22.2 | |
29005277-22554-ex.undeciliste.com | unknown | 2024-09-04 | 2025-02-23 | 2025-02-23 | 2.4 kB | 28 kB | ![]() 88.208.22.4 | |
29005277-22554-ex.prernittorring.com 1 alert(s) on this Host | unknown | 2024-09-27 | 2025-02-23 | 2025-02-23 | 1.2 kB | 12 kB | ![]() 88.208.22.2 | |
www.googletagmanager.com | 75 | 2011-11-11 | 2012-10-04 | 2025-02-19 | 435 B | 83 kB | ![]() 142.250.74.168 | |
sevi.b-cdn.net | unknown | 2016-04-25 | 2018-04-15 | 2025-02-20 | 854 B | 14 kB | ![]() 194.242.11.186 | |
cdn.phascregairks.com | unknown | 2025-02-16 | 2025-02-20 | 2025-02-20 | 880 B | 242 kB | ![]() 185.244.209.62 | |
3gpking.pro | 698490 | 2018-08-10 | 2019-01-14 | 2025-02-15 | 910 B | 19 kB | ![]() 104.21.16.1 | |
cdn77-vid-mp4.xvideos-cdn.com | 49704 | 2017-08-25 | 2021-09-29 | 2025-02-18 | 647 B | 645 B | ![]() 0.0.0.0 | |
pornoperso.com | 937687 | 2000-06-06 | 2017-06-17 | 2025-02-23 | 7.0 kB | 349 kB | ![]() 104.21.80.1 | |
29005277-22554-ex.wherdiapospir.com | unknown | 2024-09-29 | 2025-02-23 | 2025-02-23 | 2.4 kB | 56 kB | ![]() 88.208.22.4 | |
29005277-22554-ex.metateress.com | unknown | 2024-08-31 | 2025-02-23 | 2025-02-23 | 3.7 kB | 14 kB | ![]() 88.208.22.2 | |
mc.webvisor.org | 17571 | 2009-08-25 | 2017-08-16 | 2025-02-20 | 18 kB | 16 kB | ![]() 87.250.251.119 |
Related reports
Threat Detection Systems
Public InfoSec YARA rules
No alerts detected
OpenPhish
No alerts detected
PhishTank
No alerts detected
Quad9 DNS
| Scan Date | Severity | Indicator | Alert |
|---|---|---|---|
| 2025-02-23 | medium | 73fa81c29d.com | Sinkholed |
| 2025-02-23 | medium | 298b7571af.com | Sinkholed |
| 2025-02-23 | medium | prernittorring.com | Sinkholed |
ThreatFox
No alerts detected
JavaScript (62)
| HASH | FROM | Size | First Seen | Last Seen | |
|---|---|---|---|---|---|
| 4b4b5c916fca1f879ae406eafa073906 | DocumentWrite | 30 B | 2024-04-16 | 2025-09-07 | |
Introduced by DocumentWrite First Seen 2024-04-16 Last Seen 2025-09-07 Times Seen 1685 Size 30 B (30 bytes) MD5 4b4b5c916fca1f879ae406eafa073906 SHA1 b188d4ad342b5264c33cf9c6f655aa95118fb6d0 Loading... | |||||
| 16097b6db5e3b9f92e7a7fe655988961 | DocumentWrite | 374 B | 2024-07-17 | 2025-11-15 | |
Introduced by DocumentWrite First Seen 2024-07-17 Last Seen 2025-11-15 Times Seen 183 Size 374 B (374 bytes) MD5 16097b6db5e3b9f92e7a7fe655988961 SHA1 e64f35ea6d64aaf08fe3e31cc3ca3f00757dabb5 Loading... | |||||
| edc24b7d2fc7536422daee6621435edf | DocumentWrite | 55 B | 2024-04-16 | 2026-04-03 | |
Introduced by DocumentWrite First Seen 2024-04-16 Last Seen 2026-04-03 Times Seen 2323 Size 55 B (55 bytes) MD5 edc24b7d2fc7536422daee6621435edf SHA1 71fd4875b509449d820e6a3dd7d83e5f6c31fac8 Loading... | |||||
| bc893bafc5c257148ae6fefd5b021f67 | DocumentWrite | 152 B | 2024-09-03 | 2025-06-02 | |
Introduced by DocumentWrite First Seen 2024-09-03 Last Seen 2025-06-02 Times Seen 98 Size 152 B (152 bytes) MD5 bc893bafc5c257148ae6fefd5b021f67 SHA1 24f8007b34ecee00a8e796585ad56f8ff2ab52d5 Loading... | |||||
| e868a06cb6cee82e31cca8ccdd469228 | DocumentWrite | 239 B | 2025-01-22 | 2025-06-02 | |
Introduced by DocumentWrite First Seen 2025-01-22 Last Seen 2025-06-02 Times Seen 8 Size 239 B (239 bytes) MD5 e868a06cb6cee82e31cca8ccdd469228 SHA1 dcf105e271a4904bc0fbc637dce2ae75d52a019e Loading... | |||||
| 8da66cae5fc09ad0ad54710cd4960dbd | DocumentWrite | 88 B | 2023-03-07 | 2026-04-03 | |
Introduced by DocumentWrite First Seen 2023-03-07 Last Seen 2026-04-03 Times Seen 2422 Size 88 B (88 bytes) MD5 8da66cae5fc09ad0ad54710cd4960dbd SHA1 01ef404d9c252491d6f0cd6900cce145d4b76db1 Loading... | |||||
| 33e50c65bc34e7205dd72147375dd7ee | DocumentWrite | 228 B | 2024-11-18 | 2025-11-13 | |
Introduced by DocumentWrite First Seen 2024-11-18 Last Seen 2025-11-13 Times Seen 682 Size 228 B (228 bytes) MD5 33e50c65bc34e7205dd72147375dd7ee SHA1 45d7704eefa9421415ddfe589dba26be6f3e0a1e Loading... | |||||
| 2badd01f80cd03eb7ffce90487ab3f71 | DocumentWrite | 43 B | 2023-03-07 | 2026-04-03 | |
Introduced by DocumentWrite First Seen 2023-03-07 Last Seen 2026-04-03 Times Seen 2352 Size 43 B (43 bytes) MD5 2badd01f80cd03eb7ffce90487ab3f71 SHA1 1d0af7cc184466c7d86216085ea60242daeb1eb4 Loading... | |||||
| eb74dd4bee999b8303ec1cf2bf9b4066 | DocumentWrite | 639 B | 2024-06-15 | 2025-11-15 | |
Introduced by DocumentWrite First Seen 2024-06-15 Last Seen 2025-11-15 Times Seen 231 Size 639 B (639 bytes) MD5 eb74dd4bee999b8303ec1cf2bf9b4066 SHA1 19fedcffef720e95c136c0c19933c9d05133ac5e Loading... | |||||
| a5180bd43ce95d4729e0e3d57920374d | DocumentWrite | 396 B | 2025-01-24 | 2025-06-02 | |
Introduced by DocumentWrite First Seen 2025-01-24 Last Seen 2025-06-02 Times Seen 33 Size 396 B (396 bytes) MD5 a5180bd43ce95d4729e0e3d57920374d SHA1 bd82800cc4c89c01d9a11815f671a95cf9970ef0 Loading... | |||||
| 4e0499826812eb68b9ff92a746ccad12 | DocumentWrite | 2.2 kB | 2025-01-25 | 2025-03-01 | |
Introduced by DocumentWrite First Seen 2025-01-25 Last Seen 2025-03-01 Times Seen 26 Size 2.2 kB (2202 bytes) MD5 4e0499826812eb68b9ff92a746ccad12 SHA1 20347c9a628733418677ce88c8654cd88ae12c26 Loading... | |||||
HTTP Transactions (194)
| URL | IP | Response | Size |
|---|




