Report Overview
Visitedpublic
2025-09-15 02:31:03
Tags
Submit Tags
URL
ziggo-gratis.com/roja12-9/s18.php
Finishing URL
ziggo-gratis.com/roja12-9/s18.php
IP / ASN

104.21.64.1
Title
(1) New Message!
Detections
urlquery
0
Network Intrusion Detection
0
Threat Detection Systems
9
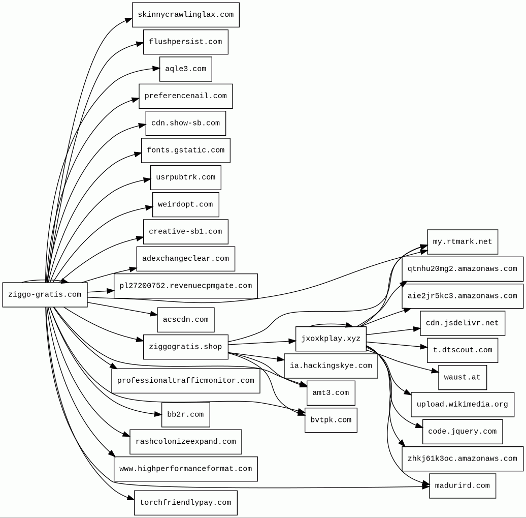
Host Summary
| Host | Rank | Registered | First Seen | Last Seen | Sent | Received | IP | Fingerprints |
|---|---|---|---|---|---|---|---|---|
madurird.com | 7966 | 2023-10-06 | 2023-10-07 | 2025-09-14 | 4.9 kB | 347 kB | ![]() 172.64.146.197 | |
sootoarathus.net | 98868 | 2025-03-05 | 2025-03-20 | 2025-09-14 | 828 B | 155 kB | ![]() 104.21.93.150 | |
preferencenail.com | 20606 | 2025-07-01 | 2025-07-08 | 2025-09-09 | 828 B | 172 kB | ![]() 185.196.197.72 | |
pl27200752.revenuecpmgate.com 1 alert(s) on this Host | unknown | 2025-08-29 | 2025-09-07 | 2025-09-14 | 463 B | 111 kB | ![]() 172.240.108.76 | ![]() |
aqle3.com | 160528 | 2021-03-21 | 2025-05-21 | 2025-09-13 | 820 B | 14 kB | ![]() 139.45.197.247 | |
weirdopt.com 1 alert(s) on this Host | 37519 | 2025-07-01 | 2025-07-08 | 2025-09-10 | 419 B | 377 B | ![]() 185.196.197.72 | |
fonts.googleapis.com | 313 | 2005-01-25 | 2012-05-23 | 2025-09-10 | 430 B | 17 kB | ![]() 142.250.178.106 | |
code.jquery.com | 4915 | 2005-12-10 | 2012-05-21 | 2025-09-10 | 421 B | 90 kB | ![]() 151.101.66.137 | |
adexchangeclear.com | 24943 | 2015-04-27 | 2025-07-16 | 2025-09-10 | 793 B | 1.6 kB | ![]() 172.67.223.87 | |
usrpubtrk.com | 6824 | 2025-06-16 | 2025-06-17 | 2025-09-10 | 491 B | 534 B | ![]() 104.21.92.33 | |
waust.at | 36042 | unknown | 2016-01-28 | 2025-09-13 | 399 B | 13 kB | ![]() 104.26.4.7 | |
acscdn.com | 18769 | 2020-05-05 | 2020-05-06 | 2025-09-13 | 829 B | 245 kB | ![]() 104.18.17.201 | |
my.rtmark.net | 43911 | 2014-10-29 | 2015-02-04 | 2025-09-11 | 1.4 kB | 2.6 kB | ![]() 104.18.41.22 | |
cdn.jsdelivr.net | 1678 | 2012-05-16 | 2012-09-30 | 2025-09-10 | 891 B | 545 kB | ![]() 104.16.174.226 | |
flushpersist.com | 23810 | 2025-07-01 | 2025-07-08 | 2025-09-09 | 1.5 kB | 992 B | ![]() 192.243.61.225 | |
www.highperformanceformat.com 2 alert(s) on this Host | 366864 | 2024-10-15 | 2024-10-23 | 2025-09-12 | 922 B | 77 kB | ![]() 172.240.108.76 | ![]() |
ia.hackingskye.com | unknown | 2025-06-20 | 2025-06-29 | 2025-09-09 | 426 B | 1.4 kB | ![]() 23.109.170.127 | |
jxoxkplay.xyz | 3757661 | 2025-06-13 | 2025-08-01 | 2025-09-13 | 1.5 kB | 129 kB | ![]() 104.21.6.120 | |
aie2jr5kc3.amazonaws.com 2 alert(s) on this Host | unknown | 2005-08-18 | 2025-09-15 | 2025-09-15 | 932 B | 0 B | ![]() 0.0.0.0 | |
ziggo-gratis.com | 3260928 | 2025-07-18 | 2025-07-30 | 2025-09-13 | 1.5 kB | 5.8 kB | ![]() 104.21.64.1 | ![]() |
ziggogratis.shop | 6977983 | 2025-07-26 | 2025-08-10 | 2025-09-13 | 538 B | 1.8 kB | ![]() 104.21.80.1 | |
zhkj61k3oc.amazonaws.com 1 alert(s) on this Host | unknown | 2005-08-18 | 2025-09-15 | 2025-09-15 | 466 B | 0 B | ![]() 0.0.0.0 | |
professionaltrafficmonitor.com | 16376 | 2025-01-23 | 2025-01-25 | 2025-09-12 | 1.4 kB | 1.3 kB | ![]() 18.197.252.180 | |
qtnhu20mg2.amazonaws.com 1 alert(s) on this Host | unknown | 2005-08-18 | 2025-09-15 | 2025-09-15 | 467 B | 0 B | ![]() 0.0.0.0 | |
amt3.com | 8122 | 2004-03-18 | 2025-04-23 | 2025-09-09 | 1.2 kB | 1.7 kB | ![]() 139.45.195.9 | |
creative-sb1.com | 22211 | 2025-07-01 | 2025-08-08 | 2025-09-12 | 2.3 kB | 175 kB | ![]() 104.21.112.1 | |
skinnycrawlinglax.com 6 alert(s) on this Host | 38609 | 2024-09-01 | 2025-07-09 | 2025-09-11 | 6.8 kB | 208 kB | ![]() 192.243.61.225 | |
cdn.show-sb.com | 187612 | 2024-08-20 | 2024-08-31 | 2025-09-13 | 498 B | 2.5 kB | ![]() 172.67.170.115 | |
fonts.gstatic.com | unknown | 2008-02-11 | 2014-04-02 | 2025-09-10 | 1.1 kB | 82 kB | ![]() 142.250.74.35 | |
t.dtscout.com | 54823 | 2013-11-01 | 2017-01-30 | 2025-09-13 | 511 B | 2.8 kB | ![]() 104.26.11.2 | |
upload.wikimedia.org | 4329 | 2003-03-16 | 2012-05-21 | 2025-09-11 | 467 B | 1.8 kB | ![]() 185.15.59.240 | |
cdn.storageimagedisplay.com | 170153 | 2024-09-13 | 2024-09-13 | 2025-09-12 | 1.9 kB | 209 kB | ![]() 45.133.44.1 | |
rashcolonizeexpand.com 8 alert(s) on this Host | 31106 | 2024-09-01 | 2025-06-27 | 2025-09-14 | 7.5 kB | 12 kB | ![]() 172.240.108.68 | |
bvtpk.com | 37068 | 2019-03-16 | 2025-05-21 | 2025-09-09 | 818 B | 222 kB | ![]() 172.67.154.171 | |
bb2r.com | 24075 | 2020-03-18 | 2025-03-14 | 2025-09-13 | 4.4 kB | 236 kB | ![]() 104.18.41.59 | |
torchfriendlypay.com 9 alert(s) on this Host | 191479 | 2024-09-01 | 2025-07-30 | 2025-09-10 | 8.3 kB | 23 kB | ![]() 192.243.59.13 |
Cloudflare (CDN)
Cloudflare is a web-infrastructure and website-security company, providing content-delivery-network services, DDoS mitigation, Internet security, and distributed domain-name-server services.Nginx:1.21.6 (Web servers, Reverse proxies)
Nginx is a web server that can also be used as a reverse proxy, load balancer, mail proxy and HTTP cache.Envoy (Reverse proxies)
Envoy is an open-source edge and service proxy, designed for cloud-native applications.Nginx (Web servers, Reverse proxies)
Nginx is a web server that can also be used as a reverse proxy, load balancer, mail proxy and HTTP cache.Varnish (Caching)
Varnish is a reverse caching proxy.Google Cloud CDN (CDN)
Cloud CDN uses Google's global edge network to serve content closer to users.Google Cloud (IaaS)
Google Cloud is a suite of cloud computing services.Google Cloud Storage (Miscellaneous)
Google Cloud Storage allows world-wide storage and retrieval of any amount of data at any time.LiteSpeed Cache (Caching, WordPress plugins)
LiteSpeed Cache is an all-in-one site acceleration plugin for WordPress.LiteSpeed (Web servers)
LiteSpeed is a high-scalability web server.Litespeed Cache (Caching, WordPress plugins)
LiteSpeed Cache is an all-in-one site acceleration plugin for WordPress.Apache Traffic Server:9.2.11 (Web servers)
Apache Traffic Server is an open-source caching and proxying server that serves as an HTTP/1.1 and HTTP/2 reverse proxy with caching capabilities, load balancing, request routing, SSL termination, and support for advanced HTTP features.Nginx:1.19.5 (Web servers, Reverse proxies)
Nginx is a web server that can also be used as a reverse proxy, load balancer, mail proxy and HTTP cache.Related reports
Threat Detection Systems
| Detection System | Indicator | Verdict | Alert |
|---|---|---|---|
| Quad9 DNS | skinnycrawlinglax.com | malicious | Sinkholed |
| Quad9 DNS | zhkj61k3oc.amazonaws.com | malicious | Sinkholed |
| Quad9 DNS | rashcolonizeexpand.com | malicious | Sinkholed |
| Quad9 DNS | qtnhu20mg2.amazonaws.com | malicious | Sinkholed |
| Quad9 DNS | aie2jr5kc3.amazonaws.com | malicious | Sinkholed |
| Quad9 DNS | www.highperformanceformat.com | malicious | Sinkholed |
| Quad9 DNS | torchfriendlypay.com | malicious | Sinkholed |
| Quad9 DNS | weirdopt.com | malicious | Sinkholed |
| Quad9 DNS | pl27200752.revenuecpmgate.com | malicious | Sinkholed |
JavaScript (63)
No JavaScripts
HTTP Transactions (93)
| URL | IP | Response | Size |
|---|






