Report Overview
Visitedpublic
2024-05-14 13:36:12
Tags
Submit Tags
URL
f.pbp-reports.com/epor/14nep1eImzec5aaI89fmIy3jgfI2hibIpk6/2/s/www.resourcefulfinancepro.com/lp/webinars/transforming-source-to-pay-operations/?utm_source=puresend&utm_medium=email&utm_content=FIN_ShelbyGroup_DelekTransformingOperations_e12_base-combined_05-14-2024&utm_campaign=FIN_ShelbyGroup_DelekTransformingOperations_e12_base-combined_05-14-2024&PCD=&JB=662292&ajs_uid=a5351bef-c27c-4bac-918c-4309160b5760
Finishing URL
www.resourcefulfinancepro.com/lp/webinars/transforming-source-to-pay-operations/?utm_source=puresend&utm_medium=email&utm_content=FIN_ShelbyGroup_DelekTransformingOperations_e12_base-combined_05-14-2024&utm_campaign=FIN_ShelbyGroup_DelekTransformingOperations_e12_base-combined_05-14-2024&PCD=&JB=662292&ajs_uid=a5351bef-c27c-4bac-918c-4309160b5760
IP / ASN
4.7.165.6
#3356 LEVEL3
Title
How Delek is Transforming Source-to-Pay Operations to Improve Value Creation - Resourceful Finance Pro

Detections

urlquery
0
Network Intrusion Detection
0
Threat Detection Systems
0

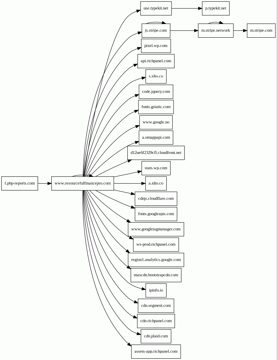
Host Summary

HostRankRegisteredFirst SeenLast Seen
api.richpanel.com
1313652017-08-022018-11-01 09:36:182024-05-13 23:24:16
a.idio.co
347182010-07-202014-02-20 23:14:452024-05-08 14:32:44
use.typekit.net
4942010-08-022012-07-05 03:42:392024-05-13 18:12:10
maxcdn.bootstrapcdn.com
7242012-05-252014-06-18 02:37:312024-05-14 07:03:59
stats.wp.com
27111997-03-282017-01-30 06:06:592024-05-13 19:04:07
f.pbp-reports.com
1888162012-05-022019-07-20 11:46:362023-04-05 15:50:46
cdnjs.cloudflare.com
2352009-02-172015-04-17 22:46:332024-05-13 18:33:50
js.stripe.com
11491995-09-122012-09-30 14:39:232024-05-13 19:55:19
www.googletagmanager.com
752011-11-112013-05-22 04:07:372024-05-14 05:20:30
a.omappapi.com
54182020-03-162020-03-20 21:01:362024-05-14 08:11:35
ipinfo.io
81362013-04-232013-12-16 08:25:532024-05-13 21:21:55
www.google.no
256072001-02-262016-04-05 21:50:592024-05-14 04:20:08
cdn.segment.com
16181998-07-062014-04-11 14:30:482024-05-13 18:12:47
m.stripe.com
10921995-09-122017-01-30 13:42:512024-05-13 19:13:40
d12ue6f2329cfl.cloudfront.net
unknown2008-04-252015-05-29 19:11:522024-03-01 03:22:57
www.resourcefulfinancepro.com
unknown2021-12-022022-03-08 15:49:002024-01-12 02:22:40
code.jquery.com
6342005-12-102012-05-21 19:28:022024-05-14 07:03:16
pixel.wp.com
25451997-03-282017-01-30 06:31:402024-05-13 19:16:13
fonts.gstatic.com
unknown2008-02-112014-09-09 02:40:212024-05-14 02:22:51
m.stripe.network
12042017-03-162017-05-17 17:53:132024-05-13 19:55:19
fonts.googleapis.com
88772005-01-252013-06-10 22:14:262024-05-13 23:55:57
p.typekit.net
6202010-08-022012-05-23 16:28:572024-05-13 18:12:10
ws-prod.richpanel.com
unknown2017-08-022022-07-01 20:22:292024-05-13 23:23:54
s.idio.co
343782010-07-202015-02-06 11:07:322024-05-14 09:05:31
assets-app.richpanel.com
unknown2017-08-022023-04-16 10:20:042024-05-13 23:23:55
region1.analytics.google.com
unknown1997-09-152022-03-17 12:26:332024-05-13 18:12:41
cdn.richpanel.com
1056752017-08-022019-06-02 14:12:432024-05-13 19:21:29
cdn.plaid.com
174581995-08-162017-02-17 04:25:542024-05-13 12:53:07

Related reports

Threat Detection Systems

Public InfoSec YARA rules

No alerts detected


OpenPhish

No alerts detected


PhishTank

No alerts detected


mnemonic secure dns

No alerts detected


Quad9 DNS

No alerts detected


ThreatFox

No alerts detected


JavaScript (257)

HTTP Transactions (211)

URLIPResponseSize