Report Overview
Visitedpublic
2025-12-16 03:48:13
Tags
Submit Tags
URL
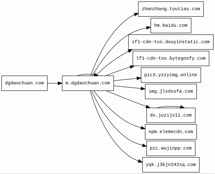
dgdaochuan.com/
Finishing URL
m.dgdaochuan.com/
IP / ASN

38.182.227.35
Title
免费短剧大全最新电影热门电视剧全集在线观看_VS影院
Detections
urlquery
0
Network Intrusion Detection
0
Threat Detection Systems
1
Host Summary
| Host | Rank | Registered | First Seen | Last Seen | Sent | Received | IP | Fingerprints |
|---|---|---|---|---|---|---|---|---|
pic.wujinpp.com | 5809992 | 2021-09-03 | 2021-09-03 | 2025-02-17 | 484 B | 588 B | ![]() 104.18.13.90 | |
ds.juzijs11.com | unknown | 2025-08-30 | 2025-09-23 | 2025-12-11 | 1.7 kB | 14 kB | ![]() 38.182.224.69 | |
yqk.j3kjn242sq.com | unknown | 2024-10-04 | 2025-08-26 | 2025-12-10 | 1.5 kB | 302 kB | ![]() 104.26.11.83 | |
lf1-cdn-tos.bytegoofy.com | 402951 | 2021-01-11 | 2021-08-07 | 2025-12-11 | 594 B | 1.9 kB | ![]() 163.181.243.183 | ![]() |
pic3.yzzyimg.online | 3728146 | 2024-10-01 | 2025-02-20 | 2025-12-10 | 934 B | 53 kB | ![]() 216.180.235.237 | |
dgdaochuan.com | unknown | unknown | No data | No data | 483 B | 76 kB | ![]() 38.182.227.24 | |
m.dgdaochuan.com | unknown | unknown | No data | No data | 9.6 kB | 692 kB | ![]() 38.182.227.27 | |
img.jlsdssfa.com | unknown | 2023-07-10 | 2023-09-20 | 2025-11-23 | 1.5 kB | 77 kB | ![]() 172.67.68.79 | |
viptulz.com 3 alert(s) on this Host | 352050 | 2024-05-18 | 2025-03-04 | 2025-12-06 | 1.3 kB | 79 kB | ![]() 37.77.86.51 | |
zhanzhang.toutiao.com | 620575 | 2004-02-16 | 2020-11-05 | 2025-12-12 | 642 B | 1.0 kB | ![]() 163.181.50.191 | ![]() |
hm.baidu.com | 54491 | 1999-10-11 | 2012-05-26 | 2025-12-15 | 1.7 kB | 31 kB | ![]() 14.215.182.140 | |
sf1-cdn-tos.douyinstatic.com | 772893 | 2020-08-23 | 2021-04-28 | 2025-11-13 | 477 B | 5.6 kB | ![]() 123.6.72.99 | |
npm.elemecdn.com | 4708563 | 2011-11-21 | 2017-02-03 | 2025-12-11 | 467 B | 25 kB | ![]() 61.170.79.98 | ![]() |
Cloudflare (CDN)
Cloudflare is a web-infrastructure and website-security company, providing content-delivery-network services, DDoS mitigation, Internet security, and distributed domain-name-server services.Alibaba Cloud Object Storage Service (IaaS)
Alibaba Cloud Object Storage Service (OSS) is a cloud-based object storage service provided by Alibaba Cloud, which allows users to store and access large amounts of data in the cloud.Amazon Web Services (PaaS)
Amazon Web Services (AWS) is a comprehensive cloud services platform offering compute power, database storage, content delivery and other functionality.Tengine (Web servers)
Tengine is a web server which is based on the Nginx HTTP server.Nginx (Web servers, Reverse proxies)
Nginx is a web server that can also be used as a reverse proxy, load balancer, mail proxy and HTTP cache.jQuery (JavaScript libraries)
jQuery is a JavaScript library which is a free, open-source software designed to simplify HTML DOM tree traversal and manipulation, as well as event handling, CSS animation, and Ajax.OpenResty (Web servers)
OpenResty is a web platform based on nginx which can run Lua scripts using its LuaJIT engine.Apache HTTP Server (Web servers)
Apache is a free and open-source cross-platform web server software.Related reports
Threat Detection Systems
| Detection System | Indicator | Verdict | Alert |
|---|---|---|---|
| Cloudflare DNS | viptulz.com | malicious | Sinkholed |
JavaScript (23)
| HASH | FROM | Size | First Seen | Last Seen | |
|---|---|---|---|---|---|
| 888f05ff5de48742b81488c7779e16b4 | DocumentWrite | 66 B | 2023-03-07 | 2026-04-01 | |
Introduced by DocumentWrite First Seen 2023-03-07 Last Seen 2026-04-01 Times Seen 526 Size 66 B (66 bytes) MD5 888f05ff5de48742b81488c7779e16b4 SHA1 a87b8f214cdfc0caff1b4419c1a1975a557377b8 Loading... | |||||
HTTP Transactions (45)
| URL | IP | Response | Size |
|---|





