Report Overview
Visitedpublic
2025-10-31 12:25:54
Tags
Submit Tags
URL
new-rutor.org/torrent/532554
Finishing URL
new-rutor.org/torrent/532554/
IP / ASN

179.43.157.101
Title
new-rutor.org :: City Car Driving (2016) PC | Лицензия
Detections
urlquery
0
Network Intrusion Detection
0
Threat Detection Systems
5
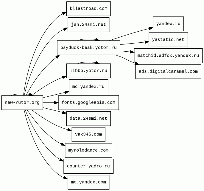
Host Summary
| Host | Rank | Registered | First Seen | Last Seen | Sent | Received | IP | Fingerprints |
|---|---|---|---|---|---|---|---|---|
data.24smi.net | 384276 | 2011-12-12 | 2017-01-29 | 2025-10-23 | 1.2 kB | 1.9 kB | ![]() 212.41.11.107 | |
psyduck-beak.yotor.ru | unknown | 2023-10-28 | 2025-07-07 | 2025-10-29 | 1.0 kB | 115 kB | ![]() 172.67.213.149 | |
ads.digitalcaramel.com | 589179 | 2017-09-17 | 2019-02-17 | 2025-10-29 | 465 B | 503 B | ![]() 65.109.72.77 | |
yandex.ru | 248 | 1997-09-23 | 2012-05-21 | 2025-10-27 | 971 B | 586 kB | ![]() 77.88.44.55 | |
yastatic.net | 3963 | 2013-11-28 | 2014-03-11 | 2025-10-27 | 3.5 kB | 1.0 MB | ![]() 37.9.64.225 | |
fonts.googleapis.com | 313 | 2005-01-25 | 2012-05-23 | 2025-10-26 | 2.3 kB | 44 kB | ![]() 142.250.178.106 | |
libbb.yotor.ru | unknown | 2023-10-28 | 2024-12-02 | 2025-09-26 | 14 kB | 645 kB | ![]() 172.67.213.149 | |
all-poster.ru | unknown | 2020-11-19 | 2012-11-13 | 2025-07-17 | 2.0 kB | 0 B | ![]() 0.0.0.0 | |
vak345.com | 49508 | 2019-07-11 | 2019-07-12 | 2025-10-23 | 908 B | 26 kB | ![]() 87.242.110.165 | |
jsn.24smi.net | 453069 | 2011-12-12 | 2017-01-29 | 2025-10-25 | 864 B | 180 kB | ![]() 212.41.11.107 | |
i2.imageban.ru | 1655827 | 2009-03-11 | 2012-07-22 | 2025-10-30 | 440 B | 55 kB | ![]() 62.109.31.142 | |
matchid.adfox.yandex.ru | 151817 | 1997-09-23 | 2015-02-24 | 2025-10-31 | 722 B | 370 B | ![]() 93.158.134.118 | |
myroledance.com 1 alert(s) on this Host | 109832 | 2024-10-03 | 2024-10-07 | 2025-10-29 | 421 B | 1.7 kB | ![]() 193.200.64.24 | |
i5.imageban.ru | 1714491 | 2009-03-11 | 2012-10-24 | 2025-10-22 | 440 B | 116 kB | ![]() 62.109.5.15 | |
counter.yadro.ru | 65087 | 2000-12-19 | 2014-09-09 | 2025-10-24 | 625 B | 347 B | ![]() 88.212.202.52 | |
mc.yandex.com | 45494 | 1998-09-24 | 2014-03-01 | 2025-10-27 | 7.6 kB | 7.7 kB | ![]() 87.250.250.119 | |
kllastroad.com 2 alert(s) on this Host | 221362 | 2024-10-03 | 2024-10-08 | 2025-10-30 | 456 B | 36 kB | ![]() 193.200.65.68 | |
new-rutor.org 14 alert(s) on this Host | 172754 | 2013-09-04 | 2013-09-07 | 2025-10-12 | 4.5 kB | 139 kB | ![]() 179.43.157.101 | |
mc.yandex.ru | 16498 | 1997-09-23 | 2012-05-21 | 2025-10-29 | 413 B | 243 kB | ![]() 87.250.250.119 |
Nginx:1.20.1 (Web servers, Reverse proxies)
Nginx is a web server that can also be used as a reverse proxy, load balancer, mail proxy and HTTP cache.Cloudflare (CDN)
Cloudflare is a web-infrastructure and website-security company, providing content-delivery-network services, DDoS mitigation, Internet security, and distributed domain-name-server services.Nginx (Web servers, Reverse proxies)
Nginx is a web server that can also be used as a reverse proxy, load balancer, mail proxy and HTTP cache.Nginx:1.14.2 (Web servers, Reverse proxies)
Nginx is a web server that can also be used as a reverse proxy, load balancer, mail proxy and HTTP cache.Nginx:1.17.9 (Web servers, Reverse proxies)
Nginx is a web server that can also be used as a reverse proxy, load balancer, mail proxy and HTTP cache.Nginx:1.12.1 (Web servers, Reverse proxies)
Nginx is a web server that can also be used as a reverse proxy, load balancer, mail proxy and HTTP cache.jQuery (JavaScript libraries)
jQuery is a JavaScript library which is a free, open-source software designed to simplify HTML DOM tree traversal and manipulation, as well as event handling, CSS animation, and Ajax.Related reports
Threat Detection Systems
| Detection System | Indicator | Verdict | Alert |
|---|---|---|---|
| DigiCert UltraDNS | kllastroad.com | malicious | Sinkholed |
| Cloudflare DNS | kllastroad.com | malicious | Sinkholed |
| DigiCert UltraDNS | new-rutor.org | malicious | Sinkholed |
| CIRA Canadian Shield DNS | new-rutor.org | malicious | Sinkholed |
| Cloudflare DNS | myroledance.com | malicious | Sinkholed |
JavaScript (66)
No JavaScripts
HTTP Transactions (79)
| URL | IP | Response | Size |
|---|




