Report Overview
Visitedpublic
2026-04-20 01:51:36
Tags
Submit Tags
URL
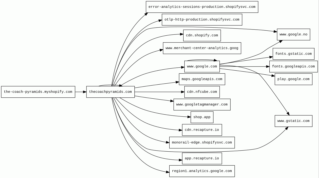
the-coach-pyramids.myshopify.com/
Finishing URL
thecoachpyramids.com/
IP / ASN

23.227.38.74
Title
Home - The Coach Pyramids
Detections
urlquery
0
Network Intrusion Detection
0
Threat Detection Systems
1
Host Summary
| Host | Rank | Registered | First Seen | Last Seen | Sent | Received | IP | Fingerprints |
|---|---|---|---|---|---|---|---|---|
monorail-edge.shopifysvc.com | 11124 | 2017-09-29 | 2019-08-29 | 2026-04-13 | 3.2 kB | 5.6 kB | ![]() 34.149.34.106 | |
otlp-http-production.shopifysvc.com | 28477 | 2017-09-29 | 2022-09-22 | 2026-04-15 | 2.1 kB | 1.5 kB | ![]() 34.160.147.240 | |
app.recapture.io | 817226 | 2015-06-22 | 2022-04-02 | 2026-04-17 | 2.3 kB | 5.3 kB | ![]() 104.26.8.115 | |
shop.app | 3567 | 2018-05-01 | 2020-04-15 | 2026-04-13 | 1.0 kB | 5.8 kB | ![]() 185.146.173.20 | |
www.google.no | 92680 | 2001-02-26 | 2012-06-26 | 2026-04-19 | 2.5 kB | 1.2 kB | ![]() 216.58.201.195 | |
the-coach-pyramids.myshopify.com | unknown | 2006-03-03 | 2026-04-20 | 2026-04-20 | 501 B | 358 kB | ![]() 23.227.38.74 | |
thecoachpyramids.com | 2230371 | unknown | No data | No data | 140 kB | 4.0 MB | ![]() 23.227.38.32 | |
www.gstatic.com | 146047 | 2008-02-11 | 2012-05-29 | 2026-04-19 | 2.3 kB | 888 kB | ![]() 142.251.142.227 | |
cdn.shopify.com | 3587 | 2005-03-11 | 2012-06-22 | 2026-04-13 | 1.5 kB | 1.0 MB | ![]() 23.227.39.200 | |
maps.googleapis.com 1 alert(s) on this Host | 3442 | 2005-01-25 | 2012-05-22 | 2026-04-20 | 3.6 kB | 761 kB | ![]() 142.250.178.74 | |
region1.analytics.google.com | 22257 | 1997-09-15 | 2022-03-17 | 2026-04-19 | 979 B | 854 B | ![]() 216.239.32.36 | |
www.merchant-center-analytics.goog | 26729 | 2022-07-22 | 2022-09-16 | 2026-04-13 | 959 B | 854 B | ![]() 142.250.74.14 | |
www.google.com | 22 | 1997-09-15 | 2015-05-10 | 2026-04-19 | 6.3 kB | 69 kB | ![]() 142.251.152.119 | |
fonts.gstatic.com | unknown | 2008-02-11 | 2014-04-02 | 2026-04-19 | 1.3 kB | 24 kB | ![]() 192.178.25.3 | |
cdn.nfcube.com | 74159 | 2018-09-01 | 2022-05-18 | 2026-04-16 | 491 B | 70 kB | ![]() 172.67.73.174 | |
www.googletagmanager.com | 283 | 2011-11-11 | 2012-10-04 | 2026-04-19 | 880 B | 915 kB | ![]() 142.250.74.8 | |
cdn.recapture.io | 773693 | 2015-06-22 | 2015-10-21 | 2026-04-15 | 932 B | 293 kB | ![]() 104.26.8.115 | |
error-analytics-sessions-production.shopifysvc.com | 24150 | 2017-09-29 | 2024-12-03 | 2026-04-13 | 1.3 kB | 1.1 kB | ![]() 34.73.251.59 | ![]() |
fonts.googleapis.com | 313 | 2005-01-25 | 2012-05-23 | 2026-04-19 | 491 B | 1.5 kB | ![]() 172.217.19.234 | |
play.google.com | 48 | 1997-09-15 | 2013-05-30 | 2026-04-20 | 1.1 kB | 1.1 kB | ![]() 142.250.74.14 |
Google Cloud CDN (CDN)
Cloud CDN uses Google's global edge network to serve content closer to users.Google Cloud (IaaS)
Google Cloud is a suite of cloud computing services.Node.js (Programming languages)
Node.js is an open-source, cross-platform, JavaScript runtime environment that executes JavaScript code outside a web browser.Cloudflare (CDN)
Cloudflare is a web-infrastructure and website-security company, providing content-delivery-network services, DDoS mitigation, Internet security, and distributed domain-name-server services.Express (Web frameworks, Web servers)
Express is a web application framework for Node.js, released as free and open-source software under the MIT License. It is designed for building web applications and APIs.PayPal (Payment processors)
PayPal is an online payments system that supports online money transfers and serves as an electronic alternative to traditional paper methods like checks and money orders.hCaptcha (Security)
hCaptcha is an anti-bot solution that protects user privacy and rewards websites.Amazon S3 (CDN)
Amazon S3 or Amazon Simple Storage Service is a service offered by Amazon Web Services (AWS) that provides object storage through a web service interface.Amazon Web Services (PaaS)
Amazon Web Services (AWS) is a comprehensive cloud services platform offering compute power, database storage, content delivery and other functionality.Shopify (Ecommerce, CMS)
Shopify is a subscription-based software that allows anyone to set up an online store and sell their products. Shopify store owners can also sell in physical locations using Shopify POS, a point-of-sale app and accompanying hardware.Envoy (Reverse proxies)
Envoy is an open-source edge and service proxy, designed for cloud-native applications.Related reports
Threat Detection Systems
| Detection System | Indicator | Verdict | Alert |
|---|---|---|---|
| Private YARA rules | maps.googleapis.com/maps-api-v3/api/js/64/9c/common.js | audit | Hunting_JS_WebAssembly |
JavaScript (81)
No JavaScripts
HTTP Transactions (147)
| URL | IP | Response | Size |
|---|



