Report Overview
Visitedpublic
2023-09-30 23:35:19
Tags
Submit Tags
URL
komsuciftlikcharles.blogspot.com/search/label/wolfteam%20video%20%C3%A7ekme%20program%C4%B1
Finishing URL
komsuciftlikcharles.blogspot.com/search/label/wolfteam%20video%20%C3%A7ekme%20program%C4%B1
IP / ASN

142.250.74.1
Title
komşu çiftlik hileleri | komşu çiftlik hilesi | komşu çiftlik: wolfteam video çekme programı
Detections
urlquery
0
Network Intrusion Detection
0
Threat Detection Systems
0
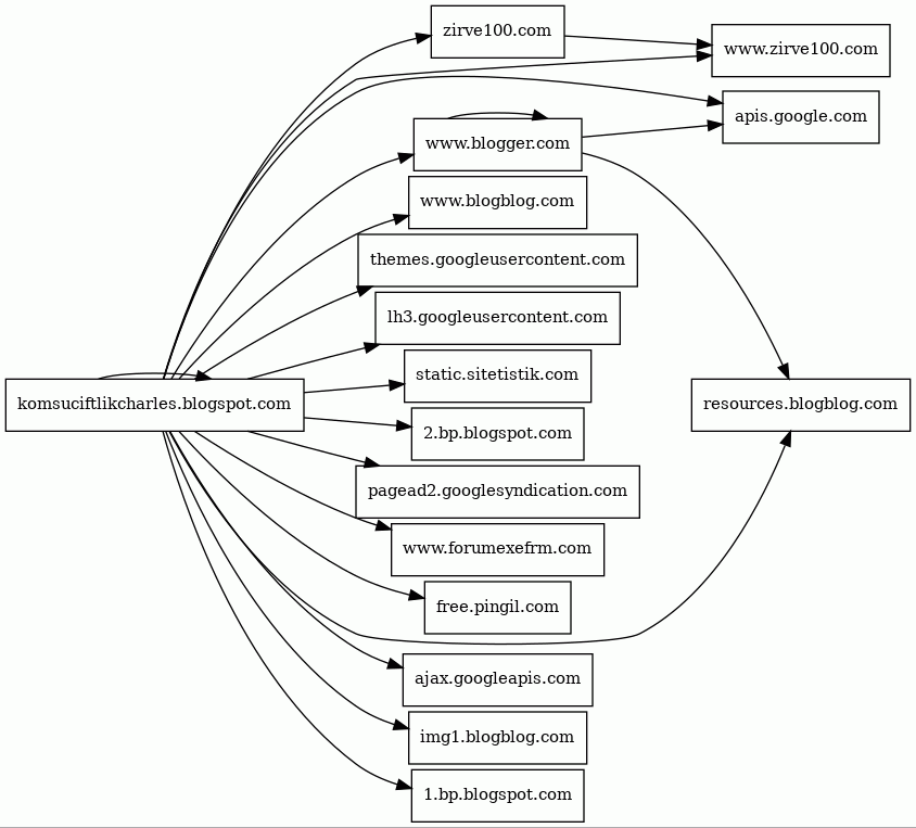
Host Summary
| Host | Rank | Registered | First Seen | Last Seen | Sent | Received | IP | Fingerprints |
|---|---|---|---|---|---|---|---|---|
komsuciftlikcharles.blogspot.com | unknown | 2000-07-31 | 2014-01-17 02:20:53 | 2023-09-29 05:16:46 | 1.6 kB | 157 kB | ![]() 142.250.74.1 | |
2.bp.blogspot.com | 11071 | 2000-07-31 | 2012-05-21 15:44:19 | 2023-09-30 05:59:08 | 1.0 kB | 117 kB | ![]() 142.250.74.161 | |
firefox-settings-attachments.cdn.mozilla.net | 11509 | 1998-01-31 | 2019-11-30 10:32:57 | 2023-09-30 18:08:19 | 416 B | 818 kB | ![]() 34.117.121.53 | |
zirve100.com | unknown | 2019-04-16 | 2012-05-30 06:39:44 | 2023-09-29 16:45:06 | 420 B | 745 B | ![]() 0.0.0.0 | |
ajax.googleapis.com | 12905 | 2005-01-25 | 2013-08-16 11:51:31 | 2023-10-01 00:45:12 | 449 B | 31 kB | ![]() 142.250.74.74 | |
pagead2.googlesyndication.com | 101 | 2003-01-21 | 2021-02-20 16:52:05 | 2023-09-30 06:20:42 | 450 B | 704 B | ![]() 142.250.74.66 | |
free.pingil.com | unknown | 2016-04-08 | 2012-08-07 19:30:19 | 2023-09-29 16:44:47 | 420 B | 0 B | ![]() 0.0.0.0 | |
ocsp.pki.goog | 175 | 2016-06-13 | 2018-07-01 08:43:07 | 2023-09-30 18:12:02 | 5.3 kB | 11 kB | ![]() 142.250.74.131 | |
www.blogger.com | 8975 | 1999-06-22 | 2012-05-22 09:35:03 | 2023-09-30 05:59:02 | 4.0 kB | 85 kB | ![]() 216.58.207.201 | |
1.bp.blogspot.com | 8403 | 2000-07-31 | 2012-05-21 15:44:19 | 2023-09-30 01:45:23 | 508 B | 1.1 kB | ![]() 142.250.74.161 | |
lh3.googleusercontent.com | 66 | 2008-11-17 | 2012-05-22 09:35:05 | 2023-09-29 18:12:15 | 678 B | 2.1 kB | ![]() 142.250.74.97 | |
static.sitetistik.com | unknown | 2009-04-16 | 2012-09-30 17:59:34 | 2019-02-23 07:28:06 | 422 B | 0 B | ![]() 0.0.0.0 | |
www.forumexefrm.com 1 alert(s) on this Host | unknown | unknown | 2014-01-19 09:59:26 | 2019-02-23 07:28:06 | 425 B | 0 B | ![]() 0.0.0.0 | |
apis.google.com | 105 | 1997-09-15 | 2013-05-06 22:20:21 | 2023-09-30 18:12:06 | 2.6 kB | 154 kB | ![]() 142.250.74.142 | |
resources.blogblog.com | 13274 | 2000-09-15 | 2017-01-30 05:47:40 | 2023-09-30 05:59:08 | 1.4 kB | 3.1 kB | ![]() 216.58.207.201 | |
img1.blogblog.com | 65460 | 2000-09-15 | 2012-05-22 09:35:04 | 2023-09-30 12:23:37 | 466 B | 823 B | ![]() 216.58.207.233 | |
www.blogblog.com | 28878 | 2000-09-15 | 2012-05-22 09:35:04 | 2023-09-30 15:18:40 | 944 B | 1.5 kB | ![]() 216.58.207.201 | |
themes.googleusercontent.com | 9661 | 2008-11-17 | 2012-05-24 09:24:02 | 2023-09-30 06:10:49 | 535 B | 64 kB | ![]() 142.250.74.97 | |
www.zirve100.com | unknown | 2019-04-16 | 2012-07-27 15:07:53 | 2023-09-29 20:03:12 | 412 B | 658 B | ![]() 0.0.0.0 |
Related reports
Threat Detection Systems
Public InfoSec YARA rules
No alerts detected
OpenPhish
No alerts detected
PhishTank
No alerts detected
mnemonic secure dns
No alerts detected
Quad9 DNS
| Scan Date | Severity | Indicator | Alert |
|---|---|---|---|
| 2023-09-30 | medium | forumexefrm.com | Sinkholed |
ThreatFox
No alerts detected
JavaScript (21)
No JavaScripts
HTTP Transactions (48)
| URL | IP | Response | Size |
|---|
