Report Overview
Visitedpublic
2026-02-20 21:13:08
Tags
Submit Tags
URL
m1xdrop.bz/e/r69dxeg8fvx488
Finishing URL
m1xdrop.com/e/r69dxeg8fvx488
IP / ASN

104.21.51.180
Title
m1xdrop.com/e/r69dxeg8fvx488
Detections
urlquery
0
Network Intrusion Detection
3
Threat Detection Systems
4
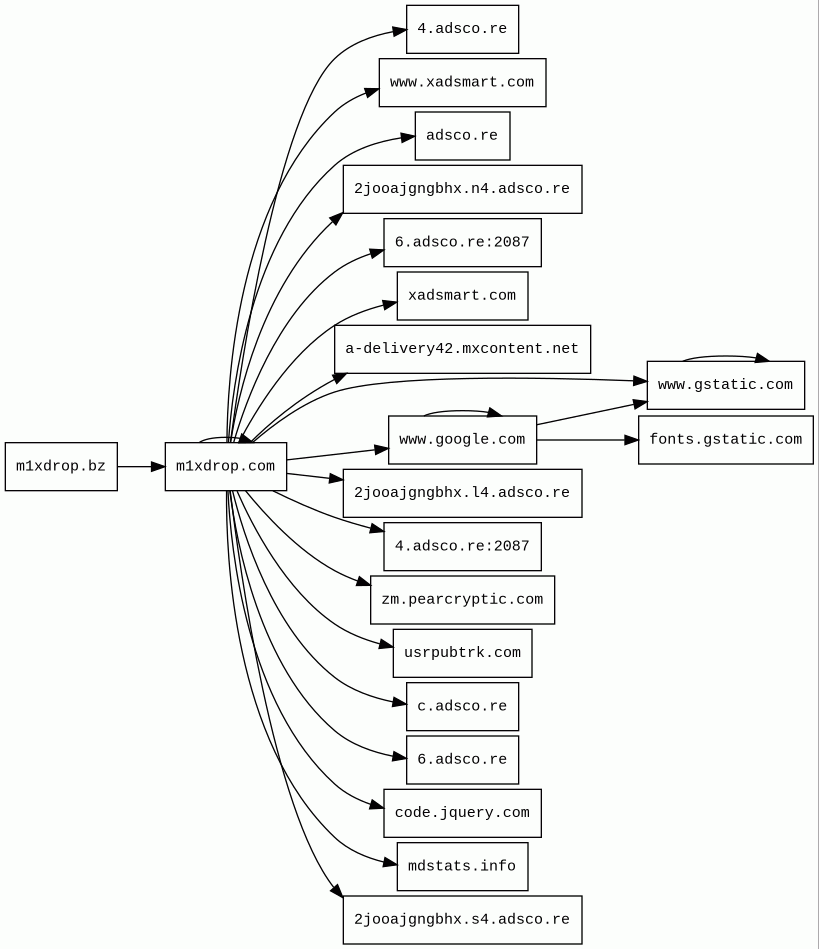
Host Summary
| Host | Rank | Registered | First Seen | Last Seen | Sent | Received | IP | Fingerprints |
|---|---|---|---|---|---|---|---|---|
m1xdrop.bz | unknown | 2026-02-09 | 2026-02-19 | 2026-02-19 | 495 B | 633 kB | ![]() 172.67.183.147 | |
www.xadsmart.com | 409261 | 2020-04-18 | 2020-04-18 | 2026-02-14 | 453 B | 42 kB | ![]() 185.76.9.12 | ![]() |
usrpubtrk.com 3 alert(s) on this Host | 6824 | 2025-06-16 | 2025-06-17 | 2026-02-19 | 483 B | 536 B | ![]() 172.67.186.11 | |
adsco.re | 3069 | 2017-02-14 | 2017-04-03 | 2026-02-18 | 442 B | 1.7 kB | ![]() 162.252.214.5 | |
code.jquery.com | 4915 | 2005-12-10 | 2012-05-21 | 2026-02-15 | 445 B | 90 kB | ![]() 151.101.194.137 | |
4.adsco.re | 95532 | 2017-02-14 | 2021-01-04 | 2026-02-13 | 845 B | 904 B | ![]() 162.252.214.5 | |
m1xdrop.com 11 alert(s) on this Host | unknown | 2026-01-15 | 2026-01-16 | 2026-02-18 | 5.6 kB | 1.7 MB | ![]() 172.67.149.117 | |
www.google.com | 22 | 1997-09-15 | 2015-05-10 | 2026-02-15 | 1.8 kB | 97 kB | ![]() 142.250.178.100 | |
mdstats.info | 156004 | 2024-02-08 | 2024-02-09 | 2026-02-14 | 887 B | 2.9 kB | ![]() 172.67.138.1 | |
zm.pearcryptic.com | unknown | 2026-02-02 | 2026-02-07 | 2026-02-14 | 422 B | 1.5 kB | ![]() 23.109.253.230 | |
xadsmart.com | 39181 | 2020-04-18 | 2020-04-19 | 2026-02-14 | 1.7 kB | 257 B | ![]() 104.153.197.251 | |
www.gstatic.com | 146047 | 2008-02-11 | 2012-05-29 | 2026-02-15 | 2.8 kB | 2.7 MB | ![]() 142.250.178.67 | |
fonts.gstatic.com | unknown | 2008-02-11 | 2014-04-02 | 2026-02-15 | 1.1 kB | 82 kB | ![]() 216.58.207.227 | |
2jooajgngbhx.l4.adsco.re | unknown | 2017-02-14 | 2026-02-20 | 2026-02-20 | 434 B | 463 B | ![]() 185.200.118.62 | |
2jooajgngbhx.n4.adsco.re | unknown | 2017-02-14 | 2026-02-20 | 2026-02-20 | 434 B | 463 B | ![]() 38.132.109.126 | |
a-delivery42.mxcontent.net | unknown | 2022-03-16 | 2024-10-16 | 2025-03-20 | 483 B | 34 kB | ![]() 168.80.32.58 | |
c.adsco.re | 100769 | 2017-02-14 | 2017-11-29 | 2026-02-19 | 806 B | 156 kB | ![]() 104.16.84.77 | |
6.adsco.re | 91627 | 2017-02-14 | 2018-01-15 | 2026-02-14 | 845 B | 1.0 kB | ![]() 104.16.83.77 | |
2jooajgngbhx.s4.adsco.re | unknown | 2017-02-14 | 2026-02-20 | 2026-02-20 | 434 B | 463 B | ![]() 185.200.116.60 |
Cloudflare (CDN)
Cloudflare is a web-infrastructure and website-security company, providing content-delivery-network services, DDoS mitigation, Internet security, and distributed domain-name-server services.CDN77 (CDN)
CDN77 is a content delivery network (CDN).Google Cloud CDN (CDN)
Cloud CDN uses Google's global edge network to serve content closer to users.Google Cloud (IaaS)
Google Cloud is a suite of cloud computing services.Varnish (Caching)
Varnish is a reverse caching proxy.Nginx (Web servers, Reverse proxies)
Nginx is a web server that can also be used as a reverse proxy, load balancer, mail proxy and HTTP cache.PHP (Programming languages)
PHP is a general-purpose scripting language used for web development.reCAPTCHA (Security)
reCAPTCHA is a free service from Google that helps protect websites from spam and abuse.jQuery CDN (CDN)
jQuery CDN is a way to include jQuery in your website without actually downloading and keeping it your website's folder.jQuery:3.6.0 (JavaScript libraries)
jQuery is a JavaScript library which is a free, open-source software designed to simplify HTML DOM tree traversal and manipulation, as well as event handling, CSS animation, and Ajax.Related reports
Network Intrusion Detection Systems
Suricata /w Emerging Threats Pro
| Timestamp | Severity | Source IP | Destination IP | Alert |
|---|---|---|---|---|
| medium | ![]() 168.80.32.58 | Client IP | ET DROP Spamhaus DROP Listed Traffic Inbound group 31 | |
| low | Client IP | ![]() 162.159.207.0 | ET INFO Session Traversal Utilities for NAT (STUN Binding Request) | |
| low | ![]() 162.159.207.0 | Client IP | ET INFO Session Traversal Utilities for NAT (STUN Binding Response) |
Threat Detection Systems
| Detection System | Indicator | Verdict | Alert |
|---|---|---|---|
| Quad9 DNS | m1xdrop.com | malicious | Sinkholed |
| DigiCert UltraDNS | usrpubtrk.com | malicious | Sinkholed |
| Cloudflare DNS | usrpubtrk.com | malicious | Sinkholed |
| DNS4EU | usrpubtrk.com | malicious | Sinkholed |
JavaScript (62)
No JavaScripts
HTTP Transactions (41)
| URL | IP | Response | Size |
|---|






