Report Overview
Visitedpublic
2025-10-05 21:11:32
Tags
Submit Tags
URL
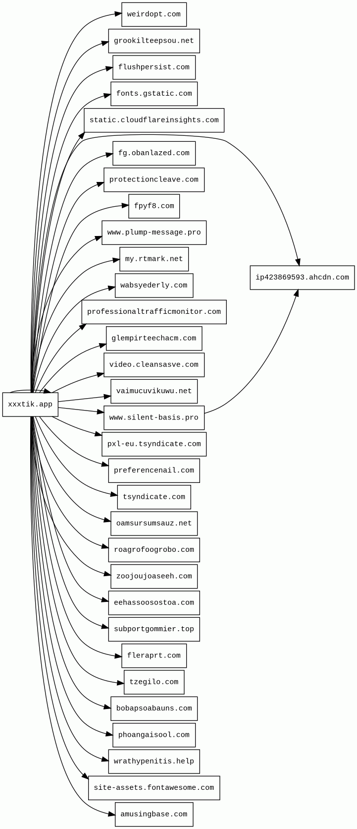
xxxtik.app/xxxtiktok/
Finishing URL
xxxtik.app/xxxtiktok/
IP / ASN

172.67.128.146
Title
XxxTikTok App v1.9.2 - Download 2025 Android APK, Safe, Free
Detections
urlquery
0
Network Intrusion Detection
0
Threat Detection Systems
39
Host Summary
| Host | Rank | Registered | First Seen | Last Seen | Sent | Received | IP | Fingerprints |
|---|---|---|---|---|---|---|---|---|
ip423869593.ahcdn.com | 4397718 | 2009-02-25 | 2025-09-26 | 2025-09-26 | 637 B | 238 kB | ![]() 45.143.250.61 | |
tzegilo.com | 18163 | 2022-01-14 | 2022-01-14 | 2025-09-29 | 405 B | 19 kB | ![]() 172.67.193.52 | |
wabsyederly.com 4 alert(s) on this Host | unknown | unknown | No data | No data | 2.9 kB | 152 kB | ![]() 172.255.103.117 | |
video.cleansasve.com 5 alert(s) on this Host | unknown | 2025-08-01 | 2025-08-25 | 2025-10-02 | 459 B | 929 B | ![]() 104.21.84.101 | |
eehassoosostoa.com | 161412 | 2024-12-04 | 2025-01-06 | 2025-10-03 | 413 B | 169 kB | ![]() 172.67.163.207 | |
grookilteepsou.net 39 alert(s) on this Host | 157025 | 2025-01-08 | 2025-01-08 | 2025-09-29 | 6.4 kB | 106 kB | ![]() 139.45.197.122 | |
subportgommier.top 8 alert(s) on this Host | unknown | 2025-05-19 | 2025-09-29 | 2025-09-29 | 3.0 kB | 2.8 kB | ![]() 23.83.67.164 | |
protectioncleave.com | unknown | 2025-07-29 | 2025-09-14 | 2025-09-30 | 448 B | 100 kB | ![]() 185.196.197.71 | |
static.cloudflareinsights.com | 4073 | 2019-08-30 | 2019-09-24 | 2025-09-28 | 498 B | 20 kB | ![]() 104.16.80.73 | |
glempirteechacm.com | 160043 | 2024-12-04 | 2025-01-14 | 2025-10-03 | 414 B | 169 kB | ![]() 172.67.223.75 | |
zoojoujoaseeh.com 20 alert(s) on this Host | 382672 | 2025-02-10 | 2025-03-21 | 2025-09-29 | 4.5 kB | 10 kB | ![]() 139.45.197.244 | |
professionaltrafficmonitor.com | 16376 | 2025-01-23 | 2025-01-25 | 2025-09-28 | 443 B | 419 B | ![]() 3.125.168.103 | |
www.silent-basis.pro | 569796 | 2025-04-14 | 2025-06-03 | 2025-10-01 | 521 B | 238 kB | ![]() 185.185.15.2 | |
www.plump-message.pro | unknown | unknown | 2025-10-03 | 2025-10-03 | 904 B | 208 kB | ![]() 45.133.44.1 | |
my.rtmark.net | 43911 | 2014-10-29 | 2015-02-04 | 2025-09-29 | 467 B | 833 B | ![]() 172.64.146.234 | |
fonts.googleapis.com | 313 | 2005-01-25 | 2012-05-23 | 2025-09-28 | 862 B | 55 kB | ![]() 142.250.74.74 | |
site-assets.fontawesome.com | 380600 | 2012-10-18 | 2022-02-10 | 2025-09-29 | 1.6 kB | 836 kB | ![]() 172.64.147.188 | |
amusingbase.com | 3049473 | 2023-02-03 | 2023-02-03 | 2025-09-13 | 4.5 kB | 749 kB | ![]() 88.85.94.250 | |
fpyf8.com | 164621 | 2022-04-06 | 2025-05-24 | 2025-10-04 | 406 B | 116 kB | ![]() 139.45.196.64 | |
fleraprt.com | 17838 | 2022-01-14 | 2022-01-14 | 2025-09-29 | 1.2 kB | 898 B | ![]() 139.45.195.252 | |
roagrofoogrobo.com 1 alert(s) on this Host | 160562 | 2024-12-04 | 2025-01-06 | 2025-09-29 | 413 B | 166 kB | ![]() 172.67.217.27 | |
preferencenail.com 3 alert(s) on this Host | 20606 | 2025-07-01 | 2025-07-08 | 2025-10-01 | 408 B | 86 kB | ![]() 185.196.197.71 | |
pxl-eu.tsyndicate.com | 61788 | 2017-03-08 | 2025-07-17 | 2025-09-29 | 727 B | 141 B | ![]() 88.99.138.221 | |
flushpersist.com 2 alert(s) on this Host | 23810 | 2025-07-01 | 2025-07-08 | 2025-10-01 | 762 B | 530 B | ![]() 172.240.127.234 | ![]() |
xxxtik.app | 803220 | 2023-11-13 | 2025-10-05 | 2025-10-05 | 34 kB | 1.4 MB | ![]() 104.21.2.15 | ![]() |
vaimucuvikuwu.net 6 alert(s) on this Host | 114793 | 2024-12-04 | 2024-12-18 | 2025-10-01 | 2.2 kB | 6.6 kB | ![]() 139.45.197.106 | |
wrathypenitis.help 12 alert(s) on this Host | unknown | 2025-07-21 | 2025-08-21 | 2025-09-29 | 1.6 kB | 1.6 kB | ![]() 212.117.186.12 | |
oamsursumsauz.net 8 alert(s) on this Host | 453492 | 2025-02-10 | 2025-03-07 | 2025-09-30 | 1.6 kB | 7.7 kB | ![]() 139.45.197.244 | |
weirdopt.com 1 alert(s) on this Host | 37519 | 2025-07-01 | 2025-07-08 | 2025-10-01 | 413 B | 377 B | ![]() 185.196.197.72 | |
fg.obanlazed.com 3 alert(s) on this Host | unknown | 2025-06-11 | 2025-06-17 | 2025-09-11 | 423 B | 89 kB | ![]() 23.109.170.98 | |
phoangaisool.com 7 alert(s) on this Host | 355906 | 2025-02-10 | 2025-06-14 | 2025-09-30 | 7.2 kB | 11 kB | ![]() 139.45.197.243 | |
tsyndicate.com | 1289 | 2017-03-08 | 2017-03-16 | 2025-09-29 | 519 B | 5.9 kB | ![]() 94.130.167.206 | |
bobapsoabauns.com | 16239 | 2025-01-23 | 2025-03-26 | 2025-09-29 | 2.3 kB | 74 kB | ![]() 104.21.73.203 | |
fonts.gstatic.com | unknown | 2008-02-11 | 2014-04-02 | 2025-09-28 | 2.7 kB | 194 kB | ![]() 142.250.74.99 |
Nginx:1.26.2 (Web servers, Reverse proxies)
Nginx is a web server that can also be used as a reverse proxy, load balancer, mail proxy and HTTP cache.Cloudflare (CDN)
Cloudflare is a web-infrastructure and website-security company, providing content-delivery-network services, DDoS mitigation, Internet security, and distributed domain-name-server services.Nginx (Web servers, Reverse proxies)
Nginx is a web server that can also be used as a reverse proxy, load balancer, mail proxy and HTTP cache.PHP:7.4.33 (Programming languages)
PHP is a general-purpose scripting language used for web development.Nginx:1.21.6 (Web servers, Reverse proxies)
Nginx is a web server that can also be used as a reverse proxy, load balancer, mail proxy and HTTP cache.Nginx:1.20.1 (Web servers, Reverse proxies)
Nginx is a web server that can also be used as a reverse proxy, load balancer, mail proxy and HTTP cache.Amazon Web Services (PaaS)
Amazon Web Services (AWS) is a comprehensive cloud services platform offering compute power, database storage, content delivery and other functionality.Nginx:1.25.5 (Web servers, Reverse proxies)
Nginx is a web server that can also be used as a reverse proxy, load balancer, mail proxy and HTTP cache.Envoy (Reverse proxies)
Envoy is an open-source edge and service proxy, designed for cloud-native applications.LiteSpeed (Web servers)
LiteSpeed is a high-scalability web server.Litespeed Cache (Caching, WordPress plugins)
LiteSpeed Cache is an all-in-one site acceleration plugin for WordPress.LiteSpeed Cache (Caching, WordPress plugins)
LiteSpeed Cache is an all-in-one site acceleration plugin for WordPress.Cloudflare Browser Insights (Analytics, RUM)
Cloudflare Browser Insights is a tool that measures the performance of websites from the perspective of users.PHP (Programming languages)
PHP is a general-purpose scripting language used for web development.WordPress (CMS, Blogs)
WordPress is a free and open-source content management system written in PHP and paired with a MySQL or MariaDB database. Features include a plugin architecture and a template system.MySQL (Databases)
MySQL is an open-source relational database management system.jQuery (JavaScript libraries)
jQuery is a JavaScript library which is a free, open-source software designed to simplify HTML DOM tree traversal and manipulation, as well as event handling, CSS animation, and Ajax.Related reports
Threat Detection Systems
| Detection System | Indicator | Verdict | Alert |
|---|---|---|---|
| Cloudflare DNS | zoojoujoaseeh.com | malicious | Sinkholed |
| Hagezi Threat Feed | zoojoujoaseeh.com | malicious | Sinkholed |
| DigiCert UltraDNS | zoojoujoaseeh.com | malicious | Sinkholed |
| Quad9 DNS | zoojoujoaseeh.com | malicious | Sinkholed |
| Cloudflare DNS | grookilteepsou.net | malicious | Sinkholed |
| DNS4EU | grookilteepsou.net | malicious | Sinkholed |
| Quad9 DNS | grookilteepsou.net | malicious | Sinkholed |
| Hagezi Threat Feed | flushpersist.com | malicious | Sinkholed |
| Cloudflare DNS | flushpersist.com | malicious | Sinkholed |
| Quad9 DNS | phoangaisool.com | malicious | Sinkholed |
| Cloudflare DNS | video.cleansasve.com | malicious | Sinkholed |
| Hagezi Threat Feed | video.cleansasve.com | malicious | Sinkholed |
| DigiCert UltraDNS | video.cleansasve.com | malicious | Sinkholed |
| DNS4EU | video.cleansasve.com | malicious | Sinkholed |
| CIRA Canadian Shield DNS | video.cleansasve.com | malicious | Sinkholed |
| DigiCert UltraDNS | subportgommier.top | malicious | Sinkholed |
| Cloudflare DNS | subportgommier.top | malicious | Sinkholed |
| Quad9 DNS | subportgommier.top | malicious | Sinkholed |
| DNS0 Zero | subportgommier.top | malicious | Sinkholed |
| Hagezi Threat Feed | vaimucuvikuwu.net | malicious | Sinkholed |
| Quad9 DNS | vaimucuvikuwu.net | malicious | Sinkholed |
| Cloudflare DNS | wrathypenitis.help | malicious | Sinkholed |
| DigiCert UltraDNS | wrathypenitis.help | malicious | Sinkholed |
| Quad9 DNS | wrathypenitis.help | malicious | Sinkholed |
| Hagezi Threat Feed | wrathypenitis.help | malicious | Sinkholed |
| DNS0 Zero | wabsyederly.com | malicious | Sinkholed |
| Quad9 DNS | wabsyederly.com | malicious | Sinkholed |
| Cloudflare DNS | oamsursumsauz.net | malicious | Sinkholed |
| Hagezi Threat Feed | oamsursumsauz.net | malicious | Sinkholed |
| DigiCert UltraDNS | oamsursumsauz.net | malicious | Sinkholed |
| Quad9 DNS | oamsursumsauz.net | malicious | Sinkholed |
| Quad9 DNS | roagrofoogrobo.com | malicious | Sinkholed |
| Cloudflare DNS | preferencenail.com | malicious | Sinkholed |
| Hagezi Threat Feed | preferencenail.com | malicious | Sinkholed |
| DNS4EU | preferencenail.com | malicious | Sinkholed |
| Cloudflare DNS | weirdopt.com | malicious | Sinkholed |
| DNS0 Zero | fg.obanlazed.com | malicious | Sinkholed |
| Hagezi Threat Feed | fg.obanlazed.com | malicious | Sinkholed |
| Quad9 DNS | fg.obanlazed.com | malicious | Sinkholed |
JavaScript (57)
No JavaScripts
HTTP Transactions (122)
| URL | IP | Response | Size |
|---|






