Report Overview
Visitedpublic
2026-03-20 18:36:32
Tags
Submit Tags
URL
imperiodabritannia.net/manga/liberte-aquela-bruxa/capitulo/249/
Finishing URL
imperiodabritannia.net/manga/liberte-aquela-bruxa/capitulo/249/
IP / ASN

172.67.195.104
Title
Cap. 249: Cap. 249 - Liberte Aquela Bruxa | Imperio da Britannia
Detections
urlquery
0
Network Intrusion Detection
0
Threat Detection Systems
10
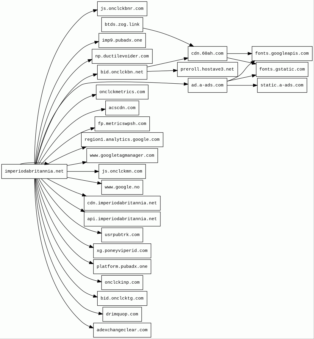
Host Summary
| Host | Rank | Registered | First Seen | Last Seen | Sent | Received | IP | Fingerprints |
|---|---|---|---|---|---|---|---|---|
acscdn.com 4 alert(s) on this Host | 18769 | 2020-05-05 | 2020-05-06 | 2026-03-19 | 841 B | 225 kB | ![]() 104.18.16.201 | |
platform.pubadx.one | 172120 | 2024-01-17 | 2024-06-24 | 2026-03-14 | 2.1 kB | 16 kB | ![]() 104.26.11.54 | |
btds.zog.link | 370858 | 2015-01-11 | 2019-10-07 | 2026-03-14 | 1.1 kB | 7.8 kB | ![]() 109.206.175.85 | |
www.google.no | 92680 | 2001-02-26 | 2012-06-26 | 2026-03-15 | 713 B | 580 B | ![]() 142.250.74.3 | |
cdn.imperiodabritannia.net | unknown | 2026-02-14 | 2026-03-14 | 2026-03-14 | 1.9 kB | 4.2 MB | ![]() 188.114.97.1 | |
np.ductilevoider.com 2 alert(s) on this Host | unknown | 2025-07-21 | 2026-02-20 | 2026-03-15 | 438 B | 1.5 kB | ![]() 172.241.53.69 | |
preroll.hostave3.net | 304993 | 2005-09-05 | 2018-02-22 | 2026-03-14 | 422 B | 786 B | ![]() 188.114.96.1 | |
usrpubtrk.com 3 alert(s) on this Host | 6824 | 2025-06-16 | 2025-06-17 | 2026-03-19 | 505 B | 528 B | ![]() 172.67.186.11 | |
adexchangeclear.com 1 alert(s) on this Host | 24943 | 2015-04-27 | 2025-07-16 | 2026-03-19 | 925 B | 2.0 kB | ![]() 104.21.78.155 | |
bid.onclckbn.net | 353202 | 2024-09-19 | 2024-10-07 | 2026-03-14 | 9.4 kB | 22 kB | ![]() 116.202.60.226 | |
www.googletagmanager.com | 283 | 2011-11-11 | 2012-10-04 | 2026-03-15 | 443 B | 467 kB | ![]() 172.217.19.232 | |
imp9.pubadx.one | 185792 | 2024-01-17 | 2024-07-27 | 2026-03-14 | 1.7 kB | 1.6 kB | ![]() 104.26.11.54 | |
fonts.gstatic.com | unknown | 2008-02-11 | 2014-04-02 | 2026-03-15 | 1.6 kB | 126 kB | ![]() 172.217.20.163 | |
onclckinp.com | 20672 | 2023-11-28 | 2024-01-03 | 2026-03-19 | 1.1 kB | 688 B | ![]() 94.130.198.6 | |
js.cabnnr.com | 185771 | 2021-08-30 | 2021-08-30 | 2026-03-14 | 401 B | 762 B | ![]() 45.133.44.53 | |
drimquop.com | 17833 | 2025-03-10 | 2025-03-25 | 2026-03-14 | 496 B | 322 B | ![]() 195.201.208.168 | |
a.adspector.io | 213577 | 2023-06-02 | 2024-06-28 | 2026-03-14 | 492 B | 568 B | ![]() 213.171.19.237 | |
cdn.60ah.com | 285202 | 2023-01-18 | 2023-05-16 | 2026-03-14 | 927 B | 9.9 kB | ![]() 45.133.44.25 | |
xg.poneyviperid.com 1 alert(s) on this Host | unknown | unknown | No data | No data | 437 B | 1.4 kB | ![]() 172.241.53.93 | |
ad.a-ads.com | 80794 | 2012-07-07 | 2013-04-19 | 2026-03-18 | 542 B | 16 kB | ![]() 136.243.11.250 | ![]() |
onclckmetrics.com | 18509 | 2023-12-21 | 2023-12-26 | 2026-03-19 | 847 B | 322 B | ![]() 159.69.161.138 | |
static.a-ads.com | 212861 | 2012-07-07 | 2013-06-01 | 2026-03-18 | 470 B | 611 kB | ![]() 136.243.11.250 | |
fp.metricswpsh.com 2 alert(s) on this Host | 154722 | 2021-10-29 | 2022-04-22 | 2026-03-20 | 1.1 kB | 834 B | ![]() 157.90.84.242 | |
bid.onclcktg.com | 350689 | 2023-11-28 | 2024-02-11 | 2026-03-19 | 504 B | 2.2 kB | ![]() 45.133.44.24 | |
js.onclckbnr.com | 384217 | 2023-12-13 | 2023-12-18 | 2026-03-14 | 439 B | 86 kB | ![]() 45.133.44.52 | |
fonts.googleapis.com | 313 | 2005-01-25 | 2012-05-23 | 2026-03-15 | 939 B | 15 kB | ![]() 172.217.20.170 | |
region1.analytics.google.com | 22257 | 1997-09-15 | 2022-03-17 | 2026-03-15 | 2.0 kB | 1.7 kB | ![]() 216.239.32.36 | |
api.imperiodabritannia.net | unknown | 2026-02-14 | 2026-03-14 | 2026-03-14 | 573 B | 838 B | ![]() 188.114.97.1 | |
imperiodabritannia.net | unknown | 2026-02-14 | 2026-03-14 | 2026-03-14 | 20 kB | 2.6 MB | ![]() 188.114.97.1 | |
js.onclckmn.com | 342528 | 2023-12-13 | 2023-12-28 | 2026-03-19 | 429 B | 150 kB | ![]() 45.133.44.53 |
Cloudflare (CDN)
Cloudflare is a web-infrastructure and website-security company, providing content-delivery-network services, DDoS mitigation, Internet security, and distributed domain-name-server services.Google Cloud Storage (Miscellaneous)
Google Cloud Storage allows world-wide storage and retrieval of any amount of data at any time.Google Cloud (IaaS)
Google Cloud is a suite of cloud computing services.Nginx:1.20.1 (Web servers, Reverse proxies)
Nginx is a web server that can also be used as a reverse proxy, load balancer, mail proxy and HTTP cache.Nginx (Web servers, Reverse proxies)
Nginx is a web server that can also be used as a reverse proxy, load balancer, mail proxy and HTTP cache.Google Cloud CDN (CDN)
Cloud CDN uses Google's global edge network to serve content closer to users.Nginx:1.18.0 (Web servers, Reverse proxies)
Nginx is a web server that can also be used as a reverse proxy, load balancer, mail proxy and HTTP cache.Nginx:1.24.0 (Web servers, Reverse proxies)
Nginx is a web server that can also be used as a reverse proxy, load balancer, mail proxy and HTTP cache.Phusion Passenger (Web servers)
Phusion Passenger is a free web server and application server with support for Ruby, Python and Node.js.Amazon Web Services (PaaS)
Amazon Web Services (AWS) is a comprehensive cloud services platform offering compute power, database storage, content delivery and other functionality.Next.js (JavaScript frameworks, Web frameworks)
Next.js is a React framework for developing single page Javascript applications.Node.js (Programming languages)
Node.js is an open-source, cross-platform, JavaScript runtime environment that executes JavaScript code outside a web browser.React (JavaScript frameworks)
React is an open-source JavaScript library for building user interfaces or UI components.Webpack (Miscellaneous)
Webpack is an open-source JavaScript module bundler.Related reports
Threat Detection Systems
| Detection System | Indicator | Verdict | Alert |
|---|---|---|---|
| Cloudflare DNS | np.ductilevoider.com | malicious | Sinkholed |
| DigiCert UltraDNS | np.ductilevoider.com | malicious | Sinkholed |
| Cloudflare DNS | acscdn.com | malicious | Sinkholed |
| DigiCert UltraDNS | acscdn.com | malicious | Sinkholed |
| Cloudflare DNS | fp.metricswpsh.com | malicious | Sinkholed |
| DNS4EU | usrpubtrk.com | malicious | Sinkholed |
| DigiCert UltraDNS | usrpubtrk.com | malicious | Sinkholed |
| Cloudflare DNS | usrpubtrk.com | malicious | Sinkholed |
| Cloudflare DNS | adexchangeclear.com | malicious | Sinkholed |
| DNS4EU | xg.poneyviperid.com | malicious | Sinkholed |
JavaScript (33)
No JavaScripts
HTTP Transactions (82)
| URL | IP | Response | Size |
|---|




