Report Overview
Visitedpublic
2026-03-09 18:41:02
Tags
Submit Tags
URL
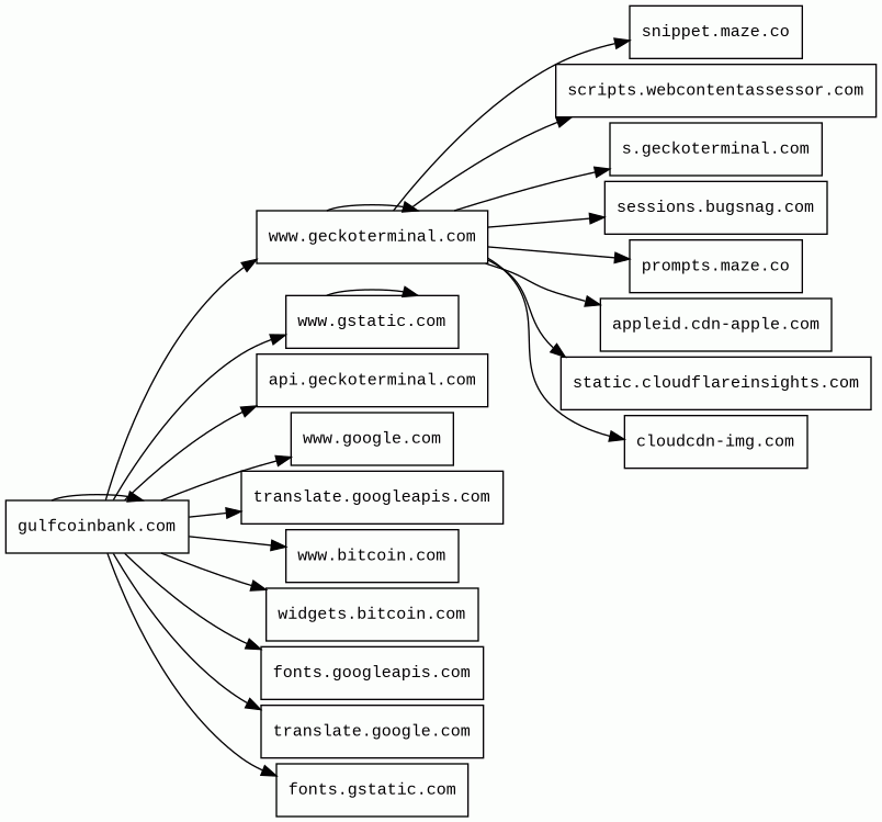
gulfcoinbank.com
Finishing URL
gulfcoinbank.com/
IP / ASN

198.251.89.220
Title
Gulfcoinbank
Detections
urlquery
0
Network Intrusion Detection
0
Threat Detection Systems
1
Host Summary
| Host | Rank | Registered | First Seen | Last Seen | Sent | Received | IP | Fingerprints |
|---|---|---|---|---|---|---|---|---|
gulfcoinbank.com 52 alert(s) on this Host | unknown | unknown | No data | No data | 20 kB | 11 MB | ![]() 198.251.89.220 | ![]() ![]() |
sessions.bugsnag.com | 6736 | 2011-08-18 | 2017-12-08 | 2026-03-04 | 2.4 kB | 1.5 kB | ![]() 35.190.88.7 | |
static.cloudflareinsights.com | 4073 | 2019-08-30 | 2019-09-24 | 2026-03-08 | 520 B | 20 kB | ![]() 104.16.79.73 | |
www.gstatic.com | 146047 | 2008-02-11 | 2012-05-29 | 2026-03-08 | 1.7 kB | 45 kB | ![]() 192.178.203.94 | |
www.bitcoin.com | 855986 | 2008-01-04 | 2013-08-06 | 2026-03-09 | 404 B | 1.1 kB | ![]() 104.18.1.118 | |
s.geckoterminal.com | 2191035 | 2020-11-08 | 2023-11-20 | 2026-02-11 | 14 kB | 1.3 MB | ![]() 104.18.0.233 | |
fonts.gstatic.com | unknown | 2008-02-11 | 2014-04-02 | 2026-03-08 | 4.2 kB | 196 kB | ![]() 192.178.202.94 | |
snippet.maze.co | 59866 | 2010-07-20 | 2022-10-27 | 2026-03-06 | 957 B | 25 kB | ![]() 3.167.2.70 | |
translate.google.com | 609 | 1997-09-15 | 2012-05-30 | 2026-03-09 | 467 B | 81 kB | ![]() 192.178.203.100 | |
widgets.bitcoin.com | unknown | 2008-01-04 | 2016-11-28 | 2026-03-02 | 417 B | 195 B | ![]() 18.180.147.21 | |
fonts.googleapis.com | 313 | 2005-01-25 | 2012-05-23 | 2026-03-08 | 482 B | 17 kB | ![]() 192.178.202.95 | |
prompts.maze.co | 54040 | 2010-07-20 | 2023-01-27 | 2026-03-04 | 1.3 kB | 599 B | ![]() 54.235.70.153 | |
appleid.cdn-apple.com | 21465 | 2010-11-04 | 2013-09-15 | 2026-03-04 | 470 B | 44 kB | ![]() 184.26.63.208 | |
www.google.com | 22 | 1997-09-15 | 2015-05-10 | 2026-03-08 | 443 B | 739 B | ![]() 192.178.203.99 | |
translate.googleapis.com | 6317 | 2005-01-25 | 2012-05-31 | 2026-03-09 | 551 B | 414 kB | ![]() 192.178.203.95 | |
www.geckoterminal.com | 113437 | 2020-11-08 | 2021-04-29 | 2026-02-23 | 1.4 kB | 12 kB | ![]() 104.18.0.233 | |
cloudcdn-img.com | 113164 | 2018-07-31 | 2018-08-16 | 2026-02-23 | 458 B | 536 B | ![]() 188.114.96.1 | |
api.geckoterminal.com | 2852392 | 2020-11-08 | 2023-02-28 | 2026-03-03 | 2.1 kB | 10 kB | ![]() 104.18.1.233 | ![]() ![]() |
scripts.webcontentassessor.com | 22827 | 2018-06-11 | 2018-09-26 | 2026-03-07 | 497 B | 254 kB | ![]() 52.84.50.126 |
LiteSpeed (Web servers)
LiteSpeed is a high-scalability web server.Select2 (JavaScript libraries)
Select2 is a jQuery based replacement for select boxes. It supports searching, remote data sets, and infinite scrolling of results.Magnific Popup (JavaScript libraries)
Magnific Popup is a responsive lightbox & dialog script with focus on performance and providing best experience for user with any device.Bootstrap (UI frameworks)
Bootstrap is a free and open-source CSS framework directed at responsive, mobile-first front-end web development. It contains CSS and JavaScript-based design templates for typography, forms, buttons, navigation, and other interface components.Modernizr (JavaScript libraries)
Modernizr is a JavaScript library that detects the features available in a user's browser.jQuery:2.2.4 (JavaScript libraries)
jQuery is a JavaScript library which is a free, open-source software designed to simplify HTML DOM tree traversal and manipulation, as well as event handling, CSS animation, and Ajax.Google Cloud CDN (CDN)
Cloud CDN uses Google's global edge network to serve content closer to users.Google Cloud (IaaS)
Google Cloud is a suite of cloud computing services.Cloudflare (CDN)
Cloudflare is a web-infrastructure and website-security company, providing content-delivery-network services, DDoS mitigation, Internet security, and distributed domain-name-server services.Amazon CloudFront (CDN)
Amazon CloudFront is a fast content delivery network (CDN) service that securely delivers data, videos, applications, and APIs to customers globally with low latency, high transfer speeds.Amazon Web Services (PaaS)
Amazon Web Services (AWS) is a comprehensive cloud services platform offering compute power, database storage, content delivery and other functionality.Cloudflare Bot Management (Security)
Cloudflare bot management solution identifies and mitigates automated traffic to protect websites from bad bots.Vercel (PaaS)
Vercel is a cloud platform for static frontends and serverless functions.Amazon S3 (CDN)
Amazon S3 or Amazon Simple Storage Service is a service offered by Amazon Web Services (AWS) that provides object storage through a web service interface.Amazon ELB (Load balancers)
AWS ELB is a network load balancer service provided by Amazon Web Services for distributing traffic across multiple targets, such as Amazon EC2 instances, containers, IP addresses, and Lambda functions.Express (Web frameworks, Web servers)
Express is a web application framework for Node.js, released as free and open-source software under the MIT License. It is designed for building web applications and APIs.Node.js (Programming languages)
Node.js is an open-source, cross-platform, JavaScript runtime environment that executes JavaScript code outside a web browser.Next.js (JavaScript frameworks, Web frameworks)
Next.js is a React framework for developing single page Javascript applications.Cloudflare Browser Insights (Analytics, RUM)
Cloudflare Browser Insights is a tool that measures the performance of websites from the perspective of users.React (JavaScript frameworks)
React is an open-source JavaScript library for building user interfaces or UI components.Apple Sign-in (Authentication)
Apple Sign-in is based on OAuth 2.0 and OpenID Connect, and provides a privacy-friendly way for users to sign in to websites and apps.Webpack (Miscellaneous)
Webpack is an open-source JavaScript module bundler.Ruby (Programming languages)
Ruby is an open-source object-oriented programming language.RackCache (Caching)
RackCache is a quick drop-in component to enable HTTP caching for Rack-based applications.Related reports
Threat Detection Systems
| Detection System | Indicator | Verdict | Alert |
|---|---|---|---|
| DNS4EU | gulfcoinbank.com | malicious | Sinkholed |
JavaScript (47)
| HASH | FROM | Size | First Seen | Last Seen | |
|---|---|---|---|---|---|
| 08ca595531cf72ac425b8bbbe18943e8 | DocumentWrite | 470 B | 2026-02-17 | 2026-03-10 | |
Introduced by DocumentWrite First Seen 2026-02-17 Last Seen 2026-03-10 Times Seen 516 Size 470 B (470 bytes) MD5 08ca595531cf72ac425b8bbbe18943e8 SHA1 51bf0661fb2d0b88eed4747a70db4252ebef6d1d Loading... | |||||
HTTP Transactions (113)
| URL | IP | Response | Size |
|---|







