Report Overview
Visitedpublic
2023-11-10 04:48:56
Tags
Submit Tags
URL
sxyprn.com.es/tags/en/Facial-Abuse-One-Quarter-Fukushima
Finishing URL
sxyprn.com.es/tags/en/Facial-Abuse-One-Quarter-Fukushima
IP / ASN

104.21.21.141
Title
Facial Abuse One Quarter Fukushima XXX HD Videos.
Detections
urlquery
0
Network Intrusion Detection
0
Threat Detection Systems
0
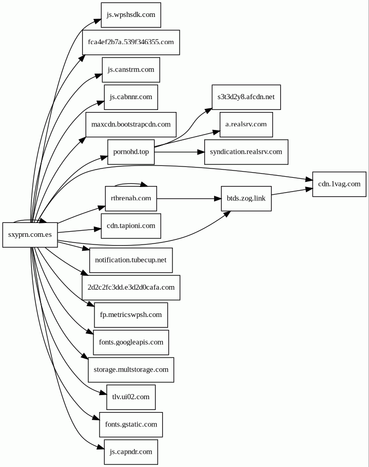
Host Summary
| Host | Rank | Registered | First Seen | Last Seen | Sent | Received | IP | Fingerprints |
|---|---|---|---|---|---|---|---|---|
js.canstrm.com | 110952 | 2021-08-30 | 2021-08-30 14:50:59 | 2023-11-10 00:45:01 | 836 B | 189 kB | ![]() 45.133.44.53 | |
syndication.realsrv.com | 9112 | 2019-02-07 | 2019-07-03 23:39:52 | 2023-11-09 21:19:35 | 7.0 kB | 20 kB | ![]() 95.211.229.245 | |
s3t3d2y8.afcdn.net | unknown | 2022-06-27 | 2022-08-09 00:22:56 | 2023-11-09 18:39:07 | 2.4 kB | 43 kB | ![]() 121.127.45.82 | |
pornohd.top | unknown | 2021-01-30 | 2019-05-17 02:00:31 | 2023-09-14 08:47:23 | 511 B | 148 kB | ![]() 172.67.140.229 | |
2d2c2fc3dd.e3d2d0cafa.com | unknown | 2023-10-11 | 2023-11-07 01:30:49 | 2023-11-10 02:10:35 | 1.0 kB | 320 B | ![]() 45.133.44.53 | |
js.capndr.com | 316718 | 2021-08-30 | 2021-08-30 14:51:01 | 2023-11-09 20:38:57 | 404 B | 376 B | ![]() 45.133.44.52 | |
js.wpshsdk.com | 12130 | 2021-06-04 | 2021-06-04 15:50:00 | 2023-11-09 18:15:34 | 410 B | 16 kB | ![]() 45.133.44.53 | |
rtbrenab.com | unknown | 2023-07-17 | 2023-07-17 17:41:28 | 2023-11-10 00:45:30 | 3.7 kB | 2.7 kB | ![]() 116.202.60.226 | |
storage.multstorage.com | unknown | 2023-09-22 | 2023-09-22 14:56:00 | 2023-11-10 02:20:22 | 527 B | 1.6 kB | ![]() 172.67.174.51 | |
fca4ef2b7a.539f346355.com 4 alert(s) on this Host | unknown | 2023-10-11 | 2023-11-10 02:08:16 | 2023-11-10 03:18:11 | 1.8 kB | 750 kB | ![]() 45.133.44.53 | |
maxcdn.bootstrapcdn.com | 724 | 2012-05-25 | 2014-06-18 02:37:31 | 2023-11-10 02:31:12 | 1.0 kB | 89 kB | ![]() 104.18.11.207 | |
fonts.googleapis.com | 8877 | 2005-01-25 | 2013-06-10 22:14:26 | 2023-11-10 02:47:41 | 893 B | 4.6 kB | ![]() 142.250.74.106 | |
cdn.tapioni.com | 167297 | 2021-05-27 | 2021-07-01 12:46:55 | 2023-11-10 00:29:15 | 398 B | 1.2 kB | ![]() 104.22.38.71 | |
a.realsrv.com | 10080 | 2019-02-07 | 2019-07-03 18:12:14 | 2023-11-09 22:38:32 | 800 B | 252 kB | ![]() 121.127.45.82 | |
notification.tubecup.net | 8210 | 2008-09-26 | 2019-08-30 11:36:01 | 2023-11-10 00:32:41 | 476 B | 309 B | ![]() 168.119.25.20 | |
fp.metricswpsh.com | unknown | 2021-10-29 | 2022-04-22 13:20:32 | 2023-11-09 21:15:27 | 1.0 kB | 812 B | ![]() 157.90.84.242 | |
btds.zog.link | 38469 | 2015-01-11 | 2019-10-07 23:35:03 | 2023-11-10 00:45:13 | 890 B | 366 B | ![]() 109.206.161.16 | |
sxyprn.com.es | unknown | unknown | 2022-05-30 19:58:32 | 2023-09-22 03:13:46 | 39 kB | 4.5 MB | ![]() 172.67.199.27 | |
tlv.ui02.com | unknown | 2021-11-22 | 2022-01-05 21:28:13 | 2023-10-29 21:31:55 | 1.3 kB | 78 kB | ![]() 135.181.208.216 | |
fonts.gstatic.com | unknown | 2008-02-11 | 2014-09-09 02:40:21 | 2023-11-10 02:31:12 | 1.0 kB | 94 kB | ![]() 142.250.74.99 | |
cdn.1vag.com | 48829 | 2018-03-20 | 2021-02-10 16:12:50 | 2023-11-10 00:45:13 | 507 B | 465 B | ![]() 45.133.44.24 | |
js.cabnnr.com | 37463 | 2021-08-30 | 2021-08-30 14:50:21 | 2023-11-10 00:45:09 | 417 B | 54 kB | ![]() 45.133.44.52 |
Related reports
Threat Detection Systems
Public InfoSec YARA rules
No alerts detected
OpenPhish
No alerts detected
PhishTank
No alerts detected
mnemonic secure dns
No alerts detected
Quad9 DNS
| Scan Date | Severity | Indicator | Alert |
|---|---|---|---|
| 2023-11-10 | medium | 539f346355.com | Sinkholed |
| 2023-11-10 | medium | 539f346355.com | Sinkholed |
| 2023-11-10 | medium | 539f346355.com | Sinkholed |
| 2023-11-10 | medium | 539f346355.com | Sinkholed |
ThreatFox
No alerts detected
JavaScript (27)
No JavaScripts
HTTP Transactions (112)
| URL | IP | Response | Size |
|---|




