Report Overview
Visitedpublic
2025-11-09 15:26:58
Tags
Submit Tags
URL
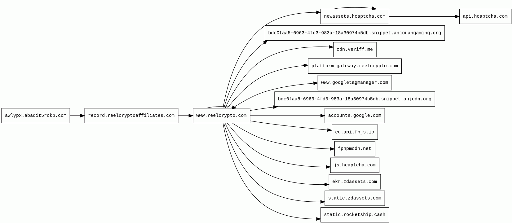
awlypx.abadit5rckb.com/c/be0668c44aee7c5c?click_id={click_id}&cost={cost}&campaign_id={campaign_id}&creative_id={creative_id}&site_id={site_id}&category={category}&keywords={keywords}&referrer={referrer}&geo={geo}&format={format}&price_model={price_model}
Finishing URL
www.reelcrypto.com/en/promotions
IP / ASN
52.51.27.131
#16509 AMAZON-02
Title
Reel Crypto Welcome Promotion

Detections

urlquery
0
Network Intrusion Detection
0
Threat Detection Systems
0

Host Summary

HostRankRegisteredFirst SeenLast Seen
ekr.zdassets.com
186572013-01-282018-06-132025-11-03
static.rocketship.cash
unknown2021-05-202023-06-182025-11-01
accounts.google.com
1031997-09-152012-05-232025-11-02
js.hcaptcha.com
444332018-01-122021-07-302025-11-03
record.reelcryptoaffiliates.com
unknown2023-01-252025-07-042025-10-17
awlypx.abadit5rckb.com
unknown2022-09-092025-07-042025-09-07
cdn.veriff.me
16950602015-11-192019-11-292025-11-02
static.zdassets.com
168462013-01-282018-06-232025-11-03
eu.api.fpjs.io
16109062019-03-082019-05-162025-11-06
www.reelcrypto.com
unknown2022-06-102021-11-122025-11-02
newassets.hcaptcha.com
292282018-01-122021-03-222025-11-02
api.hcaptcha.com
281772018-01-122021-07-312025-11-02
bdc0faa5-6963-4fd3-983a-18a30974b5db.snippet.anjouangaming.org
unknown2023-05-222025-07-042025-11-02
bdc0faa5-6963-4fd3-983a-18a30974b5db.snippet.anjcdn.org
unknown2025-08-282025-11-092025-11-09
fpnpmcdn.net
270972022-03-232022-03-232025-11-04
platform-gateway.reelcrypto.com
unknown2022-06-102025-07-042025-11-02
www.googletagmanager.com
2832011-11-112012-10-042025-11-02

Related reports

Threat Detection Systems
No alerts detected

JavaScript (228)

HTTP Transactions (273)

URLIPResponseSize